电脑桌面
添加内谋知识网--内谋文库,文书,范文下载到电脑桌面
安装后可以在桌面快捷访问

2023-2024学年湖南省怀化市新晃侗族自治县化学九上期中复习检测试题含解析.doc

2023-2024学年湖南省怀化市新晃侗族自治县化学九上期中复习检测试题含解析.doc_第1页
1/13
2023-2024学年湖南省怀化市新晃侗族自治县化学九上期中复习检测试题含解析.doc_第2页
2/13
2023-2024学年湖南省怀化市新晃侗族自治县化学九上期中复习检测试题含解析.doc_第3页
3/13
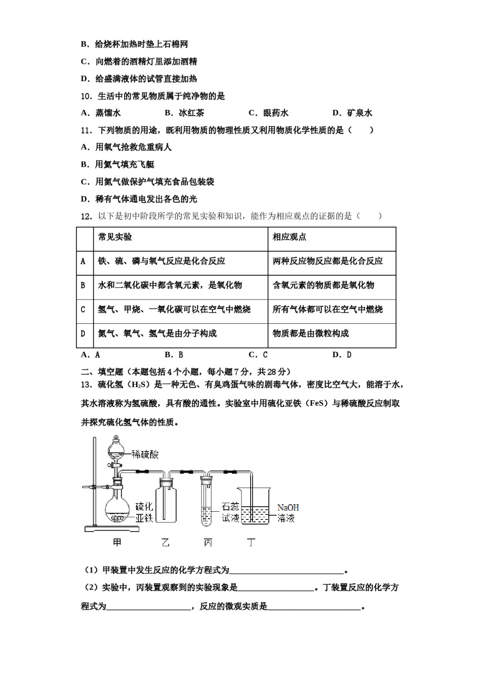
2023-2024学年湖南省怀化市新晃侗族自治县化学九上期中复习检测试题习检测试题注意事项:1.答题前,考生先将自己的姓名、准考证号码填写清楚,将条形码准确粘贴在条形码区域内。2.答题时请按要求用笔。3.请按照题号顺序在答题卡各题目的答题区域内作答,超出答题区域书写的答案无效;在草稿纸、试卷上答题无效。4.作图可先使用铅笔画出,确定后必须用黑色字迹的签字笔描黑。5.保持卡面清洁,不要折暴、不要弄破、弄皱,不准使用涂改液、修正带、刮纸刀。一、单选题(本题包括12个小题,每小题3分,共36分.每小题只有一个选项符合题意)1.日常生活中含氟牙膏、高钙牛奶中的“氟”和“钙”是指A.单质B.元素C.分子D.原子2.化学与我们的生活息息相关。在日常生活中我们经常使用肥皂来清洗衣物。肥皂的主要成分是硬脂酸钠(C17H35COONa)。下列有关硬脂酸钠的说法中正确的是A.硬脂酸钠是由五种元素组成的B.硬脂酸钠属于氧化物C.硬脂酸钠中碳元素的质量分数最大D.硬脂酸钠是由18个碳原子、35个氢原子、2个氧原子和1个钠原子构成的3.下列化学反应中既是化合反应又是氧化反应的是()A.石蜡+氧气水+二氧化碳B.氨气+氯化氢氯化铵C.氯酸钾氯化钾+氧气D.碳+氧气二氧化碳4.实验室中的块状石灰石通常盛放在下面的哪种仪器中()A.广口瓶B.细口瓶C.滴瓶D.集气瓶A.AB.BC.CD.D)5.下列属于化学变化的是()A.汽油挥发B.电灯发光C.人的呼吸D.轮胎爆炸6.下列事实对应的解释不正确的是(选事实解释项A液氧和氧气都能使带火星的木条复燃同种分子的化学性质相同B酒精做温度计的填充物酒精分子的体积受热变大,遇冷变小6000L氧气在加压下可装入容积为40L的钢C气体分子间间隔大,易于压缩瓶中D食物变质分子本身发生了变化A.AB.BC.CD.D7.下列说法不正确的是B.氢气在空气中燃烧,产生淡蓝色火焰A.硫粉在氧气中燃烧出现蓝紫色火焰C.木炭燃烧后生成黑色固体D.镁条在空气中燃烧,发出耀眼白光,生成一种白色固体8.下列氧元素形态由游离态变成化合态的是()A.空气中分离出氧气B.过氧化氢分解C.水分蒸发D.氢气和氧气混合爆燃9.下列实验操作中正确的是()A.将实验用剩余的药品放回原试剂瓶B.给烧杯加热时垫上石棉网C.向燃着的酒精灯里添加酒精D.给盛满液体的试管直接加热10.生活中的常见物质属于纯净物的是A.蒸馏水B.冰红茶C.眼药水D.矿泉水11.下列物质的用途,既利用物质的物理性质又利用物质化学性质的是()A.用氧气抢救危重病人B.用氦气填充飞艇C.用氮气做保护气填充食品包装袋D.稀有气体通电发出各色的光12.以下是初中阶段所学的常见实验和知识,能作为相应观点的证据的是()常见实验相应观点A铁、硫、磷与氧气反应是化合反应两种反应物反应都是化合反应B水和二氧化碳中都含氧元素,是氧化物含氧元素的物质都是氧化物C氢气、甲烧、一氧化碳可以在空气中燃烧所有气体都可以在空气中燃烧D氮气、氧气、氢气是由分子构成物质都是由微粒构成A.AB.BC.CD.D二、填空题(本题包括4个小题,每小题7分,共28分)13.硫化氢(H2S)是一种无色、有臭鸡蛋气味的剧毒气体,密度比空气大,能溶于水,其水溶液称为氢硫酸,具有酸的通性。实验室中用硫化亚铁(FeS)与稀硫酸反应制取并探究硫化氢气体的性质。(1)甲装置中发生反应的化学方程式为___________________________。(2)实验中,丙装置观察到的实验现象是__________________。丁装置反应的化学方程式为____________________,反应的微观实质是______________________。14.某化学兴趣小组的同学利用下列实验装置,开展O2和CO2的实验室制取和有关性质的研究。请结合下列实验装置,回答有关问题。(1)写出图中标有序号的仪器名称:①_____。(2)实验室若用B装置制取氧气,请写出反应的化学方程式:_____。若改用高锰酸钾制取氧气,必须在A试管口加_____。(3)若用G装置盛满水收集氧气,则气体应从_____(填a或b)端通入,用装置D收集氧气,如何验满:_____,集气瓶应该_____(填“正”或“倒”)放在桌子上。(4)实验室要做铁丝燃烧实验,最好选用装置_____收集氧气,原因是_____,细铁丝...

1、当您付费下载文档后,您只拥有了使用权限,并不意味着购买了版权,文档只能用于自身使用,不得用于其他商业用途(如 [转卖]进行直接盈利或[编辑后售卖]进行间接盈利)。
2、本站所有内容均由合作方或网友上传,本站不对文档的完整性、权威性及其观点立场正确性做任何保证或承诺!文档内容仅供研究参考,付费前请自行鉴别。
3、如文档内容存在违规,或者侵犯商业秘密、侵犯著作权等,请点击“违规举报”。

碎片内容

2023-2024学年湖南省怀化市新晃侗族自治县化学九上期中复习检测试题含解析.doc

您可能关注的文档

确认删除?