电脑桌面
添加内谋知识网--内谋文库,文书,范文下载到电脑桌面
安装后可以在桌面快捷访问

2023-2024学年湖南省怀化市新晃侗族自治县化学九上期末联考试题含解析.doc

2023-2024学年湖南省怀化市新晃侗族自治县化学九上期末联考试题含解析.doc_第1页
1/12
2023-2024学年湖南省怀化市新晃侗族自治县化学九上期末联考试题含解析.doc_第2页
2/12
2023-2024学年湖南省怀化市新晃侗族自治县化学九上期末联考试题含解析.doc_第3页
3/12
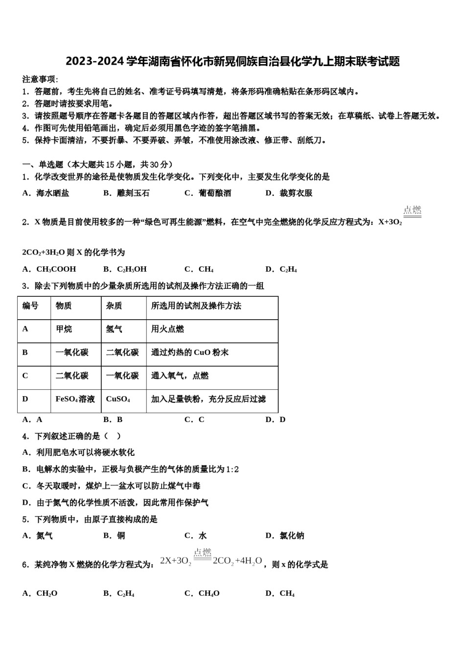
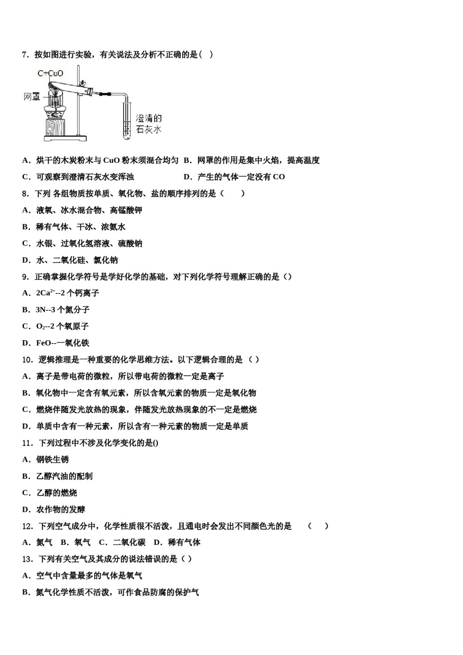
2023-2024学年湖南省怀化市新晃侗族自治县化学九上期末联考试题注意事项:1.答题前,考生先将自己的姓名、准考证号码填写清楚,将条形码准确粘贴在条形码区域内。2.答题时请按要求用笔。3.请按照题号顺序在答题卡各题目的答题区域内作答,超出答题区域书写的答案无效;在草稿纸、试卷上答题无效。4.作图可先使用铅笔画出,确定后必须用黑色字迹的签字笔描黑。5.保持卡面清洁,不要折暴、不要弄破、弄皱,不准使用涂改液、修正带、刮纸刀。一、单选题(本大题共15小题,共30分)1.化学改变世界的途径是使物质发生化学变化。下列变化中,主要发生化学变化的是A.海水晒盐B.雕刻玉石C.葡萄酿酒D.裁剪衣服2.X物质是目前使用较多的一种“绿色可再生能源”燃料,在空气中完全燃烧的化学反应方程式为:X+3O22CO2+3H2O则X的化学书为A.CH3COOHB.C2H5OHC.CH4D.C2H43.除去下列物质中的少量杂质所选用的试剂及操作方法正确的一组编号物质杂质所选用的试剂及操作方法A甲烷氢气用火点燃B一氧化碳二氧化碳通过灼热的CuO粉末C二氧化碳一氧化碳通入氧气,点燃DFeSO4溶液CuSO4加入足量铁粉,充分反应后过滤A.AB.BC.CD.DD.氯化钠4.下列叙述正确的是()A.利用肥皂水可以将硬水软化B.电解水的实验中,正极与负极产生的气体的质量比为1:2C.冬天取暖时,煤炉上一盆水可以防止煤气中毒D.由于氮气的化学性质不活泼,因此常用作保护气5.下列物质中,由原子直接构成的是A.氮气B.铜C.水6.某纯净物X燃烧的化学方程式为:,则x的化学式是A.CH2OB.C2H4C.CH4OD.CH47.按如图进行实验,有关说法及分析不正确的是()A.烘干的木炭粉末与CuO粉末须混合均匀B.网罩的作用是集中火焰,提高温度C.可观察到澄清石灰水变浑浊D.产生的气体一定没有CO8.下列各组物质按单质、氧化物、盐的顺序排列的是()A.液氧、冰水混合物、高锰酸钾B.稀有气体、干冰、浓氨水C.水银、过氧化氢溶液、硫酸钠D.水、二氧化硅、氯化钠9.正确掌握化学符号是学好化学的基础,对下列化学符号理解正确的是()A.2Ca2+--2个钙离子B.3N--3个氮分子C.O2--2个氧原子D.FeO--一氧化铁10.逻辑推理是一种重要的化学思维方法。以下逻辑合理的是()A.离子是带电荷的微粒,所以带电荷的微粒一定是离子B.氧化物中一定含有氧元素,所以含氧元素的物质一定是氧化物C.燃烧伴随发光放热的现象,伴随发光放热现象的不一定是燃烧D.单质中含有一种元素,所以含有一种元素的物质一定是单质11.下列过程中不涉及化学变化的是()A.钢铁生锈B.乙醇汽油的配制C.乙醇的燃烧D.农作物的发酵12.下列空气成分中,化学性质很不活泼,且通电时会发出不同颜色光的是()A.氮气B.氧气C.二氧化碳D.稀有气体13.下列有关空气及其成分的说法错误的是()A.空气中含量最多的气体是氧气B.氮气化学性质不活泼,可作食品防腐的保护气C.被污染的空气会直接危害人体健康D.稀有气体常用来做光源14.法国当地时间2019年4月15日,巴黎圣母院塔楼发生火灾,中空结构的木质塔尖剧烈燃烧而坍塌。下列关于该事件说法错误的是()A.木材是可燃物B.用水灭火前要先切断电源C.水能灭火是因为水降低了可燃物的着火点D.塔尖剧烈燃烧的原因之一是木材与空气的接触面积大15.打火机是常用的点火工具,其结构如图所示,下列说法不正确的是A.打火机的制作材料包括无机非金属材料、金属材料、有机高分子材料B.打着火后,铁制挡风罩没有燃烧,说明燃烧需要的条件之一是物质具有可燃性C.松开开关即可熄灭火焰,其灭火原理与森林着火时设置隔离带的灭火原理相同D.燃料丁烷是从石油中分离出来的,属于化石燃料二、填空题(本大题共1小题,共6分)16.请根据下图所示实验,回答问题。(1)写出标号①的仪器名称_____;(2)在实验室用大理石和稀盐酸反应制二氧化碳,有关反应的化学方程成为_____;选用D装置收集CO2的依据之一是_____;(3)在实验室,既能制O2又能制CO2的发生装置是_____;(填字母序号)(4)在实验室,常用加热无水醋酸钠和碱石灰固体混合物制取甲烷气体:在通常情况下,甲烷的密度比空气小,极难溶于水。则制取甲烷选用的发...

1、当您付费下载文档后,您只拥有了使用权限,并不意味着购买了版权,文档只能用于自身使用,不得用于其他商业用途(如 [转卖]进行直接盈利或[编辑后售卖]进行间接盈利)。
2、本站所有内容均由合作方或网友上传,本站不对文档的完整性、权威性及其观点立场正确性做任何保证或承诺!文档内容仅供研究参考,付费前请自行鉴别。
3、如文档内容存在违规,或者侵犯商业秘密、侵犯著作权等,请点击“违规举报”。

碎片内容

2023-2024学年湖南省怀化市新晃侗族自治县化学九上期末联考试题含解析.doc

您可能关注的文档

确认删除?