电脑桌面
添加内谋知识网--内谋文库,文书,范文下载到电脑桌面
安装后可以在桌面快捷访问

2023-2024学年湖南省株洲市荷塘区九年级化学第一学期期中经典试题含解析.doc

2023-2024学年湖南省株洲市荷塘区九年级化学第一学期期中经典试题含解析.doc_第1页
1/13
2023-2024学年湖南省株洲市荷塘区九年级化学第一学期期中经典试题含解析.doc_第2页
2/13
2023-2024学年湖南省株洲市荷塘区九年级化学第一学期期中经典试题含解析.doc_第3页
3/13
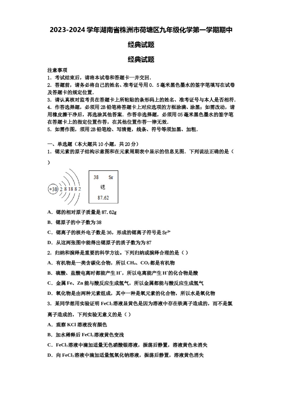
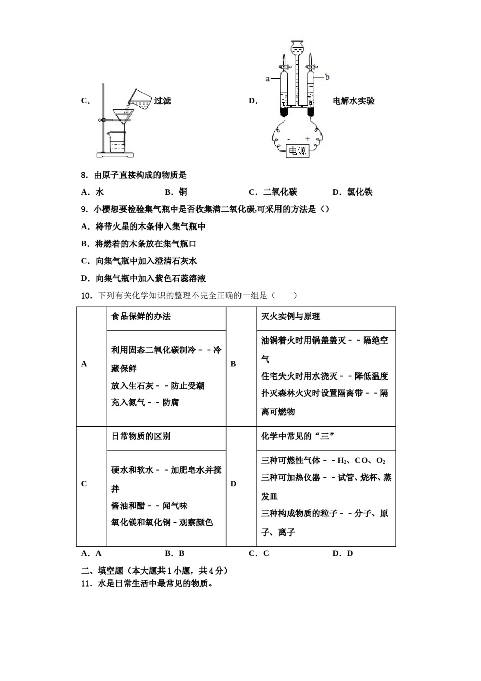
2023-2024学年湖南省株洲市荷塘区九年级化学第一学期期中经典试题经典试题注意事项1.考试结束后,请将本试卷和答题卡一并交回.2.答题前,请务必将自己的姓名、准考证号用0.5毫米黑色墨水的签字笔填写在试卷及答题卡的规定位置.3.请认真核对监考员在答题卡上所粘贴的条形码上的姓名、准考证号与本人是否相符.4.作答选择题,必须用2B铅笔将答题卡上对应选项的方框涂满、涂黑;如需改动,请用橡皮擦干净后,再选涂其他答案.作答非选择题,必须用05毫米黑色墨水的签字笔在答题卡上的指定位置作答,在其他位置作答一律无效.5.如需作图,须用2B铅笔绘、写清楚,线条、符号等须加黑、加粗.一、单选题(本大题共10小题,共20分)1.锶元素的原子结构示意图和在元素周期表中显示的信息见图.下列说法正确的是()A.锶的相对原子质量是87.62gB.锶原子的中子数为38C.锶离子的核外电子数是36,形成的锶离子符号是Sr2+D.从这两张图中能得出锶原子的质子数为为872.归纳和演绎是重要的科学方法。下列归纳或演绎合理的是()A.有机物是一类含碳化合物,所以CH4、CO2都是有机物B.硫酸、盐酸电离时都能产生H+,所以电离能产生H+的化合物是酸C.金属Fe、Zn能与酸反应生成氢气,所以金属都能与酸反应生成氢气D.氧化物是由两种元素组成,其中一种是氧元素的化合物,所以水是氧化物3.某同学想用实验证明FeCl3溶液显黄色是因为溶液中存在铁离子造成的,而不是氯离子造成的,下列实验无意义的是()A.观察KCl溶液没有颜色B.加水稀释后FeCl3溶液黄色变浅C.FeCl3溶液中滴加适量无色硝酸银溶液,振荡后静置,溶液黄色未消失D.向FeCl3溶液中滴加适量氢氧化钠溶液,振荡后静置,溶液黄色消失4.化学符号周围有很多的数字,在“4H2CO3”中有“1、2、3、4”四个数字,下列说法错误的是()A.“3”表示每个分子中氧原子的个数B.“2”表示每个分子中氢原子的个数C.“4”表示分子个数D.“1”表示碳元素的个数5.下列图示中的实验操作技能和方法正确的是()A.点燃酒精灯B.取用液体药品C.取用粉末药品D.取受热蒸发皿6.下列叙述正确的是()A.不同元素的原子其核电荷数一定不同B.原子的核电荷数决定元素的化学性质C.中的“2”表示一个钙离子带2个单位正电荷D.“高钙牛奶”中的钙指的是单质钙7.下列实验操作或现象正确的是(部分夹持固定装置已略去)()A.铁在氧气中燃烧B.加热高锰酸钾制氧气C.过滤D.电解水实验8.由原子直接构成的物质是A.水B.铜C.二氧化碳D.氯化铁9.小樱想要检验集气瓶中是否收集满二氧化碳,可采用的方法是()A.将带火星的木条伸入集气瓶中B.将燃着的木条放在集气瓶口C.向集气瓶中加入澄清石灰水D.向集气瓶中加入紫色石蕊溶液10.下列有关化学知识的整理不完全正确的一组是()食品保鲜的办法灭火实例与原理油锅着火时用锅盖盖灭﹣﹣隔绝空利用固态二氧化碳制冷﹣﹣冷AB气藏保鲜住宅失火时用水浇灭﹣﹣降低温度放入生石灰﹣﹣防止受潮扑灭森林火灾时设置隔离带﹣﹣隔充入氮气﹣﹣防腐离可燃物日常物质的区别化学中常见的“三”硬水和软水﹣﹣加肥皂水并搅三种可燃性气体﹣﹣H2、CO、O2三种可加热仪器﹣﹣试管、烧杯、蒸C拌D发皿三种构成物质的粒子﹣﹣分子、原酱油和醋﹣﹣闻气味子、离子氧化镁和氧化铜﹣观察颜色A.AB.BC.CD.D二、填空题(本大题共1小题,共4分)11.水是日常生活中最常见的物质。(1)接通电源后我们看到的现象是________(2)正、负极气体的体积比为___________(3)上述分解反应的文字表达式(或化学反应方程式)是_______(4)保护水资源是每个公民应尽的责任和义务。下列防止水污染的措施可行的是______。A抑制水中所有动植物生长B不任意排放工业废水C禁止使用农药和化肥D生活污水处理后再排放(5)将浑浊的河水用下图所示的简易净水器进行净化,其中活性炭的作用是_____,用此装置净化后得到的水属于_____(填“纯净物”或“混合物”)。三、计算题(本大题共1小题,共5分)12.如图是实验室制取并收集气体的装置图。请回答下列问题:(1)写出图中有标号仪器的名称:①____________;②____________。(2)实验室用氯...

1、当您付费下载文档后,您只拥有了使用权限,并不意味着购买了版权,文档只能用于自身使用,不得用于其他商业用途(如 [转卖]进行直接盈利或[编辑后售卖]进行间接盈利)。
2、本站所有内容均由合作方或网友上传,本站不对文档的完整性、权威性及其观点立场正确性做任何保证或承诺!文档内容仅供研究参考,付费前请自行鉴别。
3、如文档内容存在违规,或者侵犯商业秘密、侵犯著作权等,请点击“违规举报”。

碎片内容

2023-2024学年湖南省株洲市荷塘区九年级化学第一学期期中经典试题含解析.doc

您可能关注的文档

确认删除?