电脑桌面
添加内谋知识网--内谋文库,文书,范文下载到电脑桌面
安装后可以在桌面快捷访问

2023-2024学年湖南省汉寿县化学九年级第一学期期末联考模拟试题含解析.doc

2023-2024学年湖南省汉寿县化学九年级第一学期期末联考模拟试题含解析.doc_第1页
1/11
2023-2024学年湖南省汉寿县化学九年级第一学期期末联考模拟试题含解析.doc_第2页
2/11
2023-2024学年湖南省汉寿县化学九年级第一学期期末联考模拟试题含解析.doc_第3页
3/11
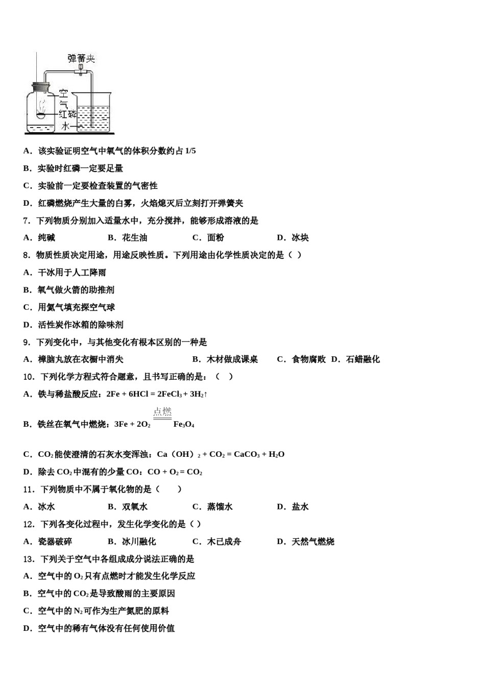
2023-2024学年湖南省汉寿县化学九年级第一学期期末联考模拟试题注意事项:1.答题前,考生先将自己的姓名、准考证号码填写清楚,将条形码准确粘贴在条形码区域内。2.答题时请按要求用笔。3.请按照题号顺序在答题卡各题目的答题区域内作答,超出答题区域书写的答案无效;在草稿纸、试卷上答题无效。4.作图可先使用铅笔画出,确定后必须用黑色字迹的签字笔描黑。5.保持卡面清洁,不要折暴、不要弄破、弄皱,不准使用涂改液、修正带、刮纸刀。一、单选题(本大题共15小题,共30分)1.下列说法不正确的是A.SO2、CO、NO2都是造成空气污染的气体B.喝汽水打嗝,是因为气体溶解度随温度升高而增大C.除去CO2中混有少量的CO,可通过灼热的CuOD.合金硬度一般比组成它的纯金属大2.近日有媒体报道,我国科学家发现“把二氧化碳变成汽油”的高效转化新途径。即通过设计一种新型多功能复合催化剂,首次实现了CO2直接加氢制取汽油。被同行誉为“CO2催化转化领域的突破性进展”。据此,你认为下列说法不正确的是B.此技术可减少对化石燃料的依赖A.新途径可有效缓解全球温室效应C.该转化过程中没有发生化学变化D.催化剂对转化起着举足轻重作用3.某纯净物M燃烧的化学方程式为:,则M的化学式是()A.B.C.D.4.下列有关碳和碳的氧化物说法中,错误的是()A.用碳素墨水填写档案,是因为碳单质常温下化学性质稳定B.二氧化碳能灭火是因为二氧化碳不燃烧,不支持燃烧且密度比空气大C.CO和C都有可燃性,充分燃烧的产物都是CO2D.CO和CO2都有毒,都是大气污染物5.下列对实验现象的描述正确的是A.硫在空气中燃烧,火焰呈蓝紫色B.红磷在空气中燃烧,产生白烟C.粗铁丝在空气中剧烈燃烧,火星四射D.木炭在空气中燃烧后,生成黑色固体6.如图可用于测定空气中氧气的含量,下列说法中不正确的是A.该实验证明空气中氧气的体积分数约占1/5B.实验时红磷一定要足量C.实验前一定要检查装置的气密性D.红磷燃烧产生大量的白雾,火焰熄灭后立刻打开弹簧夹7.下列物质分别加入适量水中,充分搅拌,能够形成溶液的是A.纯碱B.花生油C.面粉D.冰块8.物质性质决定用途,用途反映性质。下列用途由化学性质决定的是()A.干冰用于人工降雨B.氧气做火箭的助推剂C.用氦气填充探空气球D.活性炭作冰箱的除味剂9.下列变化中,与其他变化有根本区别的一种是A.樟脑丸放在衣橱中消失B.木材做成课桌C.食物腐败D.石蜡融化10.下列化学方程式符合题意,且书写正确的是:()A.铁与稀盐酸反应:2Fe+6HCl=2FeCl3+3H2↑B.铁丝在氧气中燃烧:3Fe+2O2Fe3O4C.CO2能使澄清的石灰水变浑浊:Ca(OH)2+CO2=CaCO3+H2OD.除去CO2中混有的少量CO:CO+O2=CO211.下列物质中不属于氧化物的是()A.冰水B.双氧水C.蒸馏水D.盐水12.下列各变化过程中,发生化学变化的是()A.瓷器破碎B.冰川融化C.木已成舟D.天然气燃烧13.下列关于空气中各组成成分说法正确的是A.空气中的O2只有点燃时才能发生化学反应B.空气中的CO2是导致酸雨的主要原因C.空气中的N2可作为生产氮肥的原料D.空气中的稀有气体没有任何使用价值14.硅(Si)是半导体材料,利用石英砂(主要成分是SiO2)制取高纯度Si,其发生的主要反应如下:反应①SiO2+2CSi(粗硅)+2CO;反应②Si(粗硅)+Cl2+HClSiHCl3(纯);反应③:SiHCl3(纯)+H2Si(纯)+3HCl下列说法正确的是B.反应①产生的尾气可直接排放A.反应①、②、③均为置换反应C.地壳中硅元素含量最高D.反应中的HC1可循环使用15.“尾气催化转换器”将汽车尾气中的有毒气体转变为无毒气体。其微观过程如图所示,其中不同的圆球代表不同的原子,下列说法中正确的是A.化学反应前后原子个数变少了B.反应前后各元素的化合价均没有改变C.反应后分子个数变少了D.参加反应的两种分子个数比为2:3二、填空题(本大题共1小题,共6分)16.碱式碳酸锌的组成测定。为确定碱式碳酸锌[aZnCO3·bZn(OH)2·cH2O]的组成,现称取35.9g样品进行如下实验。(资料)①Zn(OH)2加热至125℃、ZnCO3加热至350℃分别分解生成两种氧化物。该碱式碳酸锌失去结晶水的温度与Zn(OH)2的分解温度接近。...

1、当您付费下载文档后,您只拥有了使用权限,并不意味着购买了版权,文档只能用于自身使用,不得用于其他商业用途(如 [转卖]进行直接盈利或[编辑后售卖]进行间接盈利)。
2、本站所有内容均由合作方或网友上传,本站不对文档的完整性、权威性及其观点立场正确性做任何保证或承诺!文档内容仅供研究参考,付费前请自行鉴别。
3、如文档内容存在违规,或者侵犯商业秘密、侵犯著作权等,请点击“违规举报”。

碎片内容

2023-2024学年湖南省汉寿县化学九年级第一学期期末联考模拟试题含解析.doc

您可能关注的文档

确认删除?