电脑桌面
添加内谋知识网--内谋文库,文书,范文下载到电脑桌面
安装后可以在桌面快捷访问

2023-2024学年湖南省澧县化学九上期中检测试题含解析.doc

2023-2024学年湖南省澧县化学九上期中检测试题含解析.doc_第1页
1/11
2023-2024学年湖南省澧县化学九上期中检测试题含解析.doc_第2页
2/11
2023-2024学年湖南省澧县化学九上期中检测试题含解析.doc_第3页
3/11
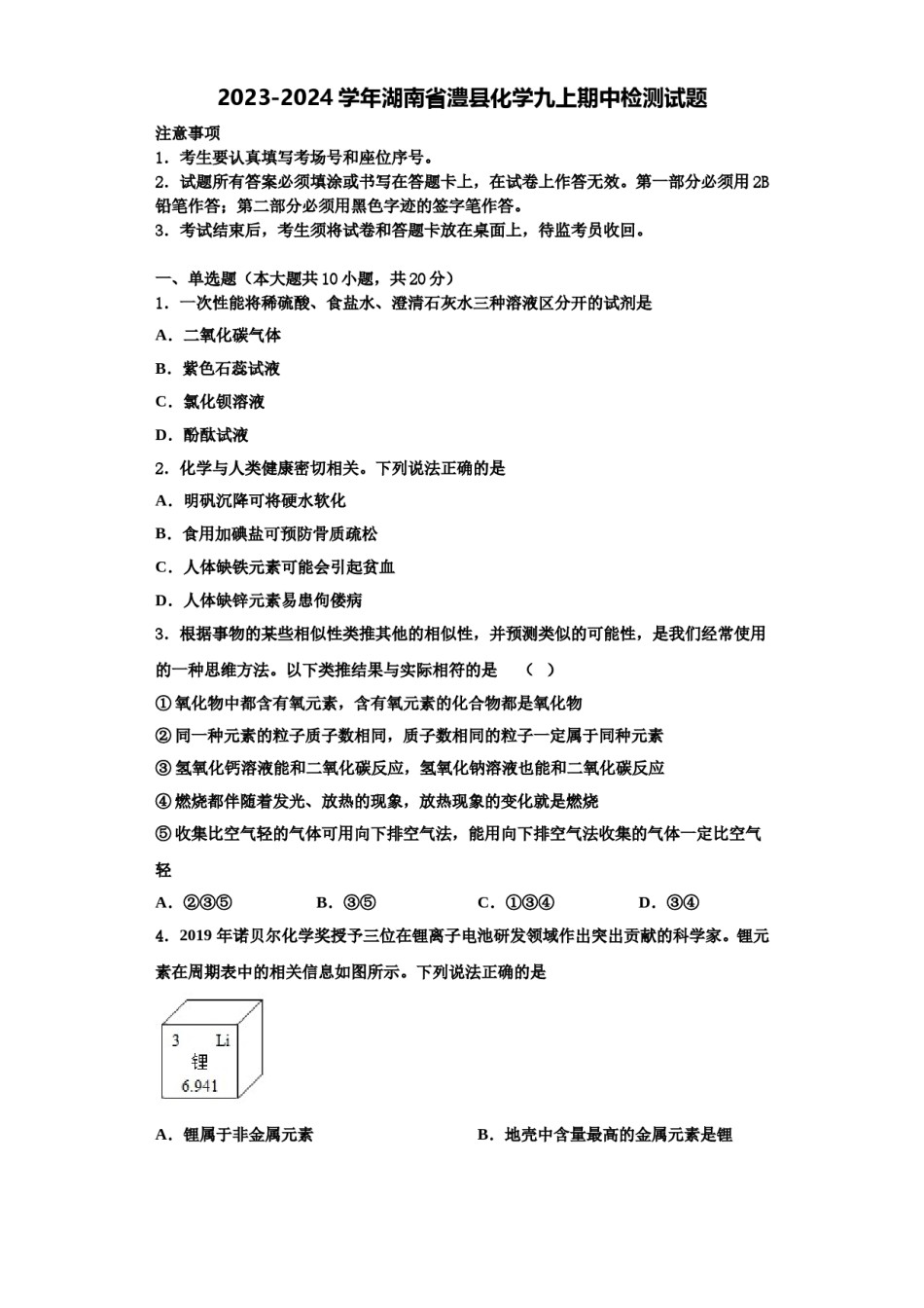
2023-2024学年湖南省澧县化学九上期中检测试题注意事项1.考生要认真填写考场号和座位序号。2.试题所有答案必须填涂或书写在答题卡上,在试卷上作答无效。第一部分必须用2B铅笔作答;第二部分必须用黑色字迹的签字笔作答。3.考试结束后,考生须将试卷和答题卡放在桌面上,待监考员收回。一、单选题(本大题共10小题,共20分)1.一次性能将稀硫酸、食盐水、澄清石灰水三种溶液区分开的试剂是A.二氧化碳气体B.紫色石蕊试液C.氯化钡溶液D.酚酞试液2.化学与人类健康密切相关。下列说法正确的是A.明矾沉降可将硬水软化B.食用加碘盐可预防骨质疏松C.人体缺铁元素可能会引起贫血D.人体缺锌元素易患佝偻病3.根据事物的某些相似性类推其他的相似性,并预测类似的可能性,是我们经常使用的一种思维方法。以下类推结果与实际相符的是()①氧化物中都含有氧元素,含有氧元素的化合物都是氧化物②同一种元素的粒子质子数相同,质子数相同的粒子一定属于同种元素③氢氧化钙溶液能和二氧化碳反应,氢氧化钠溶液也能和二氧化碳反应④燃烧都伴随着发光、放热的现象,放热现象的变化就是燃烧⑤收集比空气轻的气体可用向下排空气法,能用向下排空气法收集的气体一定比空气轻B.③⑤C.①③④D.③④A.②③⑤4.2019年诺贝尔化学奖授予三位在锂离子电池研发领域作出突出贡献的科学家。锂元素在周期表中的相关信息如图所示。下列说法正确的是A.锂属于非金属元素B.地壳中含量最高的金属元素是锂C.锂元素的相对原子质量约为6.9gD.锂离子(Li+)的结构示意图为5.下列物质中,属于氧化物的是A.CaOB.CaCO3C.O2D.Ca(OH)26.推理是化学学习中常用的方法,下列推理正确的是()A.化合反应的生成物只有一种,则生成一种物质的反应一定是化合反应B.同种元素的粒子质子数相同,则含有相同质子数的粒子一定属于同种元素C.离子是带电荷的粒子,则带电荷的粒子一定是离子D.化合物是由不同种元素组成的,则由不同种元素组成的纯净物一定是化合物7.PM2.5是指大气中直径小于或等于2.5微米的颗粒物,是形成灰霾天气的最大元凶。下列做法对防治PM2.5的形成不利的是()A.建筑工地经常洒水降尘B.农村露天焚烧秸秆C.室内提倡不吸或少吸烟D.加强工业废气和汽车尾气的净化处理8.以下描述属于物质化学性质的是()B.酒精容易挥发A.氢气可以在空气中燃烧C.高锰酸钾是紫黑色固体D.铜具有良好的导电性9.在一定质量的氯酸钾中加入少量的二氧化锰并加热到不再产生气体为止,下图不能正确表示反应前后各物质的质量变化(m)与时间(t)关系的是()A.B.C.D.10.下列关于催化剂的叙述正确的是()A.催化剂在催化过程中所有的性质不变B.同一个反应可以选用不同的催化剂C.加入二氧化锰可以使过氧化氢产生更多的氧气D.能加快物质的化学反应速率的是催化剂,减慢化学反应速率的不是催化剂二、填空题(本大题共1小题,共4分)11.化学是在分子、原子层次上研究物质的科学。如图为四种粒子的结构示意图。请回答下列问题。(1)氧原子在化学反应中容易_____(填“失去”或“得到”)电子。(2)化学性质相似的粒子有_____(填序号)。(3)上述粒子中有_____种元素。(4)已知A、B形成的物质是SO2,则一个SO2分子中共有_____个电子。三、计算题(本大题共1小题,共5分)12.用下图所示装置测定空气中氧气的含量。实验时先在容积为350mL的集气瓶中装进50mL滴有红墨水的水,在燃烧匙中放足量白磷,量筒中盛入足量水,按图连好仪器,用激光手电照射白磷,白磷燃烧。实验结束后,发现集气瓶和量筒中的水均为红色,量筒内的液体体积减少约60mL。(1)白磷燃烧反应的化学方程式为______________。(2)根据实验结果,计算空气中氧气的体积分数约为___________(写出计算式和结果)。(3)在整个实验过程中,集气瓶内的压强变化是______________。(4)集气瓶中预先装入50mL水,水起的作用是_______________。四、简答题(本大题共2小题,共8分)13.通过化学启蒙学习,同学们对世间万物的组成有了进一步了解。(1)如图所示是某陨石样品中各种元素含量的比例图。①该陨石中含____________种非金属元素;②...

1、当您付费下载文档后,您只拥有了使用权限,并不意味着购买了版权,文档只能用于自身使用,不得用于其他商业用途(如 [转卖]进行直接盈利或[编辑后售卖]进行间接盈利)。
2、本站所有内容均由合作方或网友上传,本站不对文档的完整性、权威性及其观点立场正确性做任何保证或承诺!文档内容仅供研究参考,付费前请自行鉴别。
3、如文档内容存在违规,或者侵犯商业秘密、侵犯著作权等,请点击“违规举报”。

碎片内容

2023-2024学年湖南省澧县化学九上期中检测试题含解析.doc

您可能关注的文档

确认删除?