电脑桌面
添加内谋知识网--内谋文库,文书,范文下载到电脑桌面
安装后可以在桌面快捷访问

2023-2024学年湖南省耒阳市冠湘中学化学九年级第一学期期末调研模拟试题含解析.doc

2023-2024学年湖南省耒阳市冠湘中学化学九年级第一学期期末调研模拟试题含解析.doc_第1页
1/12
2023-2024学年湖南省耒阳市冠湘中学化学九年级第一学期期末调研模拟试题含解析.doc_第2页
2/12
2023-2024学年湖南省耒阳市冠湘中学化学九年级第一学期期末调研模拟试题含解析.doc_第3页
3/12
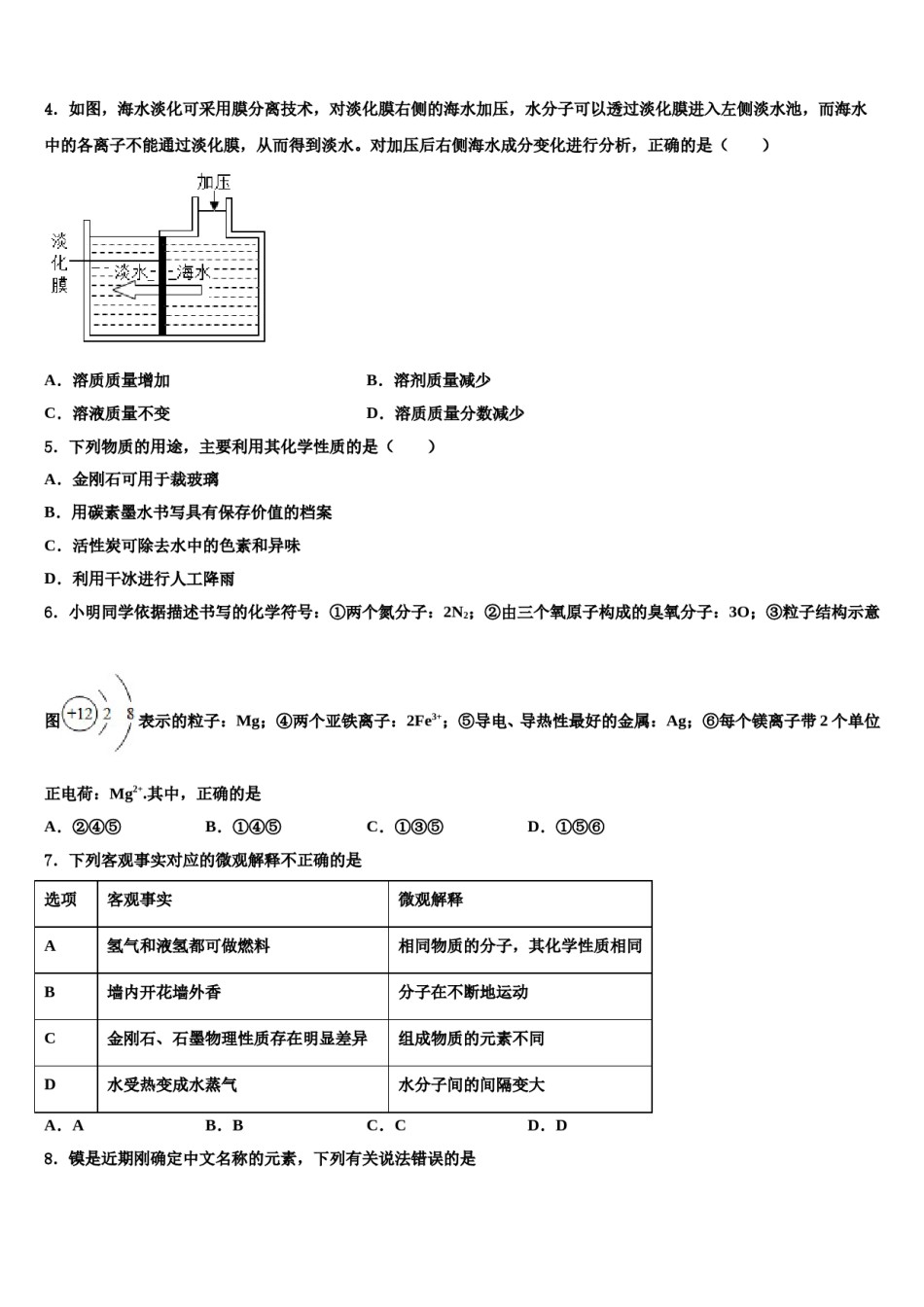
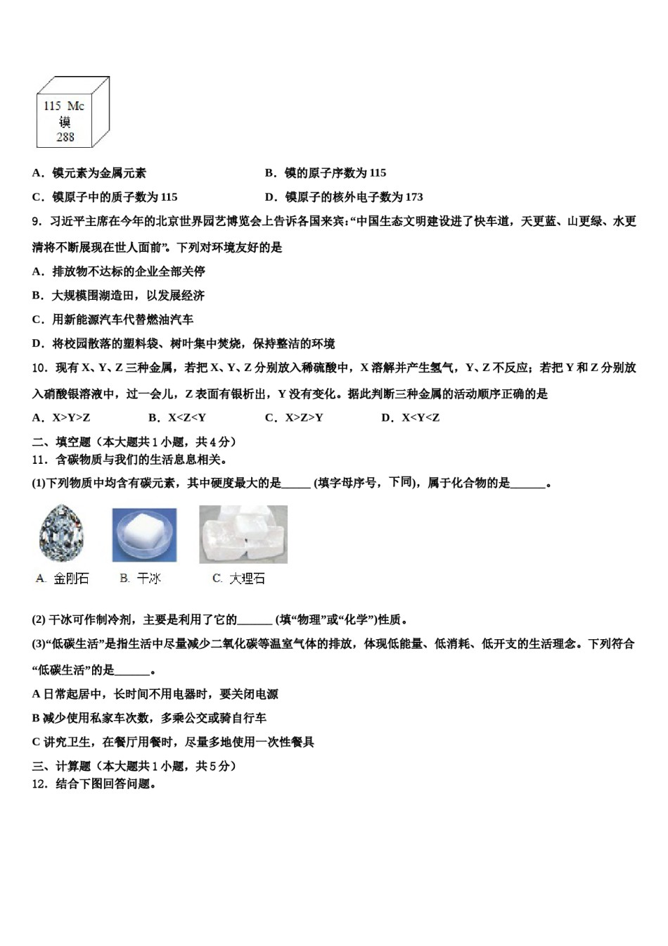
2023-2024学年湖南省耒阳市冠湘中学化学九年级第一学期期末调研模拟试题注意事项1.考试结束后,请将本试卷和答题卡一并交回.2.答题前,请务必将自己的姓名、准考证号用0.5毫米黑色墨水的签字笔填写在试卷及答题卡的规定位置.3.请认真核对监考员在答题卡上所粘贴的条形码上的姓名、准考证号与本人是否相符.4.作答选择题,必须用2B铅笔将答题卡上对应选项的方框涂满、涂黑;如需改动,请用橡皮擦干净后,再选涂其他答案.作答非选择题,必须用05毫米黑色墨水的签字笔在答题卡上的指定位置作答,在其他位置作答一律无效.5.如需作图,须用2B铅笔绘、写清楚,线条、符号等须加黑、加粗.一、单选题(本大题共10小题,共20分)1.推理是学习化学的一种重要方法,但推理必须科学、严谨。下列推理正确的是A.木炭在氧气中能燃烧,所以氧气具有可燃性B.氧气(O2)在电火花的作用下可以部分转化为臭氧(O3),氧气和臭氧分子结构不同,所以它们的化学性质不同C.原子核是由质子和中子构成的,故所有原子核中都一定含有质子和中子D.催化剂在反应前后质量不变,因此反应前后质量不变的物质一定是催化剂2.正确的实验操作对实验结果、人身安全都非常重要,下列实验操作正确的()A.B.C.D.3.下列物质的用途利用其物理性质的是A.氢气作为清洁能源B.铁粉用作食品保鲜吸氧剂C.铜用于制作导线D.液氧用作火箭助燃剂4.如图,海水淡化可采用膜分离技术,对淡化膜右侧的海水加压,水分子可以透过淡化膜进入左侧淡水池,而海水中的各离子不能通过淡化膜,从而得到淡水。对加压后右侧海水成分变化进行分析,正确的是()A.溶质质量增加B.溶剂质量减少C.溶液质量不变D.溶质质量分数减少5.下列物质的用途,主要利用其化学性质的是()A.金刚石可用于裁玻璃B.用碳素墨水书写具有保存价值的档案C.活性炭可除去水中的色素和异味D.利用干冰进行人工降雨6.小明同学依据描述书写的化学符号:①两个氮分子:2N2;②由三个氧原子构成的臭氧分子:3O;③粒子结构示意图表示的粒子:Mg;④两个亚铁离子:2Fe3+;⑤导电、导热性最好的金属:Ag;⑥每个镁离子带2个单位正电荷:Mg2+.其中,正确的是A.②④⑤B.①④⑤C.①③⑤D.①⑤⑥7.下列客观事实对应的微观解释不正确的是选项客观事实微观解释A氢气和液氢都可做燃料相同物质的分子,其化学性质相同B墙内开花墙外香分子在不断地运动C金刚石、石墨物理性质存在明显差异组成物质的元素不同D水受热变成水蒸气水分子间的间隔变大A.AB.BC.CD.D8.镆是近期刚确定中文名称的元素,下列有关说法错误的是A.镆元素为金属元素B.镆的原子序数为115C.镆原子中的质子数为115D.镆原子的核外电子数为1739.习近平主席在今年的北京世界园艺博览会上告诉各国来宾:“中国生态文明建设进了快车道,天更蓝、山更绿、水更清将不断展现在世人面前”。下列对环境友好的是A.排放物不达标的企业全部关停B.大规模围湖造田,以发展经济C.用新能源汽车代替燃油汽车D.将校园散落的塑料袋、树叶集中焚烧,保持整洁的环境10.现有X、Y、Z三种金属,若把X、Y、Z分别放入稀硫酸中,X溶解并产生氢气,Y、Z不反应;若把Y和Z分别放入硝酸银溶液中,过一会儿,Z表面有银析出,Y没有变化。据此判断三种金属的活动顺序正确的是A.X>Y>ZB.X<Z<YC.X>Z>YD.X<Y<Z二、填空题(本大题共1小题,共4分)11.含碳物质与我们的生活息息相关。(1)下列物质中均含有碳元素,其中硬度最大的是_____(填字母序号,下同),属于化合物的是______。(2)干冰可作制冷剂,主要是利用了它的______(填“物理”或“化学”)性质。(3)“低碳生活”是指生活中尽量减少二氧化碳等温室气体的排放,体现低能量、低消耗、低开支的生活理念。下列符合“低碳生活”的是______。A日常起居中,长时间不用电器时,要关闭电源B减少使用私家车次数,多乘公交或骑自行车C讲究卫生,在餐厅用餐时,尽量多地使用一次性餐具三、计算题(本大题共1小题,共5分)12.结合下图回答问题。(1)写出图中有标号仪器的名称:①_________,②_________。(2)用加热高锰酸钾的方法制取一瓶较纯净的氧气,应选用的...

1、当您付费下载文档后,您只拥有了使用权限,并不意味着购买了版权,文档只能用于自身使用,不得用于其他商业用途(如 [转卖]进行直接盈利或[编辑后售卖]进行间接盈利)。
2、本站所有内容均由合作方或网友上传,本站不对文档的完整性、权威性及其观点立场正确性做任何保证或承诺!文档内容仅供研究参考,付费前请自行鉴别。
3、如文档内容存在违规,或者侵犯商业秘密、侵犯著作权等,请点击“违规举报”。

碎片内容

2023-2024学年湖南省耒阳市冠湘中学化学九年级第一学期期末调研模拟试题含解析.doc

您可能关注的文档

确认删除?