电脑桌面
添加内谋知识网--内谋文库,文书,范文下载到电脑桌面
安装后可以在桌面快捷访问

2023-2024学年湖南省芷江县岩桥中学九年级化学第一学期期末综合测试试题含解析.doc

2023-2024学年湖南省芷江县岩桥中学九年级化学第一学期期末综合测试试题含解析.doc_第1页
1/13
2023-2024学年湖南省芷江县岩桥中学九年级化学第一学期期末综合测试试题含解析.doc_第2页
2/13
2023-2024学年湖南省芷江县岩桥中学九年级化学第一学期期末综合测试试题含解析.doc_第3页
3/13
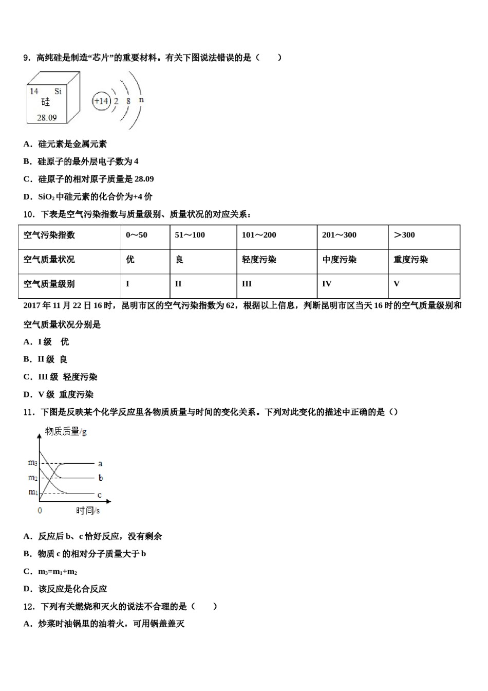
2023-2024学年湖南省芷江县岩桥中学九年级化学第一学期期末综合测试试题注意事项:1.答题前,考生先将自己的姓名、准考证号填写清楚,将条形码准确粘贴在考生信息条形码粘贴区。2.选择题必须使用2B铅笔填涂;非选择题必须使用0.5毫米黑色字迹的签字笔书写,字体工整、笔迹清楚。3.请按照题号顺序在各题目的答题区域内作答,超出答题区域书写的答案无效;在草稿纸、试题卷上答题无效。4.保持卡面清洁,不要折叠,不要弄破、弄皱,不准使用涂改液、修正带、刮纸刀。一、单选题(本大题共15小题,共30分)1.下表是人体内一些液体的正常pH范围物质血浆唾液胃液尿液pH7.35~7.456.6~7.10.9~1.54.7~8.4其中酸性最强的是A.血浆B.唾液C.胃液D.尿液2.“分类”可以使人们有序地研究物质,以下分类正确的是()A.单质:金刚石、液氧、氧化铁B.氧化物:水、二氧化碳、氧化铁C.碱:氢氧化钠、碳酸钠、氢氧化钙D.化合物:天然气、氯化钠、硫酸铜3.“学化学,爱化学,用好化学”学习小组的同学对所学知识进行归纳,正确的是A.可加热仪器:试管、烧杯、量筒B.可燃物:H2、O2、CH4C.常见合金:黄铜、硬铝、钢D.化学用语:2O2表示4个氧原子、O表示氧元素4.长途运输活鱼,常用过氧化钙增氧。CaO2中Ca是+2价,则O的化合价为A.+2B.0C.-2D.-15.下列除去物质中少量杂质的方法错误的是选项物质杂质除杂方法AN2O2将混合气体缓慢通过灼热的铜网BNaCl泥沙加水溶解、过滤、蒸发CKClKClO3加入少量MnO2,加热D铜粉铁粉加入足量的稀盐酸,过滤、洗涤、干燥A.AB.BC.CD.D6.下图所示的实验操作正确的是A.点燃酒精灯B.过滤C.液体加热D.量9.5mL液体7.以空气等为原料台成尿素[CO(NH2)2]的流程如图,下列有关读流程的说法不正确的是()A.X的化学式为N2B.分离空气的过程是物理变化C.转化过程中发生了分解反应D.合成过程中消耗NH3和CO2的质量比为17:228.我国的北斗导航卫星系统采用铷原子钟提供精确时间。如图是铷元素在元素周期表中的相关信息,下列说法正确的是:A.铷元素属于非金属元素B.铷元素的相对原子质量为85.47gC.铷原子的质子数等于中子数D.铷原子的原子核外有37个电子9.高纯硅是制造“芯片”的重要材料。有关下图说法错误的是()A.硅元素是金属元素B.硅原子的最外层电子数为4C.硅原子的相对原子质量是28.09D.SiO2中硅元素的化合价为+4价10.下表是空气污染指数与质量级别、质量状况的对应关系:空气污染指数0~5051~100101~200201~300>300空气质量状况优良轻度污染中度污染重度污染空气质量级别IIIIIIIVV2017年11月22日16时,昆明市区的空气污染指数为62,根据以上信息,判断昆明市区当天16时的空气质量级别和空气质量状况分别是A.I级优B.II级良C.III级轻度污染D.V级重度污染11.下图是反映某个化学反应里各物质质量与时间的变化关系。下列对此变化的描述中正确的是()A.反应后b、c恰好反应,没有剩余B.物质c的相对分子质量大于bC.m3=m1+m2D.该反应是化合反应12.下列有关燃烧和灭火的说法不合理的是()A.炒菜时油锅里的油着火,可用锅盖盖灭B.降低可燃物的着火点是灭火的一条途径C.煤矿矿井、面粉加工厂、加油站等场所应严禁烟火D.高层楼房着火时,不能乘坐电梯逃离13.推理是一种重要的化学学习方法。下列推理中正确的是()。A.中和反应一定有盐和水生成,则有盐和水生成的反应一定是中和反应B.置换反应一定有单质生成,则有单质生成的反应一定是置换反应C.碱中一定含有氧元素,但含有氧元素的物质不一定是碱D.向某无色溶液中滴入硝酸银溶液,产生白色沉淀,则该溶液一定是盐酸14.以下是我国古代的一些重要制作或技术,其中涉及到化学变化的是A.水车灌溉B.雕刻石像C.烧制陶罐D.棉纱织布15.下表中除去物质中少量杂质的方法正确的是选项物质所含杂质除去杂质的方法ANaCl泥沙加入适量水溶解、过滤、洗涤、干燥BN2O2将混合气体通过灼热的钢网C木炭Fe3O4将混合物在空气中灼烧DFeCl2溶液CuCl2加入足量Zn粒,过滤A.AB.BC.CD.D二、填空题(本大题共1小题,共6分)16.请你根据下图回答下列问题:(1)博源同学欲获取若干瓶纯净的...

1、当您付费下载文档后,您只拥有了使用权限,并不意味着购买了版权,文档只能用于自身使用,不得用于其他商业用途(如 [转卖]进行直接盈利或[编辑后售卖]进行间接盈利)。
2、本站所有内容均由合作方或网友上传,本站不对文档的完整性、权威性及其观点立场正确性做任何保证或承诺!文档内容仅供研究参考,付费前请自行鉴别。
3、如文档内容存在违规,或者侵犯商业秘密、侵犯著作权等,请点击“违规举报”。

碎片内容

2023-2024学年湖南省芷江县岩桥中学九年级化学第一学期期末综合测试试题含解析.doc

您可能关注的文档

确认删除?