电脑桌面
添加内谋知识网--内谋文库,文书,范文下载到电脑桌面
安装后可以在桌面快捷访问

2023-2024学年湖南省衡阳市逸夫中学化学九上期中复习检测模拟试题含解析.doc

2023-2024学年湖南省衡阳市逸夫中学化学九上期中复习检测模拟试题含解析.doc_第1页
1/11
2023-2024学年湖南省衡阳市逸夫中学化学九上期中复习检测模拟试题含解析.doc_第2页
2/11
2023-2024学年湖南省衡阳市逸夫中学化学九上期中复习检测模拟试题含解析.doc_第3页
3/11
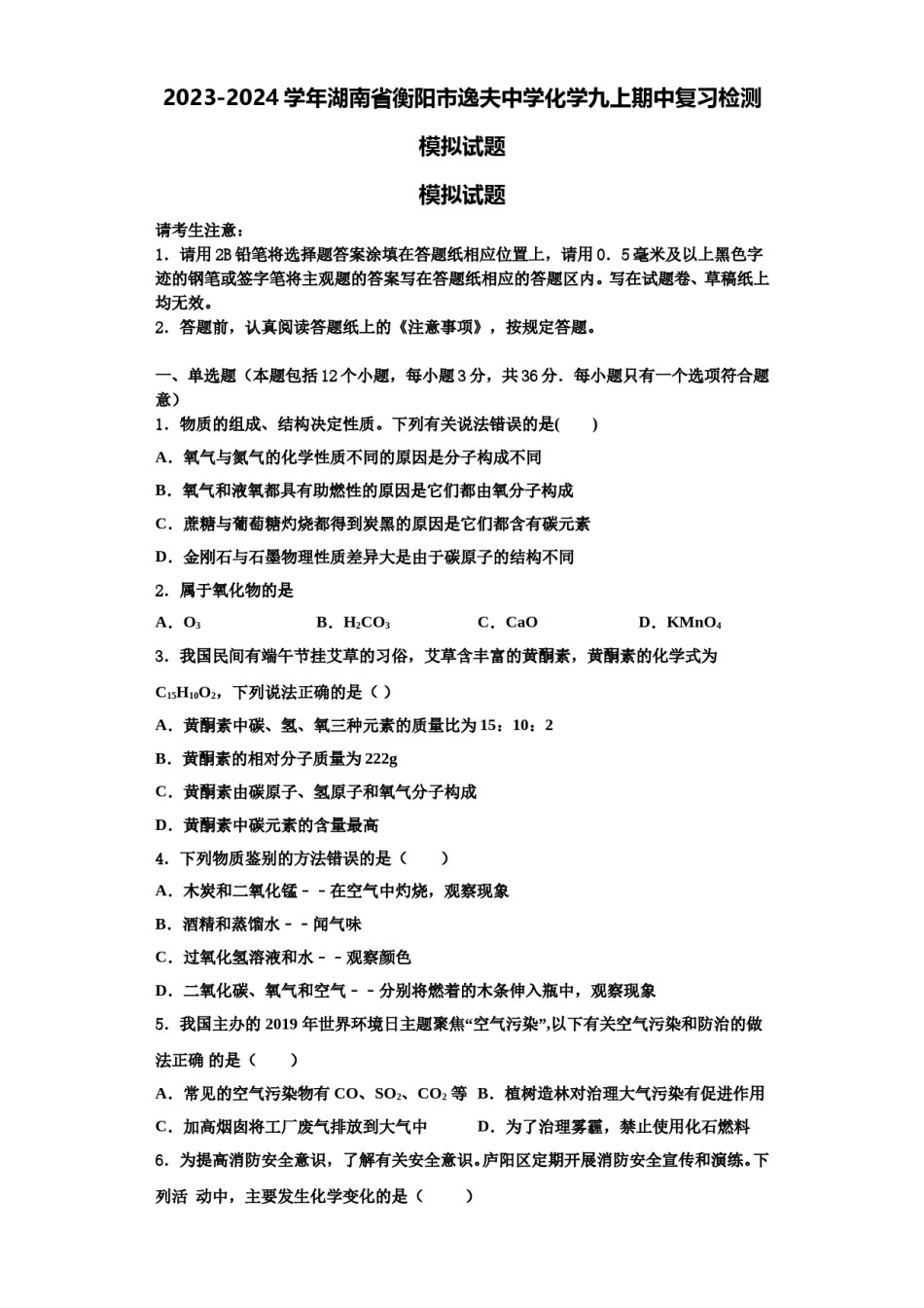
2023-2024学年湖南省衡阳市逸夫中学化学九上期中复习检测模拟试题模拟试题请考生注意:1.请用2B铅笔将选择题答案涂填在答题纸相应位置上,请用0.5毫米及以上黑色字迹的钢笔或签字笔将主观题的答案写在答题纸相应的答题区内。写在试题卷、草稿纸上均无效。2.答题前,认真阅读答题纸上的《注意事项》,按规定答题。一、单选题(本题包括12个小题,每小题3分,共36分.每小题只有一个选项符合题意)1.物质的组成、结构决定性质。下列有关说法错误的是()A.氧气与氮气的化学性质不同的原因是分子构成不同B.氧气和液氧都具有助燃性的原因是它们都由氧分子构成C.蔗糖与葡萄糖灼烧都得到炭黑的原因是它们都含有碳元素D.金刚石与石墨物理性质差异大是由于碳原子的结构不同2.属于氧化物的是B.H2CO3C.CaOD.KMnO4A.O33.我国民间有端午节挂艾草的习俗,艾草含丰富的黄酮素,黄酮素的化学式为C15H10O2,下列说法正确的是()A.黄酮素中碳、氢、氧三种元素的质量比为15:10:2B.黄酮素的相对分子质量为222gC.黄酮素由碳原子、氢原子和氧气分子构成D.黄酮素中碳元素的含量最高4.下列物质鉴别的方法错误的是()A.木炭和二氧化锰﹣﹣在空气中灼烧,观察现象B.酒精和蒸馏水﹣﹣闻气味C.过氧化氢溶液和水﹣﹣观察颜色D.二氧化碳、氧气和空气﹣﹣分别将燃着的木条伸入瓶中,观察现象5.我国主办的2019年世界环境日主题聚焦“空气污染”,以下有关空气污染和防治的做法正确的是()A.常见的空气污染物有CO、SO2、CO2等B.植树造林对治理大气污染有促进作用C.加高烟囱将工厂废气排放到大气中D.为了治理雾霾,禁止使用化石燃料6.为提高消防安全意识,了解有关安全意识。庐阳区定期开展消防安全宣传和演练。下列活动中,主要发生化学变化的是()A.连接消防枪头B.消防车送水C.点燃演习火盆D.喷水灭火演练7.对下列事实的解释正确的是()选项事实解释A用水银温度计测量体温温度升高,分子体积变大B森林着火,砍掉部分树木设置隔离带隔绝空气(或氧气)C一氧化碳和二氧化碳的化学性质不同构成两种物质的分子不同D冰水混合物属于纯净物都含有相同原子A.AB.BC.CD.D8.下列关于自然界中的水的说法正确的是A.地球上的淡水资源取之不尽,用之不竭B.水体污染的来源主要有工业污染、农业污染和生活污染C.水分解可以得到氢气,因此水是廉价且清洁的能源物质D.水的软化是将海水变成可饮用的淡水9.下列科学家中是我国女科学家的是()A.徐青莲B.屠呦呦C.道尔顿D.拉瓦锡10.某物质的化学式为CaWOx,其中钙元素为+2价,钨(W)元素为+6价,氧元素为—2价,则x值是A.2B.3C.4D.511.下列有关水的说法不正确的是A.水分子保持水的化学性质B.自然界的水都不是纯水C.地球上可以利用的淡水资源有限D.水体污染与人类活动无关12.兴奋剂的检测是体育运动中的一项重要检测。诺龙是兴奋剂的一种,其化学式C18H26O2。下列有关说法正确的是()A.诺龙中含有氧分子B.一个诺龙分子中含有46个原子C.诺龙是由18个碳元素、26个氢元素、2个氧元素组成的D.诺龙由是由18个碳原子、26个氢原子、2个氧原子构成二、填空题(本题包括4个小题,每小题7分,共28分)13.通过两个月学习,我们认识了多种物质,体会到人们对物质的研究是一种科学探究的过程,按照科学的程序进行研究会大大提高研究的效率。请认真仔细阅读林料,根据材料填写下列空格:通常状况下,二氧化碳是一种无色、能溶于水的气体,密度到为空气的1.5倍。二氧化气体在一定压强和低温条件下能够变成白色块状或片状固体,俗称“干冰”。二氧化碳溶于水后,部分和水反应,生成了碳酸,二氧化碳还能与氢氧化钙的水溶液(俗称石灰水)反应,生成碳酸钙和水。二氧化碳的化学性质稳定且没有毒性,可用作实验和工业生产的保气:它既不能燃烧,也不支持持燃,所以可用来灭火。存储镁粉的仓库起火,不能用二氧化碳灭火,镁可以在二氧化碳中剧烈燃烧,产生耀眼白光,生成一种金属氧化物和一种黑色颗粒,放出大量热。二氧化碳是农业生产中最好的气体肥料,还是工业上生产尿素、甲醇、碳酸氢铵和碳酸氢钠等的要原料。实验室里可以用大理石...

1、当您付费下载文档后,您只拥有了使用权限,并不意味着购买了版权,文档只能用于自身使用,不得用于其他商业用途(如 [转卖]进行直接盈利或[编辑后售卖]进行间接盈利)。
2、本站所有内容均由合作方或网友上传,本站不对文档的完整性、权威性及其观点立场正确性做任何保证或承诺!文档内容仅供研究参考,付费前请自行鉴别。
3、如文档内容存在违规,或者侵犯商业秘密、侵犯著作权等,请点击“违规举报”。

碎片内容

2023-2024学年湖南省衡阳市逸夫中学化学九上期中复习检测模拟试题含解析.doc

您可能关注的文档

确认删除?