电脑桌面
添加内谋知识网--内谋文库,文书,范文下载到电脑桌面
安装后可以在桌面快捷访问

2023-2024学年湖南省邵阳市北塔区九年级化学第一学期期末统考试题含解析.doc

2023-2024学年湖南省邵阳市北塔区九年级化学第一学期期末统考试题含解析.doc_第1页
1/11
2023-2024学年湖南省邵阳市北塔区九年级化学第一学期期末统考试题含解析.doc_第2页
2/11
2023-2024学年湖南省邵阳市北塔区九年级化学第一学期期末统考试题含解析.doc_第3页
3/11
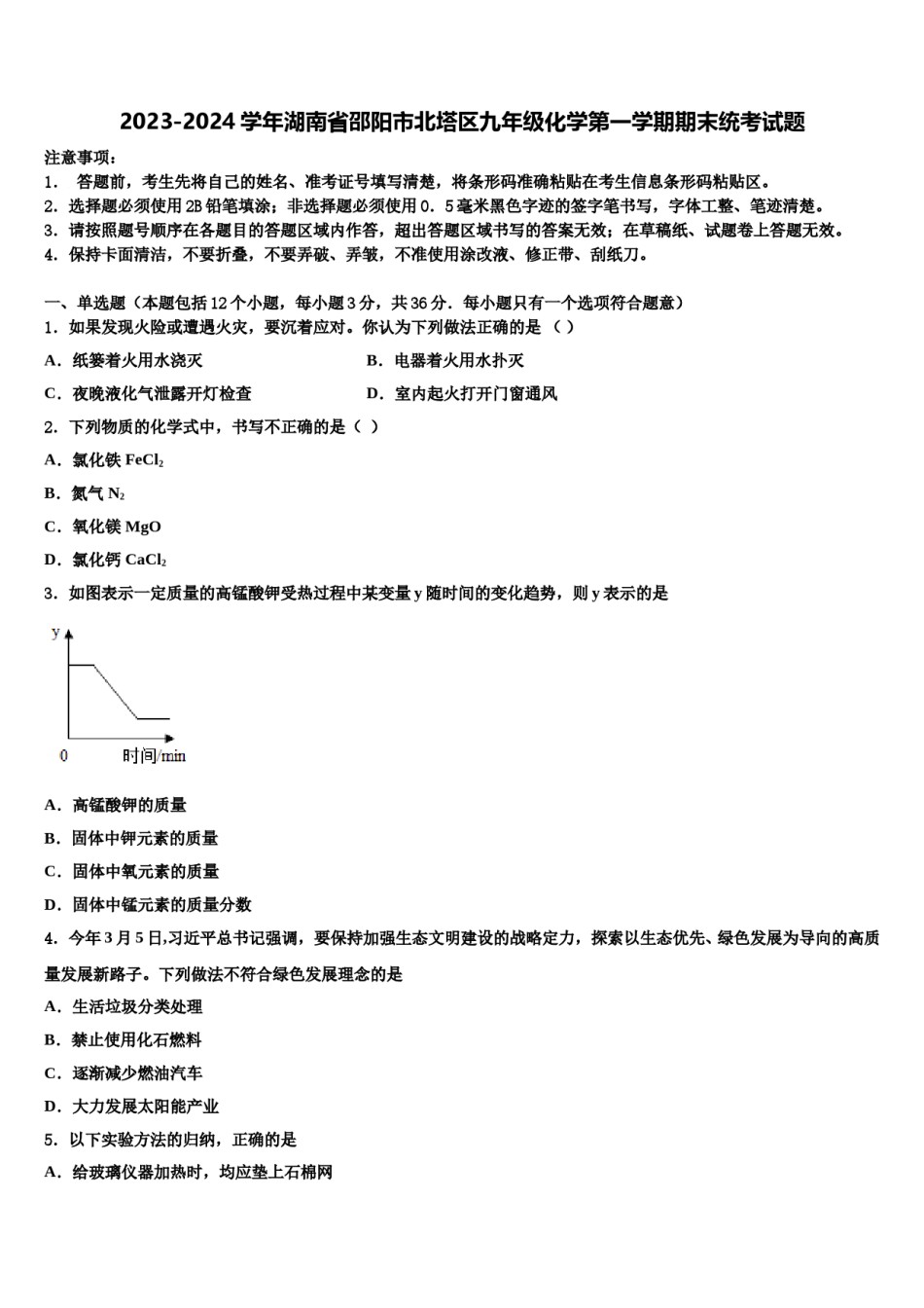
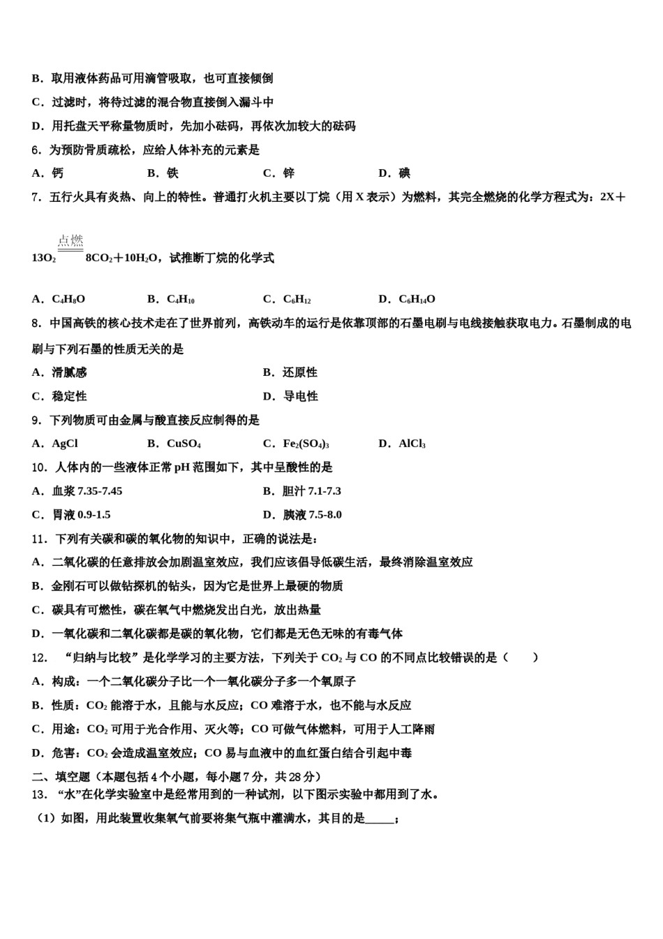
2023-2024学年湖南省邵阳市北塔区九年级化学第一学期期末统考试题注意事项:1.答题前,考生先将自己的姓名、准考证号填写清楚,将条形码准确粘贴在考生信息条形码粘贴区。2.选择题必须使用2B铅笔填涂;非选择题必须使用0.5毫米黑色字迹的签字笔书写,字体工整、笔迹清楚。3.请按照题号顺序在各题目的答题区域内作答,超出答题区域书写的答案无效;在草稿纸、试题卷上答题无效。4.保持卡面清洁,不要折叠,不要弄破、弄皱,不准使用涂改液、修正带、刮纸刀。一、单选题(本题包括12个小题,每小题3分,共36分.每小题只有一个选项符合题意)1.如果发现火险或遭遇火灾,要沉着应对。你认为下列做法正确的是()A.纸篓着火用水浇灭B.电器着火用水扑灭C.夜晚液化气泄露开灯检查D.室内起火打开门窗通风2.下列物质的化学式中,书写不正确的是()A.氯化铁FeCl2B.氮气N2C.氧化镁MgOD.氯化钙CaCl23.如图表示一定质量的高锰酸钾受热过程中某变量y随时间的变化趋势,则y表示的是A.高锰酸钾的质量B.固体中钾元素的质量C.固体中氧元素的质量D.固体中锰元素的质量分数4.今年3月5日,习近平总书记强调,要保持加强生态文明建设的战略定力,探索以生态优先、绿色发展为导向的高质量发展新路子。下列做法不符合绿色发展理念的是A.生活垃圾分类处理B.禁止使用化石燃料C.逐渐减少燃油汽车D.大力发展太阳能产业5.以下实验方法的归纳,正确的是A.给玻璃仪器加热时,均应垫上石棉网B.取用液体药品可用滴管吸取,也可直接倾倒C.过滤时,将待过滤的混合物直接倒入漏斗中D.用托盘天平称量物质时,先加小砝码,再依次加较大的砝码6.为预防骨质疏松,应给人体补充的元素是A.钙B.铁C.锌D.碘7.五行火具有炎热、向上的特性。普通打火机主要以丁烷(用X表示)为燃料,其完全燃烧的化学方程式为:2X+13O28CO2+10H2O,试推断丁烷的化学式A.C4H8OB.C4H10C.C6H12D.C6H14O8.中国高铁的核心技术走在了世界前列,高铁动车的运行是依靠顶部的石墨电刷与电线接触获取电力。石墨制成的电刷与下列石墨的性质无关的是B.还原性A.滑腻感C.稳定性D.导电性9.下列物质可由金属与酸直接反应制得的是A.AgClB.CuSO4C.Fe2(SO4)3D.AlCl310.人体内的一些液体正常pH范围如下,其中呈酸性的是A.血浆7.35-7.45B.胆汁7.1-7.3C.胃液0.9-1.5D.胰液7.5-8.011.下列有关碳和碳的氧化物的知识中,正确的说法是:A.二氧化碳的任意排放会加剧温室效应,我们应该倡导低碳生活,最终消除温室效应B.金刚石可以做钻探机的钻头,因为它是世界上最硬的物质C.碳具有可燃性,碳在氧气中燃烧发出白光,放出热量D.一氧化碳和二氧化碳都是碳的氧化物,它们都是无色无味的有毒气体12.“归纳与比较”是化学学习的主要方法,下列关于CO2与CO的不同点比较错误的是()A.构成:一个二氧化碳分子比一个一氧化碳分子多一个氧原子B.性质:CO2能溶于水,且能与水反应;CO难溶于水,也不能与水反应C.用途:CO2可用于光合作用、灭火等;CO可做气体燃料,可用于人工降雨D.危害:CO2会造成温室效应;CO易与血液中的血红蛋白结合引起中毒二、填空题(本题包括4个小题,每小题7分,共28分)13.“水”在化学实验室中是经常用到的一种试剂,以下图示实验中都用到了水。(1)如图,用此装置收集氧气前要将集气瓶中灌满水,其目的是_____;(2)如图装置可用来测定空气中氧气的含量。实验进行到“B”环节可看到的现象是_____;A烧杯中“80℃热水”的作用是_____。(3)已知20℃,S(NaCl)=36g,则该室温下,68g饱和食盐水中溶质的质量_____。为配制150g溶质的质量分数为16%的氯化钠溶液,需氯化钠和水的质量分别为_____、_____,实验操作如下图所示,正确的操作顺序为_____(填数字序号)。14.根据下列制取氧气的装置图回答问题。(1)写出仪器①、②的名称①____,②_____。(2)实验室常用高锰酸钾或过氧化氢和二氧化锰来制取氧气,你认为其中相对较好的方法是____。(3)实验室用过氧化氢溶液和二氧化锰制取氧气的化学方程式是____。其中二氧化锰的作用是____。(4)检验集气瓶中是否收集满氧气的方法是____。(5)若...

1、当您付费下载文档后,您只拥有了使用权限,并不意味着购买了版权,文档只能用于自身使用,不得用于其他商业用途(如 [转卖]进行直接盈利或[编辑后售卖]进行间接盈利)。
2、本站所有内容均由合作方或网友上传,本站不对文档的完整性、权威性及其观点立场正确性做任何保证或承诺!文档内容仅供研究参考,付费前请自行鉴别。
3、如文档内容存在违规,或者侵犯商业秘密、侵犯著作权等,请点击“违规举报”。

碎片内容

2023-2024学年湖南省邵阳市北塔区九年级化学第一学期期末统考试题含解析.doc

您可能关注的文档

确认删除?