电脑桌面
添加内谋知识网--内谋文库,文书,范文下载到电脑桌面
安装后可以在桌面快捷访问

2023-2024学年湖南省邵阳市洞口县九年级化学第一学期期中统考模拟试题含解析.doc

2023-2024学年湖南省邵阳市洞口县九年级化学第一学期期中统考模拟试题含解析.doc_第1页
1/13
2023-2024学年湖南省邵阳市洞口县九年级化学第一学期期中统考模拟试题含解析.doc_第2页
2/13
2023-2024学年湖南省邵阳市洞口县九年级化学第一学期期中统考模拟试题含解析.doc_第3页
3/13
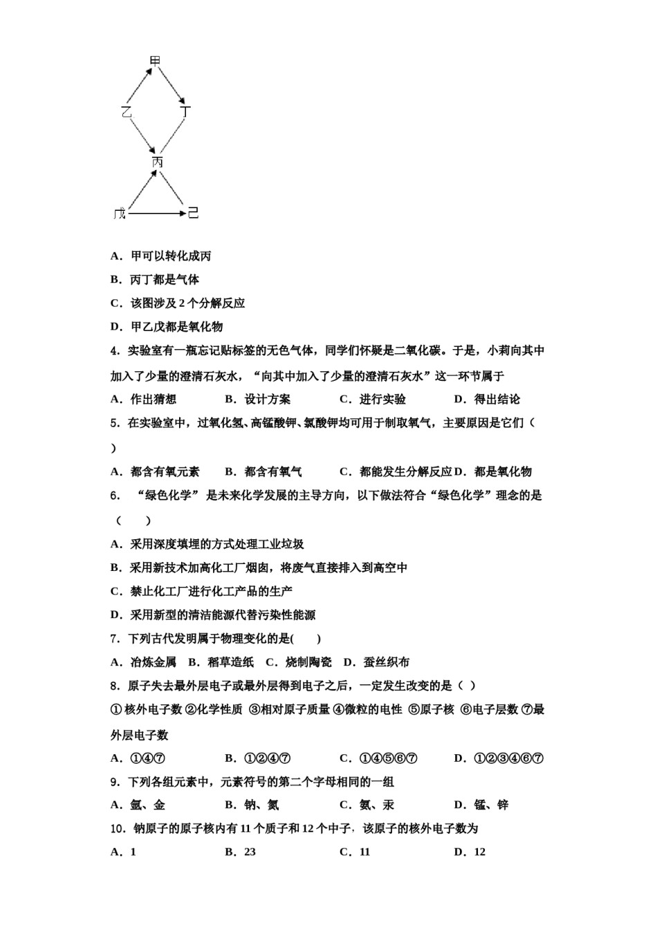
2023-2024学年湖南省邵阳市洞口县九年级化学第一学期期中统考模拟试题统考模拟试题考生请注意:1.答题前请将考场、试室号、座位号、考生号、姓名写在试卷密封线内,不得在试卷上作任何标记。2.第一部分选择题每小题选出答案后,需将答案写在试卷指定的括号内,第二部分非选择题答案写在试卷题目指定的位置上。3.考生必须保证答题卡的整洁。考试结束后,请将本试卷和答题卡一并交回。一、单选题(本题包括12个小题,每小题3分,共36分.每小题只有一个选项符合题意)1.当电解水的电解器通电一段时间后,可以观察到的现象是()A.电极上有气泡产生,两个玻璃管内气体的体积比约为2︰1B.有氢气和氧气生成,而且体积比约为2︰1C.每个水分子都是由两个氢原子和一个氧原子构成的D.水是由氢、氧两种元素组成2.如图所示实验。烧杯b中溶液变红c中溶液不变色,该现象说明A.分子可以再分B.分子由原子构成C.分子之间有间隔D.分子在不断运动3.甲~己是初中化学常见的物质,反应关系如图,“→”表示能转化,“—”表示能反应,其中甲乙的组成相同,且己是液态金属,下列说法错误的是A.甲可以转化成丙B.丙丁都是气体C.该图涉及2个分解反应D.甲乙戊都是氧化物4.实验室有一瓶忘记贴标签的无色气体,同学们怀疑是二氧化碳。于是,小莉向其中加入了少量的澄清石灰水,“向其中加入了少量的澄清石灰水”这一环节属于A.作出猜想B.设计方案C.进行实验D.得出结论5.在实验室中,过氧化氢、高锰酸钾、氯酸钾均可用于制取氧气,主要原因是它们()B.都含有氧气C.都能发生分解反应D.都是氧化物A.都含有氧元素6.“绿色化学”是未来化学发展的主导方向,以下做法符合“绿色化学”理念的是()A.采用深度填埋的方式处理工业垃圾B.采用新技术加高化工厂烟囱,将废气直接排入到高空中C.禁止化工厂进行化工产品的生产D.采用新型的清洁能源代替污染性能源7.下列古代发明属于物理变化的是()A.冶炼金属B.稻草造纸C.烧制陶瓷D.蚕丝织布8.原子失去最外层电子或最外层得到电子之后,一定发生改变的是()①核外电子数②化学性质③相对原子质量④微粒的电性⑤原子核⑥电子层数⑦最外层电子数B.①②④⑦C.①④⑤⑥⑦D.①②③④⑥⑦A.①④⑦9.下列各组元素中,元素符号的第二个字母相同的一组A.氩、金B.钠、氮C.氨、汞D.锰、锌10.钠原子的原子核内有11个质子和12个中子,该原子的核外电子数为A.1B.23C.11D.1211.下列图像能正确反映对应变化关系的是()A.向一定量的二氧化锰中加入过氧化氢溶液B.加热氯酸钾制取氧气,a中没有加催化剂,b中加入催化剂加热高锰酸钾制取氧气,生成二氧化锰的质量随时间的变化C.D.红磷燃烧测定空气中氧气的含量(打开止水夹前)12.下列各组气体都属于空气的污染物的是A.CO2、N2B.NO2、O2C.CO、CO2D.SO2、NO2二、填空题(本题包括4个小题,每小题7分,共28分)13.如图一所示是化学实验中常用的仪器。(1)量取10mL液体需要的仪器是____(镇字母序号)。(2)实验室若要加热50mL的蒸馏水,所需仪器除酒精灯外,还需要图一中的仪器有____(填仪器名称);还缺少的仪器是____。14.实验室常用下列装置制取气体,根据所学知识回答下列问题:(1)用A装置制取氧气的化学方程式是:__;用B装置制取氧气的化学方程式是:__。(2)实验室用选C装置制氧气的优点是____。(3)一氧化氮是一种大气污染物。它是一种无色气体,难溶于水,密度比空气略大,在空气中能与氧气迅速反应生成红棕色的二氧化氮气体。实验室中制取一氧化氮采用的收集装置是____(填字母),因此选择气体的收集装置时,应该考虑的因素有:____(填序号)。①生成气体的质量②气体的密度③气体是否溶于水④反应条件是否加热⑤气体是否与空气成分反应(4)实验室常用加热氯化铵与氢氧化钙固体混合物来制氨气,则选用的发生装置是____(填字母)。15.结合实验装置请回答有关问题:请回答下列问题:(1)写出仪器①的名称_____________。(2)实验室用高锰酸钾制取氧气,应选用发生装置__________(填字母序号),反应文字表达式为_______________________。(3)实验室用过氧化氢溶液和...

1、当您付费下载文档后,您只拥有了使用权限,并不意味着购买了版权,文档只能用于自身使用,不得用于其他商业用途(如 [转卖]进行直接盈利或[编辑后售卖]进行间接盈利)。
2、本站所有内容均由合作方或网友上传,本站不对文档的完整性、权威性及其观点立场正确性做任何保证或承诺!文档内容仅供研究参考,付费前请自行鉴别。
3、如文档内容存在违规,或者侵犯商业秘密、侵犯著作权等,请点击“违规举报”。

碎片内容

2023-2024学年湖南省邵阳市洞口县九年级化学第一学期期中统考模拟试题含解析.doc

您可能关注的文档

确认删除?