电脑桌面
添加内谋知识网--内谋文库,文书,范文下载到电脑桌面
安装后可以在桌面快捷访问

2023-2024学年湖南省醴陵市青云学校化学九上期中教学质量检测试题含解析.doc

2023-2024学年湖南省醴陵市青云学校化学九上期中教学质量检测试题含解析.doc_第1页
1/12
2023-2024学年湖南省醴陵市青云学校化学九上期中教学质量检测试题含解析.doc_第2页
2/12
2023-2024学年湖南省醴陵市青云学校化学九上期中教学质量检测试题含解析.doc_第3页
3/12
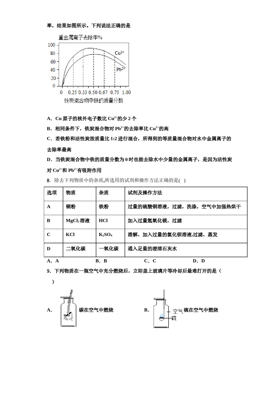
2023-2024学年湖南省醴陵市青云学校化学九上期中教学质量检测试题检测试题注意事项:1.答卷前,考生务必将自己的姓名、准考证号、考场号和座位号填写在试题卷和答题卡上。用2B铅笔将试卷类型(B)填涂在答题卡相应位置上。将条形码粘贴在答题卡右上角"条形码粘贴处"。2.作答选择题时,选出每小题答案后,用2B铅笔把答题卡上对应题目选项的答案信息点涂黑;如需改动,用橡皮擦干净后,再选涂其他答案。答案不能答在试题卷上。3.非选择题必须用黑色字迹的钢笔或签字笔作答,答案必须写在答题卡各题目指定区域内相应位置上;如需改动,先划掉原来的答案,然后再写上新答案;不准使用铅笔和涂改液。不按以上要求作答无效。4.考生必须保证答题卡的整洁。考试结束后,请将本试卷和答题卡一并交回。一、单选题(本大题共15小题,共30分)1.在2H2S+3O22SO2+2H2O的反应中,化合价发生了变化的元素是()A.S,OB.只有SC.只有OD.H,S,O2.根据化合价由高到低的顺序,在HClO4、NaClO3、HClO、()、NaCl的排列中,括号内应填入下列物质中的是A.Cl2B.HClO3C.Cl2O7D.HCl3.下列物质的用途,主要利用其化学性质的是()A.用粉笔写字B.用冰来冷藏食品C.氮气用作焊接金属的保护气D.稀有气体通电能发出不同颜色的光4.下列关于水的叙述中错误的是A.地球表面约71%被水覆盖,因而供人类生产生活用水极为丰富B.保持水化学性质的最小粒子是水分子C.电解水得到氢气与氧气的体积比为2∶1D.江河湖泊的水经沉淀、过滤、消毒、杀菌后,可供人们生活用水5.“绿水青山就是金山银山”。下列做法符合这一理念的是A.选用含磷洗衣粉B.任意排放生活污水C.多开私家车出行D.增加绿色植被面积6.一种元素与另一种元素的本质区别是()A.核电荷数B.电子数c.中子数C.最外层电子数7.铁炭混合物(铁粉和活性炭的混合物)可用于处理水中污染物。在相同条件下,测量总质量相同、铁的质量分数不同的铁炭混合物对水中金属离子(Cu2+和Pb2+)的去除率,结果如图所示。下列说法正确的是A.Cu原子的核外电子数比Cu2+的少2个B.相同条件下,铁炭混合物对Pb2+的去除率比Cu2+的高C.若铁粉和活性炭按质量比1:2进行混合,所得到的等质量混合物对水中金属离子的去除率最高D.当铁炭混合物中铁的质量分数为0时也能去除水中少量的金属离子,是因为活性炭对Cu2+和Pb2+有吸附作用8.除去下列物质中的杂质,所选用的试剂和操作方法正确的是()选项物质杂质试剂及操作方法A铜粉铁粉过量的硫酸铜溶液,过滤,洗涤,空气中加强热烘干BMgCl2溶液HCl加入过量氢氧化镁,过滤CKClK2SO4溶解、加入过量的氯化钡溶液,过滤、蒸发D二氧化碳一氧化碳通入足量的澄清石灰水A.AB.BC.CD.D9.下列物质在一瓶空气中充分燃烧后,立即盖上玻璃片等冷却后最难打开的是()A.碳在空气中燃烧B.硫在空气中燃烧C.铁丝在空气中燃烧D.磷在空气中燃烧10.用下列四种物质分别制取相同质量的氧气,所需各物质的质量最多的是A.H2O2B.KMnO4C.KClO3D.H2O11.对有关实验现象的描述正确的是()A.碳在氧气中燃烧放出白烟B.镁在空气中燃烧发出白光C.铁丝在氧气中燃烧生成四氧化三铁D.硫在氧气中燃烧发出淡蓝色的火焰12.现有反应:2Cu(NO3)22CuO+O2↑+4X↑,则X的化学式为A.NOB.NO2C.NH3D.N2O313.水是生命之源,应该爱护水资源。下列净化水的方法中发生了化学反应的是:A.通过蒸馏来净化水B.通过消毒来净化水C.用活性炭来净化水D.通过过滤来净化水14.原子量是相对原子质量的简称,使用起来比原子的实际质量更加方便,在铟、锑、锌等相对原子质量测定作出卓越贡献的我国科学院士是A.拉瓦锡B.张青莲C.乔布斯D.侯德榜15.三氧化二砷(As2O3)是砒霜的主要成分,其中砷元素的化合价是()A.+1价B.+2价C.+3价D.+4价二、填空题(本大题共1小题,共6分)16.图Ⅰ是小红按课本进行的一个化学实验,在实验时同学们闻到了一股难闻的刺激性气味,于是小明对原实验装置进行了改进,装置如图Ⅱ。(实验操作)a.向B、C、E三支试管中分别加入5mL的蒸馏水,各滴入1~2滴无色酚酞溶液,振荡观察溶液颜色。b.在A、D试管中分别加入2m...

1、当您付费下载文档后,您只拥有了使用权限,并不意味着购买了版权,文档只能用于自身使用,不得用于其他商业用途(如 [转卖]进行直接盈利或[编辑后售卖]进行间接盈利)。
2、本站所有内容均由合作方或网友上传,本站不对文档的完整性、权威性及其观点立场正确性做任何保证或承诺!文档内容仅供研究参考,付费前请自行鉴别。
3、如文档内容存在违规,或者侵犯商业秘密、侵犯著作权等,请点击“违规举报”。

碎片内容

2023-2024学年湖南省醴陵市青云学校化学九上期中教学质量检测试题含解析.doc

您可能关注的文档

确认删除?