电脑桌面
添加内谋知识网--内谋文库,文书,范文下载到电脑桌面
安装后可以在桌面快捷访问

2023-2024学年湖南省长沙五中学化学九年级第一学期期中联考模拟试题含解析.doc

2023-2024学年湖南省长沙五中学化学九年级第一学期期中联考模拟试题含解析.doc_第1页
1/11
2023-2024学年湖南省长沙五中学化学九年级第一学期期中联考模拟试题含解析.doc_第2页
2/11
2023-2024学年湖南省长沙五中学化学九年级第一学期期中联考模拟试题含解析.doc_第3页
3/11
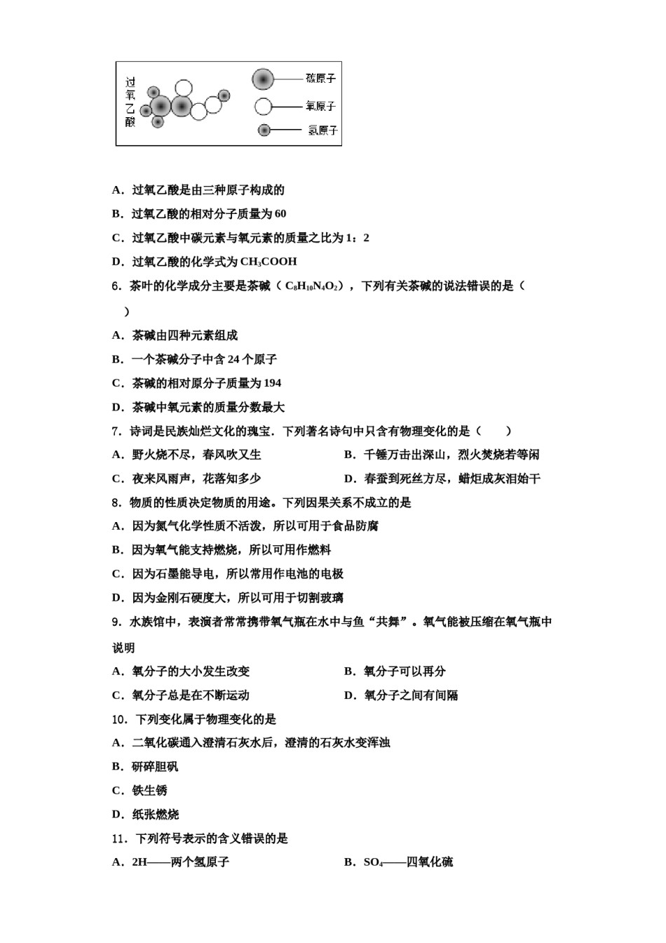
2023-2024学年湖南省长沙五中学化学九年级第一学期期中联考模拟试题考模拟试题注意事项1.考生要认真填写考场号和座位序号。2.试题所有答案必须填涂或书写在答题卡上,在试卷上作答无效。第一部分必须用2B铅笔作答;第二部分必须用黑色字迹的签字笔作答。3.考试结束后,考生须将试卷和答题卡放在桌面上,待监考员收回。一、单选题(本大题共15小题,共30分)1.下列实验操作中,不正确的是A.加热液体B.检查装置气密性C.读出液体体积D.加块状固体2.下列各组物质中,前者为纯净物、后者为混合物的是A.液氧澄清石灰水B.稀盐酸过氧化氢溶液C.洁净的空气冰水共存物D.矿泉水医用消精3.下列说法正确的是()A.分子是由原子构成的,那么分子可分而原子不可再分B.构成原子的粒子不一定有中子C.鱼、虾等能在水中生存是由于氧气极易溶于水D.工业上分离液态空气法制取氧气是由于氧气和氮气的密度不同4.下列物质能在空气中燃烧,且产生大量白烟的是A.木炭B.硫粉C.红磷D.铁丝5.过氧乙酸可以杀菌消毒,分子模型如图,下列说法正确的是()A.过氧乙酸是由三种原子构成的B.过氧乙酸的相对分子质量为60C.过氧乙酸中碳元素与氧元素的质量之比为1:2D.过氧乙酸的化学式为CH3COOH6.茶叶的化学成分主要是茶碱(C8H10N4O2),下列有关茶碱的说法错误的是()A.茶碱由四种元素组成B.一个茶碱分子中含24个原子C.茶碱的相对原分子质量为194D.茶碱中氧元素的质量分数最大7.诗词是民族灿烂文化的瑰宝.下列著名诗句中只含有物理变化的是()A.野火烧不尽,春风吹又生B.千锤万击出深山,烈火焚烧若等闲C.夜来风雨声,花落知多少D.春蚕到死丝方尽,蜡炬成灰泪始干8.物质的性质决定物质的用途。下列因果关系不成立的是A.因为氮气化学性质不活泼,所以可用于食品防腐B.因为氧气能支持燃烧,所以可用作燃料C.因为石墨能导电,所以常用作电池的电极D.因为金刚石硬度大,所以可用于切割玻璃9.水族馆中,表演者常常携带氧气瓶在水中与鱼“共舞”。氧气能被压缩在氧气瓶中说明B.氧分子可以再分A.氧分子的大小发生改变C.氧分子总是在不断运动D.氧分子之间有间隔10.下列变化属于物理变化的是A.二氧化碳通入澄清石灰水后,澄清的石灰水变浑浊B.研碎胆矾C.铁生锈D.纸张燃烧11.下列符号表示的含义错误的是B.SO4——四氧化硫A.2H——两个氢原子C.OH——氢氧根D.2H2O——两个水分子12.下列说法正确的是()A.不使用催化剂,加热双氧水也能分解出氧气B.化合反应是由两种物质生成一种物质的反应C.在空气中不燃烧的物质,在氧气中也一定不燃烧D.使用催化剂可以使双氧水分解出比理论值更多的氧气13.下列有关说法正确的是()A.CO2的摩尔质量是44B.质量相同的SO2、SO3分子中硫原子个数比为4:5C.一个水分子的质量约为18÷(6.02×1023)gD.1molN2约含6.02×1023个氮原子14.今年上海在全国率先全面实施垃圾分类回收。垃圾分类回收,不仅可以保护环境,也能节约资源。可口可乐饮料瓶属于A.B.C.D.15.下图物质经-步反应转化的两种途径,相关说法正确的是A.氧化物为SO2B.X只能是硫酸C.②可能有沉淀生成D.①②属于复分解反应二、填空题(本大题共1小题,共6分)16.根据下列装置,结合所学化学知识回答下列问题。(1)请写出图中标号仪器的名称:①___________;②___________。(2)实验室用过氧化氢和二氧化锰制取少量氧气时,发生装置选用_______,收集装置选用_______;如需随时控制生产气体的量并节约药品,发生装置最好选用(填编号_______,写出实验室用过氧化氢制取氧气的化学方程式________________。(3)实验室用高锰酸钾制取氧气时,发生装置应选用_______(填编号);写出其反应的化学方程式_________。(4)如用E装置收集O2,检验O2是否收集满的方法是_____。(5)实验室用制取二氧化碳时,发生装置应选用_____,检查装置的气密性方法为_______________收集装置选用_______制取二氧化碳反应的化学方程式为_________________。三、简答题(本大题共2小题,共25分)17.(8分)将146g稀盐酸慢慢加入到24g含有杂质的石灰石(杂质不溶于水也不与酸反应...

1、当您付费下载文档后,您只拥有了使用权限,并不意味着购买了版权,文档只能用于自身使用,不得用于其他商业用途(如 [转卖]进行直接盈利或[编辑后售卖]进行间接盈利)。
2、本站所有内容均由合作方或网友上传,本站不对文档的完整性、权威性及其观点立场正确性做任何保证或承诺!文档内容仅供研究参考,付费前请自行鉴别。
3、如文档内容存在违规,或者侵犯商业秘密、侵犯著作权等,请点击“违规举报”。

碎片内容

2023-2024学年湖南省长沙五中学化学九年级第一学期期中联考模拟试题含解析.doc

您可能关注的文档

确认删除?