电脑桌面
添加内谋知识网--内谋文库,文书,范文下载到电脑桌面
安装后可以在桌面快捷访问

2023-2024学年湖南省长沙外国语学校九年级化学第一学期期末达标测试试题含解析.doc

2023-2024学年湖南省长沙外国语学校九年级化学第一学期期末达标测试试题含解析.doc_第1页
1/13
2023-2024学年湖南省长沙外国语学校九年级化学第一学期期末达标测试试题含解析.doc_第2页
2/13
2023-2024学年湖南省长沙外国语学校九年级化学第一学期期末达标测试试题含解析.doc_第3页
3/13
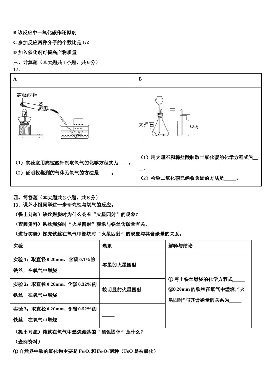
2023-2024学年湖南省长沙外国语学校九年级化学第一学期期末达标测试试题注意事项铅笔作答;第二部分必须用黑1.考生要认真填写考场号和座位序号。2.试题所有答案必须填涂或书写在答题卡上,在试卷上作答无效。第一部分必须用2B色字迹的签字笔作答。3.考试结束后,考生须将试卷和答题卡放在桌面上,待监考员收回。一、单选题(本大题共10小题,共20分)1.乳酸亚铁可用于治疗缺铁性贫血。已知乳酸亚铁的化学式为C6H10FeO6,下列关于乳酸亚铁说法正确的是A.由三种非金属和一种金属组成B.属于氧化物C.组成元素中,铁元素质量分数最大D.C6H10FeO6中C、O的质量比为3:42.臭豆腐干已有100多年的生产历史。“臭豆腐干”名日臭,其实不臭,相反有一种独特的香味。下列关于豆腐干的制作过程属于化学变化的是A.磨豆子B.过滤豆浆C.豆腐霉变D.切豆干3.下列物质中所含氮元素化合价最低的是A.NO2B.N2C.NH4ClD.HNO34.物质发生化学变化的本质特征()A.有发光发热的现象B.反应后有新物质生成C.有无色气体放出。D.物质的颜色发生变化5.绿茶中的单宁酸具有清热解毒,抗癌等功效。其化学式为C76H52O46下列关于单宁酸的说法正确的是()A.单宁酸中碳元素的质量分数最大B.单宁酸中含76个碳原子C.单宁酸中C、H、O元素的质量比为76:52:46D.单宁酸属于氧化物6.目前我国城市空气质量日报中的污染物不包括()。A.二氧化硫B.二氧化碳C.二氧化氮D.可吸入颗粒物7.2019年5月12日是我国第11个全国防灾减灾日,主题是“提高灾害防治能力,构筑生命安全防线”。下列说法错误的是()A.只要温度达到着火点,可燃物一定会燃烧B.油库、面粉加工厂、纺织厂等场所要严禁烟火C.火灾发生后应用湿毛巾捂住口鼻迅速逃离,并拨打火警电话119D.为扑灭森林火灾,可将大火蔓廷路线前的一片树木砍掉,形成隔离带8.下列有关物质的性质和变化的归纳中,正确的是A.石墨变成金刚石发生了化学变化B.H2、C、CO都能和CuO发生置换反应C.浓硫酸、浓盐酸、浓氨水都具有挥发性D.Fe、Al、Ag都能从CuSO4溶液中置换出Cu9.下列饮品属于溶液的是A.蔗糖水B.牛奶C.果粒橙D.豆浆10.向含有AgNO3、Zn(NO3)2的混合溶液中加入一定量的铜粉,充分反应后,过滤,向滤液中滴入NaCl溶液,有白色沉淀产生。则下列对滤渣和滤液成分的判断中,正确的是A.滤渣中只有Cu和AgB.滤渣中只有单质AgC.滤液中只有Cu2+和Zn2+D.滤液中只有Ag+和Zn2+二、填空题(本大题共1小题,共4分)11.为减少污染,科学家采用“组合转化”技术,将二氧化氮和一氧化碳在一定条件下转化成无污染的气体,其反应的微观示意图如图所示:(1)该反应中涉及到_____种氧化物;(2)该化学反应方程式为_____;(3)下列说法中,正确的是_____;A反应前后各元素化合价均未改变B该反应中一氧化碳作还原剂C参加反应两种分子的个数比是1:2D加入催化剂可提高产物质量三、计算题(本大题共1小题,共5分)12.AB(1)实验室用高锰酸钾制取氧气的化学方程式为____。(1)用大理石和稀盐酸制取二氧化碳的化学方程式为__(2)证明收集到的气体为氧气的方法是_____。__。(2)检验二氧化碳已经收集满的方法是_____。四、简答题(本大题共2小题,共8分)13.课外小组同学进一步研究铁与氧气的反应。(提出问题)铁丝燃烧时为什么会有“火星四射”的现象?(查阅资料)铁丝燃烧时“火星四射”现象与铁丝含碳量有关。(进行实验)探究铁丝在氧气中燃烧时“火星四射”的现象与其含碳量的关系。实验现象解释与结论实验1:取直径0.20mm、含碳0.1%的零星的火星四射铁丝,在氧气中燃烧实验2:取直径0.20mm、含碳0.32%的较明显的火星四射①写出铁丝燃烧的化学方程式_____铁丝,在氧气中燃烧②0.20mm的铁丝在氧气中燃烧,“火星四射”与其含碳量的关系为_____实验3:取直径0.20mm、含碳0.52%的_____铁丝,在氧气中燃烧(提出问题)纯铁在氧气中燃烧溅落的“黑色固体”是什么?(查阅资料)①自然界中铁的氧化物主要是Fe3O4和Fe2O3两种(FeO易被氧化)②铁的氧化物均能溶于酸溶液现象及数据解释与结论(进行实验)测定黑色固体的成分。铁燃烧时溅落下来的黑色固体中含有_____。实验黑...

1、当您付费下载文档后,您只拥有了使用权限,并不意味着购买了版权,文档只能用于自身使用,不得用于其他商业用途(如 [转卖]进行直接盈利或[编辑后售卖]进行间接盈利)。
2、本站所有内容均由合作方或网友上传,本站不对文档的完整性、权威性及其观点立场正确性做任何保证或承诺!文档内容仅供研究参考,付费前请自行鉴别。
3、如文档内容存在违规,或者侵犯商业秘密、侵犯著作权等,请点击“违规举报”。

碎片内容

2023-2024学年湖南省长沙外国语学校九年级化学第一学期期末达标测试试题含解析.doc

您可能关注的文档

确认删除?