电脑桌面
添加内谋知识网--内谋文库,文书,范文下载到电脑桌面
安装后可以在桌面快捷访问

2023-2024学年湖南省长沙市名校九年级化学第一学期期末考试模拟试题含解析.doc

2023-2024学年湖南省长沙市名校九年级化学第一学期期末考试模拟试题含解析.doc_第1页
1/10
2023-2024学年湖南省长沙市名校九年级化学第一学期期末考试模拟试题含解析.doc_第2页
2/10
2023-2024学年湖南省长沙市名校九年级化学第一学期期末考试模拟试题含解析.doc_第3页
3/10
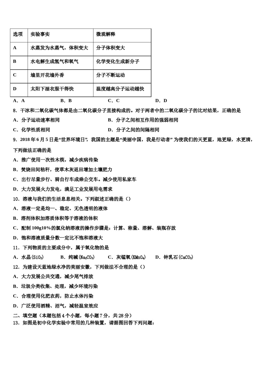
2023-2024学年湖南省长沙市名校九年级化学第一学期期末考试模拟试题注意事项:1.答卷前,考生务必将自己的姓名、准考证号填写在答题卡上。2.回答选择题时,选出每小题答案后,用铅笔把答题卡上对应题目的答案标号涂黑,如需改动,用橡皮擦干净后,再选涂其它答案标号。回答非选择题时,将答案写在答题卡上,写在本试卷上无效。3.考试结束后,将本试卷和答题卡一并交回。一、单选题(本题包括12个小题,每小题3分,共36分.每小题只有一个选项符合题意)1.下列物质中,属于纯净物的是A.洁净的空气B.盐酸C.冰水共存物D.矿泉水2.生活中的下列物质属于纯净物的是()A.食用醋B.酱油C.液氧D.空气3.下列环境问题,与化学有关的是①全球气候变暖②臭氧层空洞③酸雨蔓延④水资源污染A.①B.①②C.①②④D.①②③④4.下列实验现象描述不正确的是()A.红磷在空气中燃烧,产生大量白烟B.9克硝酸铵固体溶于试管中的5mL水后,触摸试管感到发烫C.把打磨过的铝片浸入硫酸铜溶液中,一段时间后取出,铝片表面覆盖一层红色物质D.细铁丝在氧气中剧烈燃烧,火星四射,生成黑色固体5.下列为了保护环境所采取的措施合理的是A.废旧电池集中处理B.禁止使用化肥和农药C.加高工厂排放废气的烟囱D.大力推广使用化石燃料6.2019年抚州正在积极创建国家卫生城市,我们能为抚州做些啥?下列做法不合理的是A.市区禁止燃放烟花爆竹B.使用绿色公共交通出行C.随意丢弃废旧电池D.将生活垃圾分类7.对下列事实微观解释错误的是选项实验事实微观解释A水蒸发为水蒸气,体积变大分子体积变大B水电解生成氢气和氧气化学变化生成新分子C墙里开花墙外香分子不断运动D太阳下湿衣服干得快温度越高分子运动越快A.AB.BC.CD.D8.干冰和二氧化碳气体都是由二氧化碳分子直接构成的。对于两者中的二氧化碳分子的比对结果,正确的是A.分子运动速率相同B.分子之间相互作用的强弱相同C.化学性质相同D.分子之间的间隔相同9.2018年6月5日是“世界环境日”,我国的主题是“美丽中国,我是行动者”为使我们的天更蓝,地更绿,水更清,下列做法正确的是A.推广使用一次性木筷,减少疾病传染B.焚烧田间秸秆,使草木灰返田增加土壤肥力C.出行尽量步行、骑自行车成乘公交车。减少使用私家车D.大力发展火力发电,满足工业发展用电需求10.溶液与我们的生活息息相关。下列叙述正确的是()A.溶液一定是均一、稳定、无色透明的液体B.溶剂体积加溶质体积等于溶液的体积C.配制100g10%的氯化钠溶液的操作步骤是:计算、称量、溶解、装瓶存放D.饱和溶液质量分数一定比不饱和溶液大11.下列物质的主要成分中,属于氧化物的是A.水晶(SiO2)B.纯碱(Na2CO3)C.灰锰氧(KMnO4)D.钟乳石(CaCO3)12.为建设天蓝地绿水净的美丽安徽,下列做法不合理的是()A.大力发展公共交通,减少尾气排放B.垃圾分类收集、处理,减少环境污染C.合理使用化肥农药,防止水体污染D.广泛使用酒精、沼气,减轻温室效应二、填空题(本题包括4个小题,每小题7分,共28分)13.如图是初中化学实验中常用的几种装置,请据图回答下列问题:(1)装置中仪器X的名称为____________。(2)若要制取并收集大量较纯净的氧气,可用的装置组合是__________(从图AE中选择,填字母);反应方程式为____________;组装完气体发生装置后,应先检查装置的___________,再添加药品。(3)若用F装置收集氧气,气体应从__________(填“a”或“b”)端进入。14.化学实验操作考试有四个考题:①燃烧条件的探究,②金属的物理性质和化学性质,③二氧化碳的制取、收集和验满,④氧气的制取、收集和验满。考试的方法是由考生抽签确定考题,小明抽签后被监考老师引导至准备了下列仪器和药品的实验台前:请回答:(1)指出上图中仪器a的名称:_____;(2)由实验台上提供的仪器和药品,你认为小明抽到的考题是_____(填写实验编号);写出反应的化学方程式_____;(3)以下是小明完成该实验主要操作过程如下示意图,按评分标准,每项操作正确得1分,满分5分,实验完毕后小凯得了3分。请找出他失分的2步操作并说明原因:_____;(4)用小明实验仪器药品和锌粒,也能制...

1、当您付费下载文档后,您只拥有了使用权限,并不意味着购买了版权,文档只能用于自身使用,不得用于其他商业用途(如 [转卖]进行直接盈利或[编辑后售卖]进行间接盈利)。
2、本站所有内容均由合作方或网友上传,本站不对文档的完整性、权威性及其观点立场正确性做任何保证或承诺!文档内容仅供研究参考,付费前请自行鉴别。
3、如文档内容存在违规,或者侵犯商业秘密、侵犯著作权等,请点击“违规举报”。

碎片内容

2023-2024学年湖南省长沙市名校九年级化学第一学期期末考试模拟试题含解析.doc

您可能关注的文档

确认删除?