电脑桌面
添加内谋知识网--内谋文库,文书,范文下载到电脑桌面
安装后可以在桌面快捷访问

2023-2024学年湖南省长沙市广益中学九年级化学第一学期期末联考模拟试题含解析.doc

2023-2024学年湖南省长沙市广益中学九年级化学第一学期期末联考模拟试题含解析.doc_第1页
1/10
2023-2024学年湖南省长沙市广益中学九年级化学第一学期期末联考模拟试题含解析.doc_第2页
2/10
2023-2024学年湖南省长沙市广益中学九年级化学第一学期期末联考模拟试题含解析.doc_第3页
3/10
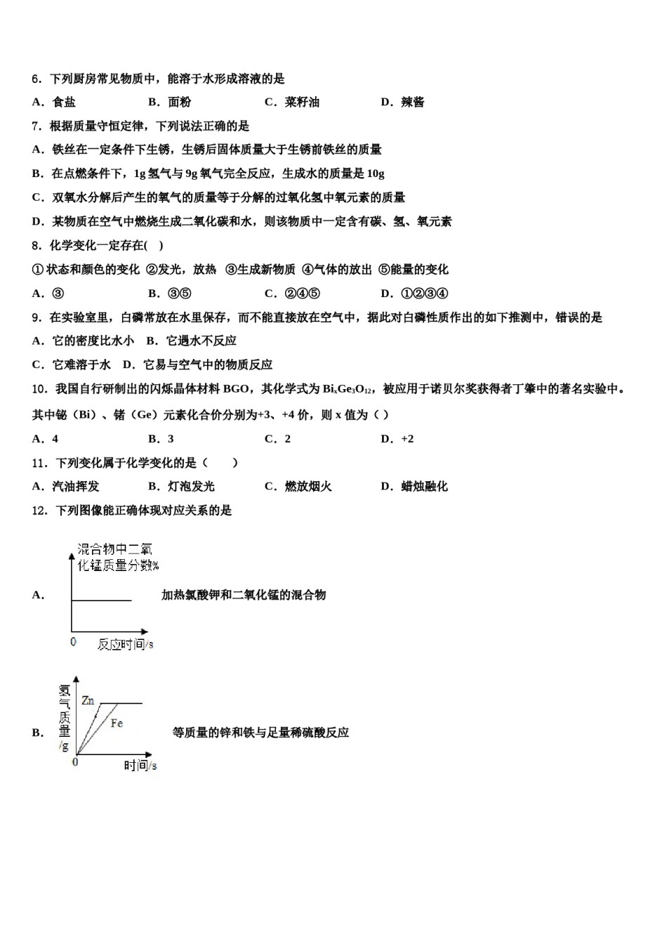
2023-2024学年湖南省长沙市广益中学九年级化学第一学期期末联考模拟试题注意事项:1.答卷前,考生务必将自己的姓名、准考证号、考场号和座位号填写在试题卷和答题卡上。用2B铅笔将试卷类型(B)填涂在答题卡相应位置上。将条形码粘贴在答题卡右上角"条形码粘贴处"。2.作答选择题时,选出每小题答案后,用2B铅笔把答题卡上对应题目选项的答案信息点涂黑;如需改动,用橡皮擦干净后,再选涂其他答案。答案不能答在试题卷上。3.非选择题必须用黑色字迹的钢笔或签字笔作答,答案必须写在答题卡各题目指定区域内相应位置上;如需改动,先划掉原来的答案,然后再写上新答案;不准使用铅笔和涂改液。不按以上要求作答无效。4.考生必须保证答题卡的整洁。考试结束后,请将本试卷和答题卡一并交回。一、单选题(本大题共15小题,共30分)1.分子与原子的根本区别是()A.大小不同B.能否直接构成宏观物质C.能否保持物质的化学性质D.在化学反应中能否再分2.下列说法错误的是()A.催化剂能改变化学反应速率B.石墨和金刚石的物理性质不同,是因为构成它们的碳原子排列方式不同C.铜片在空气中灼烧后固体质量增大,因此该反应不遵守质量守恒定律D.可用熟石灰处理硫酸厂的污水3.“低碳生活”是指返璞归真地去进行人与自然的活动,要求减少生产和生活中所消耗的能量,从而降低碳的排放。下列活动不符合“低碳生活”的是A.讲究卫生,尽量多用一次性餐具B.开发回收和用二氧化碳的新技术C.短时间不使用电脑,将其转为休眠模式D.减少使用私家车次数,多乘公交或骑自行车4.下列物质中,属于化合物的是A.硫酸锌B.澄清石灰水C.铁水D.红磷5.下列化学反应方程式书写都正确,但不符合实际的是A.实验室加热氯酸钾(MnO2作催化剂)制氧气:B.用适量稀盐酸除去水垢中的Mg(OH)2:C.用烧碱治疗胃酸过多:D.盛放石灰水的试剂瓶内壁易产生白膜:6.下列厨房常见物质中,能溶于水形成溶液的是A.食盐B.面粉C.菜籽油D.辣酱7.根据质量守恒定律,下列说法正确的是A.铁丝在一定条件下生锈,生锈后固体质量大于生锈前铁丝的质量B.在点燃条件下,1g氢气与9g氧气完全反应,生成水的质量是10gC.双氧水分解后产生的氧气的质量等于分解的过氧化氢中氧元素的质量D.某物质在空气中燃烧生成二氧化碳和水,则该物质中一定含有碳、氢、氧元素8.化学变化一定存在()①状态和颜色的变化②发光,放热③生成新物质④气体的放出⑤能量的变化A.③B.③⑤C.②④⑤D.①②③④9.在实验室里,白磷常放在水里保存,而不能直接放在空气中,据此对白磷性质作出的如下推测中,错误的是A.它的密度比水小B.它遇水不反应C.它难溶于水D.它易与空气中的物质反应10.我国自行研制出的闪烁晶体材料BGO,其化学式为BixGe3O12,被应用于诺贝尔奖获得者丁肇中的著名实验中。其中铋(Bi)、锗(Ge)元素化合价分别为+3、+4价,则x值为()A.4B.3C.2D.+211.下列变化属于化学变化的是()A.汽油挥发B.灯泡发光C.燃放烟火D.蜡烛融化12.下列图像能正确体现对应关系的是A.加热氯酸钾和二氧化锰的混合物B.等质量的锌和铁与足量稀硫酸反应C.镁条在空气中燃烧D.高温加热碳和氧化铁的混合物13.三位科学家在锂电池发展上做出了突出贡献,获得了2019年诺贝尔化学奖。已知一种锂原子的原子核内有3个质子和4个中子。该锂原子的核外电子数为A.4B.1C.7D.314.下列图像能正确反映对应变化关系的是A.图①:足量的碳在盛有氧气的密闭容器内充分燃烧B.图②:在电解器玻璃管里加满水,用惰性电极进行电解C.图③:红磷在盛有一定量空气的密闭容器中燃烧至熄灭D.图④:将稀盐酸分成两等份,分别加入足量的Mg粉、Fe粉15.下列成语涉及化学变化的是()A.海市蜃楼B.花香四溢C.木已成舟D.蜡烛成灰二、填空题(本大题共1小题,共6分)16.实验是进行科学探究的重要手段。请回答下列问题。(1)实验A中,当电源接通段时间后,a管与b管中气体的体积比约为________。(2)实验B集气瓶内装满水的目的是________。(3)实验C通过__________现象,可得出氧气约占空气体积1/5的结论(4)实验D中水的作用是__________。三...

1、当您付费下载文档后,您只拥有了使用权限,并不意味着购买了版权,文档只能用于自身使用,不得用于其他商业用途(如 [转卖]进行直接盈利或[编辑后售卖]进行间接盈利)。
2、本站所有内容均由合作方或网友上传,本站不对文档的完整性、权威性及其观点立场正确性做任何保证或承诺!文档内容仅供研究参考,付费前请自行鉴别。
3、如文档内容存在违规,或者侵犯商业秘密、侵犯著作权等,请点击“违规举报”。

碎片内容

2023-2024学年湖南省长沙市广益中学九年级化学第一学期期末联考模拟试题含解析.doc

您可能关注的文档

确认删除?