电脑桌面
添加内谋知识网--内谋文库,文书,范文下载到电脑桌面
安装后可以在桌面快捷访问

2023-2024学年湖南省长沙市开福区青竹湖湘一外国语学校化学九上期中达标测试试题含解析.doc

2023-2024学年湖南省长沙市开福区青竹湖湘一外国语学校化学九上期中达标测试试题含解析.doc_第1页
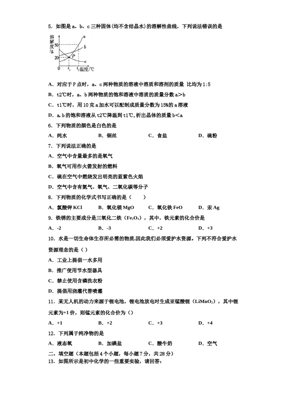
1/11
2023-2024学年湖南省长沙市开福区青竹湖湘一外国语学校化学九上期中达标测试试题含解析.doc_第2页
2/11
2023-2024学年湖南省长沙市开福区青竹湖湘一外国语学校化学九上期中达标测试试题含解析.doc_第3页
3/11
2023-2024学年湖南省长沙市开福区青竹湖湘一外国语学校化学九上期中达标测试试题学九上期中达标测试试题考生须知:1.全卷分选择题和非选择题两部分,全部在答题纸上作答。选择题必须用2B铅笔填涂;非选择题的答案必须用黑色字迹的钢笔或答字笔写在“答题纸”相应位置上。2.请用黑色字迹的钢笔或答字笔在“答题纸”上先填写姓名和准考证号。3.保持卡面清洁,不要折叠,不要弄破、弄皱,在草稿纸、试题卷上答题无效。一、单选题(本题包括12个小题,每小题3分,共36分.每小题只有一个选项符合题意)1.加碘食盐、葡萄糖酸锌口服液中的“碘”、“锌”指的是()A.原子B.分子C.单质D.元素2.除去下列各物质中少量杂质的方法正确盼是选项物质杂质除杂质的方法A稀HClH2SO4适量BaCl2溶液、过滤BKOH溶液KCl适量HClCNaCl溶液Na2CO3适量Ca(NO3)2溶液、过滤DCO2CO点燃A.AB.BC.CD.D3.氧气是我们身边常见的物质,以下关于氧气的叙述不正确的是()A.氧气能支持其它物质的燃烧,所以可以作燃料B.鱼、虾能在水中生存是由于氧气不易溶于水C.物质在氧气中燃烧的反应不一定是化合反应D.物质与氧气发生的反应都是氧化反应4.在一密闭容器里放入四种物质,使其在一定条件下充分反应,测得数据如下:四种物质甲乙丙丁反应前质量(g)251515反应后质量(g)11未测122则下列表述正确的是()B.丁一定是化合物A.未测值为3D.丙一定是催化剂C.甲与乙反应的质量比为25∶155.如图是a、b、c三种固体(均不含结晶水)的溶解性曲线,下列说法错误的是A.对应于P点时,a、c两种物质的溶液中溶质和溶剂的质量比均为1:5B.t2℃时,a、b两种物质的饱和溶液中溶质的质量分数a>bC.t1℃时,用10克a加水可以配制成质量分数为15%的a溶液D.a.b的饱和溶液从t2℃降温到t1℃,析出晶体的质量b<a6.下列物质的颜色是白色的是A.纯水B.铜丝C.食盐D.硫粉7.下列说法正确的是A.空气中含量最多的是氧气B.氧气可用作火箭发射的燃料C.硫在空气中燃烧发出明亮的蓝紫色火焰D.空气中含有氮气、氧气、二氧化碳等分子8.下列物质的化学式书写正确的是()A.氯酸钾KClB.氧化镁MgOC.氧化铁FeOD.汞Ag9.铁锈的主要成分是三氧化二铁(Fe2O3),其中,铁元素的化合价是A.-2B.-3C.+2D.+310.水是一切生命体生存所必需的物质,因此我们必须爱护水资源。下列不符合爱护水资源理念的是()A.工业上提倡一水多用B.推广使用节水型器具C.禁止使用含磷洗衣粉D.提倡用浇灌代替喷灌11.某无人机的动力来源于锂电池,锂电池放电时生成亚锰酸锂(LiMnO2),其中锂元素为+1价,则锰元素的化合价为()A.+1B.+2C.+3D.+412.下列属于纯净物的是A.液态氧B.加碘盐C.酸牛奶D.空气二、填空题(本题包括4个小题,每小题7分,共28分)13.如图所示是初中化学的一些重要实验,请回答:(1)实验A:通电后,乙中产生的是______;(2)实验B:测得空气中氧气体积分数小于1/5的原因可能是(只答一条):______;(3)实验C:实验过程中我们发现过滤速度很慢,可能的原因是:_____________;(4)实验D:写出铁丝燃烧的化学方程式:_______,反应类型是_______。14.根据如图从A或B两题中任选一个作答,若两题均作答,按A计分。AB(1)实验室用过氧化氢和二氧化锰混合制取氧气(1)实验室用高锰酸钾制取氧气的文字的文字表达式为___________。表达式为___________。(2)选用的发生装置为___________(填字母序(2)选用的发生装置为___________(填号,下同)。字母序号,下同)。(3)请选择一个收集装置___________,并说明该(3)请选择一个收集装置___________,装置可用于收集氧气的理由是____________。并说明该装置可用于收集氧气的理由是____________。15.如图1是实验室制取气体的常用装置如图所示:(1)实验室用KMnO4制取O2可选用A装置为发生装置;该反应的化学方程式为_____,该反应的基本类型为_____。(2)实验室用来制取CO2的一套装置为_____(填字母代号),其中你所选择的发生装置的优点是_____。(3)请简单写出实验室制取CO2的化学方程式_____;请写出实验室检验CO2化学方程式_____。(4)若用如图2装...

1、当您付费下载文档后,您只拥有了使用权限,并不意味着购买了版权,文档只能用于自身使用,不得用于其他商业用途(如 [转卖]进行直接盈利或[编辑后售卖]进行间接盈利)。
2、本站所有内容均由合作方或网友上传,本站不对文档的完整性、权威性及其观点立场正确性做任何保证或承诺!文档内容仅供研究参考,付费前请自行鉴别。
3、如文档内容存在违规,或者侵犯商业秘密、侵犯著作权等,请点击“违规举报”。

碎片内容

2023-2024学年湖南省长沙市开福区青竹湖湘一外国语学校化学九上期中达标测试试题含解析.doc

您可能关注的文档

确认删除?