电脑桌面
添加内谋知识网--内谋文库,文书,范文下载到电脑桌面
安装后可以在桌面快捷访问

2023-2024学年湖南省长沙市开福区青竹湖湘一外国语学校化学九年级第一学期期中学业水平测试试题含解析.doc

2023-2024学年湖南省长沙市开福区青竹湖湘一外国语学校化学九年级第一学期期中学业水平测试试题含解析.doc_第1页
1/14
2023-2024学年湖南省长沙市开福区青竹湖湘一外国语学校化学九年级第一学期期中学业水平测试试题含解析.doc_第2页
2/14
2023-2024学年湖南省长沙市开福区青竹湖湘一外国语学校化学九年级第一学期期中学业水平测试试题含解析.doc_第3页
3/14
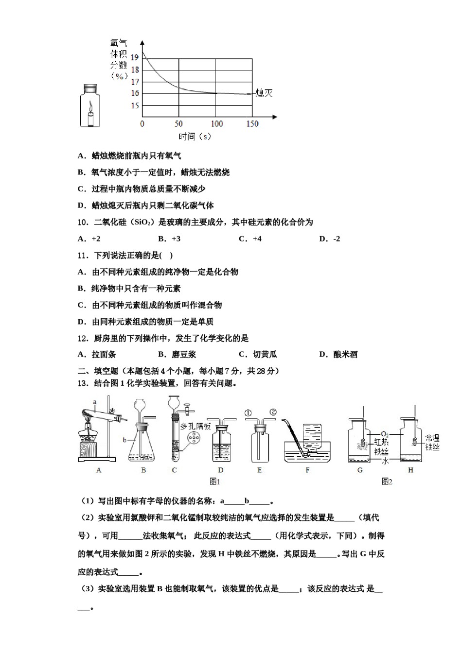
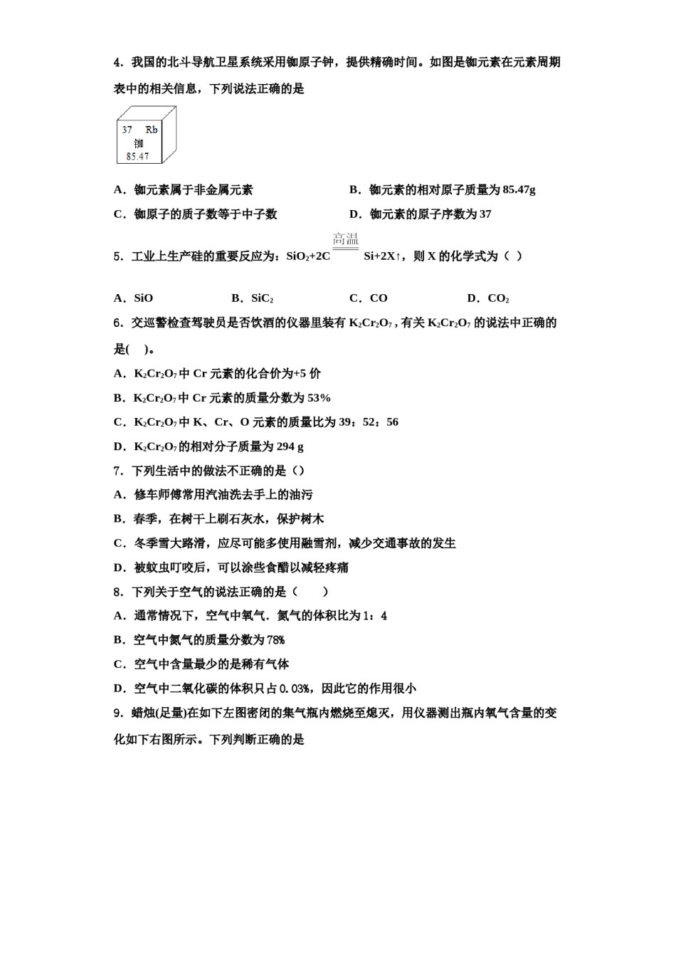
2023-2024学年湖南省长沙市开福区青竹湖湘一外国语学校化学九年级第一学期期中学业水平测试试题学九年级第一学期期中学业水平测试试题注意事项:1.答卷前,考生务必将自己的姓名、准考证号、考场号和座位号填写在试题卷和答题卡上。用2B铅笔将试卷类型(B)填涂在答题卡相应位置上。将条形码粘贴在答题卡右上角"条形码粘贴处"。2.作答选择题时,选出每小题答案后,用2B铅笔把答题卡上对应题目选项的答案信息点涂黑;如需改动,用橡皮擦干净后,再选涂其他答案。答案不能答在试题卷上。3.非选择题必须用黑色字迹的钢笔或签字笔作答,答案必须写在答题卡各题目指定区域内相应位置上;如需改动,先划掉原来的答案,然后再写上新答案;不准使用铅笔和涂改液。不按以上要求作答无效。4.考生必须保证答题卡的整洁。考试结束后,请将本试卷和答题卡一并交回。一、单选题(本题包括12个小题,每小题3分,共36分.每小题只有一个选项符合题意)1.今有四种粒子的结构示意图,下列说法正确的是()A.它们表示四种元素B.②表示的原子容易失两个电子变成阳离子D.①④表示的是阳离子C.④表示的元素是非金属元素2.下列说法正确的是()A.由一种元素组成的物质一定是纯净物B.氧气用于火箭发射升空,说明氧气具有可燃性C.地震现场用搜救犬寻找失踪人员,这说明了气味分子不断运动。D.1g碳在1g氧气中燃烧生成2g的二氧化碳3.84消毒液[有效成分为次氯酸钠(NaClO)和二氧化氯(ClO2)]是常用消毒剂。下列说法正确的是()A.二氧化氯由一个氯原子和2个氧原子构成B.次氯酸钠是由一个钠元素、一个氯元素和一个氧元素组成的化合物C.次氯酸钠比二氧化氯中氯元素的化合价低D.二氧化氯中氯、氧元素的质量比为1:24.我国的北斗导航卫星系统采用铷原子钟,提供精确时间。如图是铷元素在元素周期表中的相关信息,下列说法正确的是A.铷元素属于非金属元素B.铷元素的相对原子质量为85.47gC.铷原子的质子数等于中子数D.铷元素的原子序数为375.工业上生产硅的重要反应为:SiO2+2CSi+2X↑,则X的化学式为()A.SiOB.SiC2C.COD.CO26.交巡警检查驾驶员是否饮酒的仪器里装有K2Cr2O7,有关K2Cr2O7的说法中正确的是()。A.K2Cr2O7中Cr元素的化合价为+5价B.K2Cr2O7中Cr元素的质量分数为53%C.K2Cr2O7中K、Cr、O元素的质量比为39:52:56D.K2Cr2O7的相对分子质量为294g7.下列生活中的做法不正确的是()A.修车师傅常用汽油洗去手上的油污B.春季,在树干上刷石灰水,保护树木C.冬季雪大路滑,应尽可能多使用融雪剂,减少交通事故的发生D.被蚊虫叮咬后,可以涂些食醋以减轻疼痛8.下列关于空气的说法正确的是()A.通常情况下,空气中氧气.氮气的体积比为1:4B.空气中氮气的质量分数为78%C.空气中含量最少的是稀有气体D.空气中二氧化碳的体积只占0.03%,因此它的作用很小9.蜡烛(足量)在如下左图密闭的集气瓶内燃烧至熄灭,用仪器测出瓶内氧气含量的变化如下右图所示。下列判断正确的是A.蜡烛燃烧前瓶内只有氧气B.氧气浓度小于一定值时,蜡烛无法燃烧C.过程中瓶内物质总质量不断减少D.蜡烛熄灭后瓶内只剩二氧化碳气体10.二氧化硅(SiO2)是玻璃的主要成分,其中硅元素的化合价为A.+2B.+3C.+4D.-211.下列说法正确的是()A.由不同种元素组成的纯净物一定是化合物B.纯净物中只含有一种元素C.由不同种元素组成的物质叫作混合物D.由同种元素组成的物质一定是单质12.厨房里的下列操作中,发生了化学变化的是A.拉面条B.磨豆浆C.切黄瓜D.酿米酒二、填空题(本题包括4个小题,每小题7分,共28分)13.结合图1化学实验装置,回答有关问题。(1)写出图中标有字母的仪器的名称:a_____b_____。(2)实验室用氯酸钾和二氧化锰制取较纯洁的氧气应选择的发生装置是_____(填代号),可用______法收集氧气;此反应的表达式_____(用化学式表示,下同)。制得的氧气用来做如图2所示的实验,发现H中铁丝不燃烧,其原因是_____。写出G中反应的表达式_____。(3)实验室选用装置B也能制取氧气,该装置的优点是_____;该反应的表达式是_____。(4)若用装置E收集二氧化碳,二氧化碳的密度...

1、当您付费下载文档后,您只拥有了使用权限,并不意味着购买了版权,文档只能用于自身使用,不得用于其他商业用途(如 [转卖]进行直接盈利或[编辑后售卖]进行间接盈利)。
2、本站所有内容均由合作方或网友上传,本站不对文档的完整性、权威性及其观点立场正确性做任何保证或承诺!文档内容仅供研究参考,付费前请自行鉴别。
3、如文档内容存在违规,或者侵犯商业秘密、侵犯著作权等,请点击“违规举报”。

碎片内容

2023-2024学年湖南省长沙市开福区青竹湖湘一外国语学校化学九年级第一学期期中学业水平测试试题含解析.doc

您可能关注的文档

确认删除?