电脑桌面
添加内谋知识网--内谋文库,文书,范文下载到电脑桌面
安装后可以在桌面快捷访问

2023-2024学年湖南省长沙市明德天心中学化学九年级第一学期期中监测模拟试题含解析.doc

2023-2024学年湖南省长沙市明德天心中学化学九年级第一学期期中监测模拟试题含解析.doc_第1页
1/12
2023-2024学年湖南省长沙市明德天心中学化学九年级第一学期期中监测模拟试题含解析.doc_第2页
2/12
2023-2024学年湖南省长沙市明德天心中学化学九年级第一学期期中监测模拟试题含解析.doc_第3页
3/12
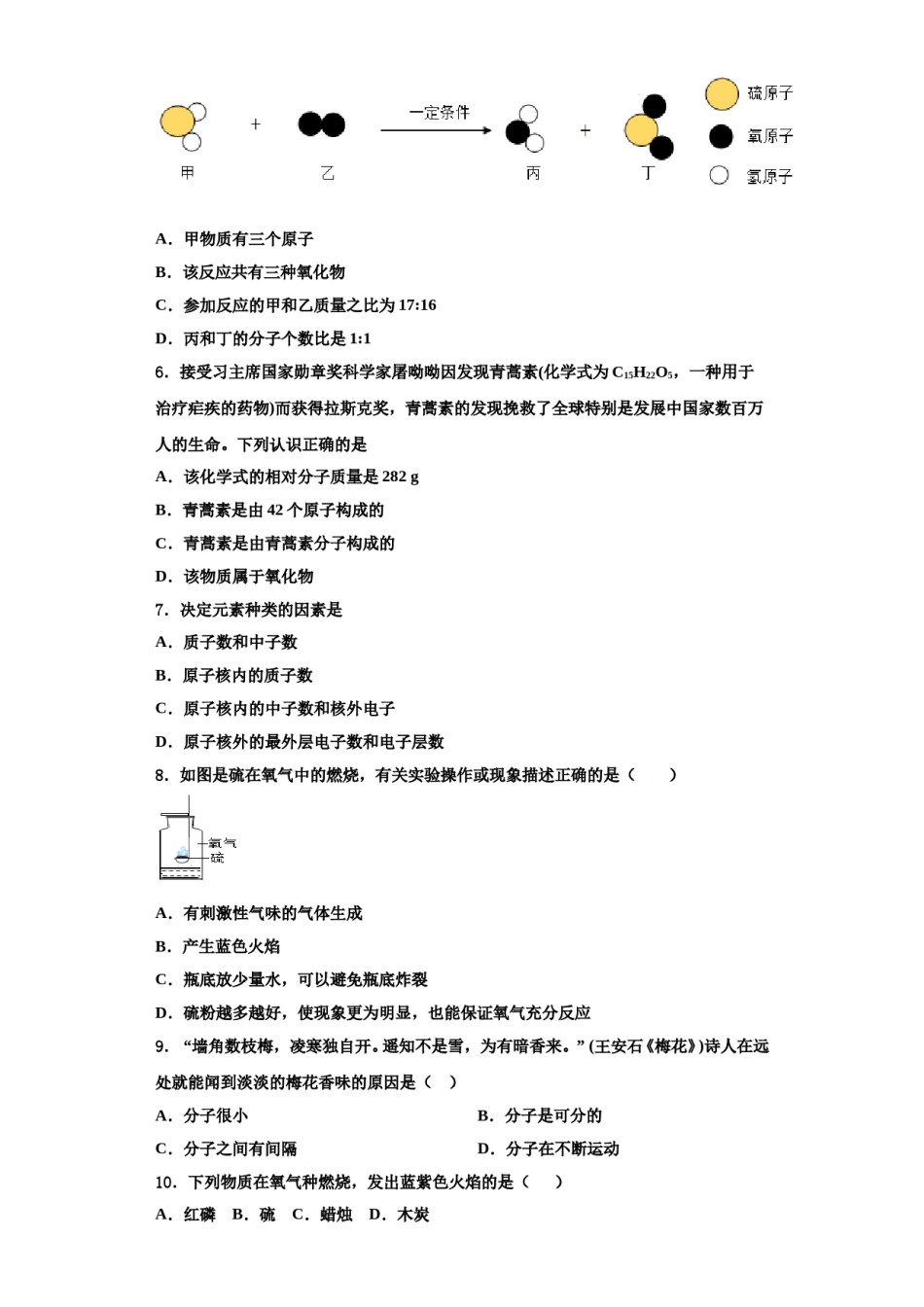
2023-2024学年湖南省长沙市明德天心中学化学九年级第一学期期中监测模拟试题期期中监测模拟试题请考生注意:1.请用2B铅笔将选择题答案涂填在答题纸相应位置上,请用0.5毫米及以上黑色字迹的钢笔或签字笔将主观题的答案写在答题纸相应的答题区内。写在试题卷、草稿纸上均无效。2.答题前,认真阅读答题纸上的《注意事项》,按规定答题。一、单选题(本题包括12个小题,每小题3分,共36分.每小题只有一个选项符合题意)1.生活中常遇到“加碘食盐”、“高钙牛奶”、“含氟牙膏”等,这里的碘、钙、氟是指()A.原子B.分子C.元素D.单质2.化学使世界变得更加绚丽多彩,社会的文明和进步离不开化学。下列事实中与化学无关的是()A.食物、衣料和日常用品的丰富B.指南针的发明与应用C.新型高分子化合物的合成D.药物和保健3.安徽省铜陵市素称“中国古铜都”,盛产辉铜矿,其主要成分是Cu2S。已知中Cu的化合价为+1,则硫元素的化合价为()A.-2B.+2C.0D.+14.砷化镓(GaAs)是一种“LED”绿色节能光源材料,镓元素的相关信息如图。下列说法错误的是A.原子的核电荷数是31()B.镓原子在化学反应中易得到电子C.属于金属元素D.相对原子质量为69.725.如图是某反应的微观示意图,下列说法正确的是A.甲物质有三个原子B.该反应共有三种氧化物C.参加反应的甲和乙质量之比为17:16D.丙和丁的分子个数比是1:16.接受习主席国家勋章奖科学家屠呦呦因发现青蒿素(化学式为C15H22O5,一种用于治疗疟疾的药物)而获得拉斯克奖,青蒿素的发现挽救了全球特别是发展中国家数百万人的生命。下列认识正确的是A.该化学式的相对分子质量是282gB.青蒿素是由42个原子构成的C.青蒿素是由青蒿素分子构成的D.该物质属于氧化物7.决定元素种类的因素是A.质子数和中子数B.原子核内的质子数C.原子核内的中子数和核外电子D.原子核外的最外层电子数和电子层数8.如图是硫在氧气中的燃烧,有关实验操作或现象描述正确的是()A.有刺激性气味的气体生成B.产生蓝色火焰C.瓶底放少量水,可以避免瓶底炸裂D.硫粉越多越好,使现象更为明显,也能保证氧气充分反应9.“墙角数枝梅,凌寒独自开。遥知不是雪,为有暗香来。”(王安石《梅花》)诗人在远处就能闻到淡淡的梅花香味的原因是()A.分子很小B.分子是可分的C.分子之间有间隔D.分子在不断运动10.下列物质在氧气种燃烧,发出蓝紫色火焰的是()A.红磷B.硫C.蜡烛D.木炭11.我县为了贯彻做好“低碳环保,共建碧水蓝天”工程,每天都有巡逻车在乡村进行宣传“严禁焚烧秸秆”。下列做法不符合“节能低碳”理念的是()A.将秸秆收集起来用于火力发电B.提倡双面使用纸张,推广无纸化办公C.将秸秆收集起来粉碎用于培植蘑菇D.外出尽量步行或骑自行车12.有反应2A+5B=C+2D,A、B两种物质完全反应时的质量比为4:3,若生成C和D共280g,则反应消耗B的质量为()A.120gB.160gC.90gD.240g二、填空题(本题包括4个小题,每小题7分,共28分)13.实验室常用制取氧气的方法有:a.加热氯酸钾和二氧化锰的混合物;b.加热高锰酸钾固体;c.用二氧化锰作催化剂使过氧化氢(H2O2)溶液分解产生氧气.其实验装置如图所示.(1)写出如图1所示中指定仪器的名称:①________(2)利用装置A制氧气,棉花团的作用是________。(3)利用装置B制氧气时,长颈漏斗的下端要插入液面以下,其目的是:_____________.(4)装置A中收集方法是______,此法原理利用气体不与水反应的化学性质和_____的物理性质.采用此法收集气体,能说明氧气已收集满的现象是______.(5)小郑用高锰酸钾制得的氧气不纯净,请你帮他分析哪些因素会造成制取的氧气不纯净?(答一条即可)_________(6)甲烷是一种无色、无味、难溶于水、密度比空气小的气体,小玲用加热醋酸钠和碱石灰(均为固体)的方法制取甲烷,她应选择装置__作为气体发生装置,如果用如图2所示装置进行收集,则气体应由___端通入.14.某科学兴趣小组对“测定空气中氧气含量”的实验进行了改进:将数显设备,气体压强传感器和空气中氧气含量测量装置按如图所示连接,装置气密性良好,调节右边敞口容器和集气瓶里的水面相平,...

1、当您付费下载文档后,您只拥有了使用权限,并不意味着购买了版权,文档只能用于自身使用,不得用于其他商业用途(如 [转卖]进行直接盈利或[编辑后售卖]进行间接盈利)。
2、本站所有内容均由合作方或网友上传,本站不对文档的完整性、权威性及其观点立场正确性做任何保证或承诺!文档内容仅供研究参考,付费前请自行鉴别。
3、如文档内容存在违规,或者侵犯商业秘密、侵犯著作权等,请点击“违规举报”。

碎片内容

2023-2024学年湖南省长沙市明德天心中学化学九年级第一学期期中监测模拟试题含解析.doc

您可能关注的文档

确认删除?