电脑桌面
添加内谋知识网--内谋文库,文书,范文下载到电脑桌面
安装后可以在桌面快捷访问

2023-2024学年湖南省长沙市芙蓉区第十六中学化学九上期中教学质量检测模拟试题含解析.doc

2023-2024学年湖南省长沙市芙蓉区第十六中学化学九上期中教学质量检测模拟试题含解析.doc_第1页
1/12
2023-2024学年湖南省长沙市芙蓉区第十六中学化学九上期中教学质量检测模拟试题含解析.doc_第2页
2/12
2023-2024学年湖南省长沙市芙蓉区第十六中学化学九上期中教学质量检测模拟试题含解析.doc_第3页
3/12
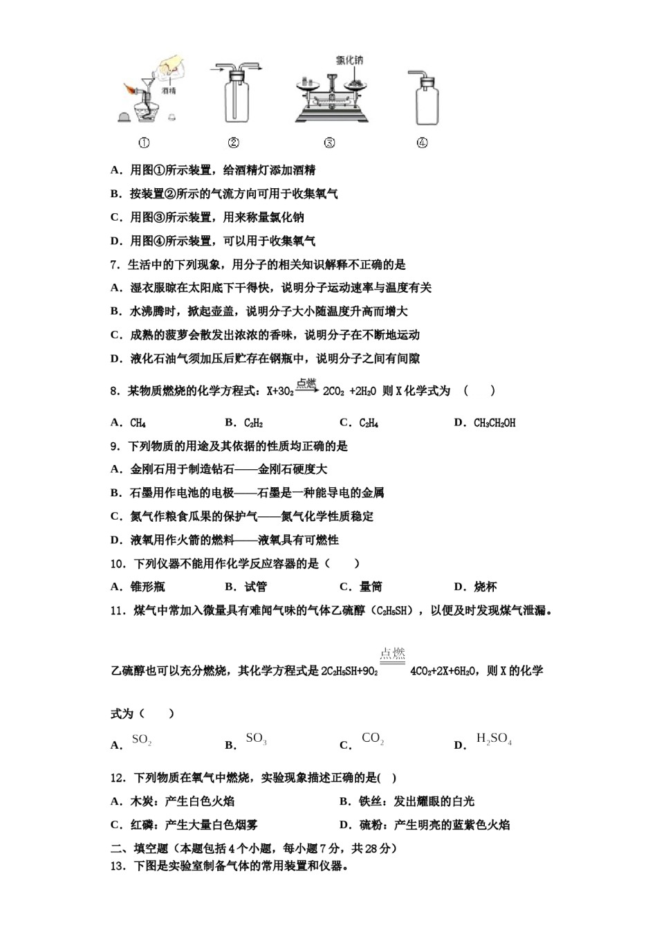
2023-2024学年湖南省长沙市芙蓉区第十六中学化学九上期中教学质量检测模拟试题教学质量检测模拟试题考生须知:1.全卷分选择题和非选择题两部分,全部在答题纸上作答。选择题必须用2B铅笔填涂;非选择题的答案必须用黑色字迹的钢笔或答字笔写在“答题纸”相应位置上。2.请用黑色字迹的钢笔或答字笔在“答题纸”上先填写姓名和准考证号。3.保持卡面清洁,不要折叠,不要弄破、弄皱,在草稿纸、试题卷上答题无效。一、单选题(本题包括12个小题,每小题3分,共36分.每小题只有一个选项符合题意)1.下列物质在空气或氧气中燃烧时,现象描述正确的是()A.镁条在空气中燃烧,冒出浓烈的黑烟,放出热量,生成黑色粉末B.铁丝在氧气中剧烈燃烧,火星四溅,放出热量,生成红色粉末C.木炭在氧气中燃烧,发出白光,放热,产生能使澄清石灰水变浑浊的气体D.硫在氧气中燃烧,发出微弱的淡蓝色火焰,放热,产生没有气味的气体2.元素M的化合物的化学式为MCO3,它的相对分子质量为100。下列说法不正确的是()B.M元素的相对原子质量为40A.M元素的名称是钙元素C.M元素的氧化物为CaOD.化合物中M元素的化合价为+4价3.为了庆祝元素周期表诞生150周年,联合国宣布将2019年定为国际化学元素周期表年。制出第一张元素周期表的科学家的是()A.拉瓦锡B.道尔顿C.门捷列夫D.阿伏伽德罗4.由人体中含量最多的元素和人体中含量最多的金属元素以及空气中含量最多的元素组成的物质的化学式()A.Ca(NO3)2B.Al2(SO4)3C.Fe(NO3)2D.FeSO45.下列对实验现象的描述中,正确的是A.红磷在氧气中剧烈燃烧,生成大量白雾B.木炭在氧气中剧烈燃烧,生成二氧化碳气体C.硫在空气中燃烧发出淡蓝色火焰,生成刺激性气味气体,放热D.电解水实验中,连接电源负极的管内产生的气体使带火星的木条复燃6.用下图所示实验装置进行探究实验,能达到实验目的的是()A.用图①所示装置,给酒精灯添加酒精B.按装置②所示的气流方向可用于收集氧气C.用图③所示装置,用来称量氯化钠D.用图④所示装置,可以用于收集氧气7.生活中的下列现象,用分子的相关知识解释不正确的是A.湿衣服晾在太阳底下干得快,说明分子运动速率与温度有关B.水沸腾时,掀起壶盖,说明分子大小随温度升高而增大C.成熟的菠萝会散发出浓浓的香味,说明分子在不断地运动D.液化石油气须加压后贮存在钢瓶中,说明分子之间有间隙8.某物质燃烧的化学方程式:X+3O22CO2+2H2O则X化学式为()A.CH4B.C2H2C.C2H4D.CH3CH2OH9.下列物质的用途及其依据的性质均正确的是A.金刚石用于制造钻石——金刚石硬度大B.石墨用作电池的电极——石墨是一种能导电的金属C.氮气作粮食瓜果的保护气——氮气化学性质稳定D.液氧用作火箭的燃料——液氧具有可燃性10.下列仪器不能用作化学反应容器的是()A.锥形瓶B.试管C.量筒D.烧杯11.煤气中常加入微量具有难闻气味的气体乙硫醇(C2H5SH),以便及时发现煤气泄漏。乙硫醇也可以充分燃烧,其化学方程式是2C2H5SH+9O24CO2+2X+6H2O,则X的化学式为()A.B.C.D.12.下列物质在氧气中燃烧,实验现象描述正确的是()A.木炭:产生白色火焰B.铁丝:发出耀眼的白光C.红磷:产生大量白色烟雾D.硫粉:产生明亮的蓝紫色火焰二、填空题(本题包括4个小题,每小题7分,共28分)13.下图是实验室制备气体的常用装置和仪器。(1)仪器a的名称是_________,用装置A制氧气,发生的反应方程式为:________。该反应的基本类型是____________反应。实验结束后,小明回收了二氧化锰。如果要证明二氧化锰是过氧化氢分解的催化剂,还需验证二氧化锰的__________保持不变。(2)用氯酸钾制氧气,将B与________(选“C”或“D”)连接组成发生装置。排水法收集满氧气后,用玻璃片_______________(选填“磨砂”或“光滑”)的一面盖住集气瓶口。(3)若有0.2mol氯酸钾分解,求生成氧气的质量___________。(根据化学方程式列式计算)14.掌握化学仪器的用途和特征,从下面的仪器中的序号或字母填空:(1)可以直接在酒精灯上加热的仪器是_____;(2)固体和液体可以反应的仪器是_____;(3)可以收集气体的装置是_____,...

1、当您付费下载文档后,您只拥有了使用权限,并不意味着购买了版权,文档只能用于自身使用,不得用于其他商业用途(如 [转卖]进行直接盈利或[编辑后售卖]进行间接盈利)。
2、本站所有内容均由合作方或网友上传,本站不对文档的完整性、权威性及其观点立场正确性做任何保证或承诺!文档内容仅供研究参考,付费前请自行鉴别。
3、如文档内容存在违规,或者侵犯商业秘密、侵犯著作权等,请点击“违规举报”。

碎片内容

2023-2024学年湖南省长沙市芙蓉区第十六中学化学九上期中教学质量检测模拟试题含解析.doc

您可能关注的文档

确认删除?