电脑桌面
添加内谋知识网--内谋文库,文书,范文下载到电脑桌面
安装后可以在桌面快捷访问

2023-2024学年湖南省长沙市长郡梅溪湖中学化学九年级第一学期期末考试试题含解析.doc

2023-2024学年湖南省长沙市长郡梅溪湖中学化学九年级第一学期期末考试试题含解析.doc_第1页
1/12
2023-2024学年湖南省长沙市长郡梅溪湖中学化学九年级第一学期期末考试试题含解析.doc_第2页
2/12
2023-2024学年湖南省长沙市长郡梅溪湖中学化学九年级第一学期期末考试试题含解析.doc_第3页
3/12
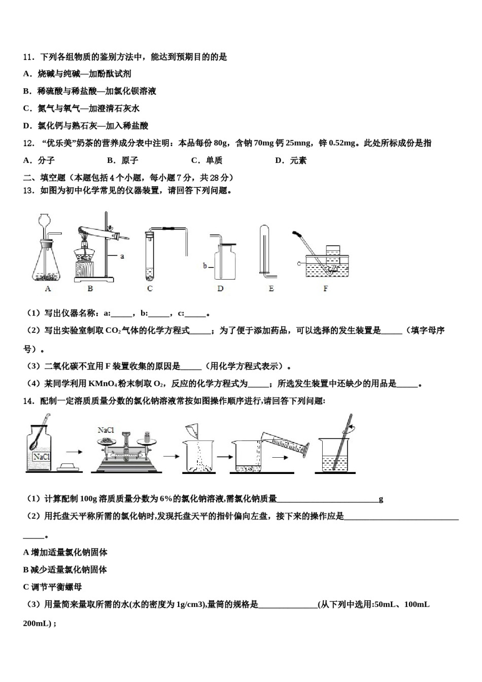
2023-2024学年湖南省长沙市长郡梅溪湖中学化学九年级第一学期期末考试试题考生须知:1.全卷分选择题和非选择题两部分,全部在答题纸上作答。选择题必须用2B铅笔填涂;非选择题的答案必须用黑色字迹的钢笔或答字笔写在“答题纸”相应位置上。2.请用黑色字迹的钢笔或答字笔在“答题纸”上先填写姓名和准考证号。3.保持卡面清洁,不要折叠,不要弄破、弄皱,在草稿纸、试题卷上答题无效。一、单选题(本题包括12个小题,每小题3分,共36分.每小题只有一个选项符合题意)1.蚌埠市已经成功创建为全国文明城市。下列做法不符合文明城市低碳环保要求的是A.禁止燃放烟花爆竹,减轻城市雾霾污染B.提倡骑共享单车上学上班,减少汽车尾气排放C.将生活污水直接排入小区旁的沟渠中D.垃圾分类回收,增强节约意识2.X物质是目前使用较多的一种“绿色可再生能源”燃料,在空气中完全燃烧的化学反应方程式为:X+3O22CO2+3H2O则X的化学书为A.CH3COOHB.C2H5OHC.CH4D.C2H43.实验室制二氧化碳有以下操作:①向锥形瓶中加入大理石;②向长颈漏斗中注入稀盐酸;③检验生成的气体是二氧化碳;④检查装置气密性;⑤收集气体并验满二氧化碳.正确的操作顺序是()A.④②③⑤①B.④①②③⑤C.④②①③⑤D.④②⑤③①4.下列安全措施不正确的是()A.在加油站内不吸烟、不打电话B.冬天用煤火取暖时注意室内通风C.用燃着的木条检查液化石油气是否泄漏D.燃放烟花爆竹时,远离人群和可燃物5.下列推理正确的是()A.点燃气体,将干冷的烧杯罩在火焰上,烧杯内壁有水珠出现,则气体中一定含H2B.化学反应前后原子种类、数目、质量都不改变,则分子的种类、数目、质量都不改变C.化学变化都遵循质量守恒定律,所以质量不发生改变的变化就是化学变化D.物质与氧气发生的反应都是氧化反应,氧化反应不一定要有氧气参加6.将一定量的铁和铝的混合物与足量的盐酸反应,得到气体0.2g,则该固体混合物的质量可能是()A.1.8gB.2.7gC.5.6gD.6.3g7.溶液与生产、生活密切相关,下列有关溶液的说法正确的是()A.5gNaCl完全溶解于100g水中,所得溶液中溶质的质量分数为5%B.固体物质的溶解度随温度升高一定增大C.饱和硝酸钾溶液析出晶体后变为不饱和溶液D.在其它条件不变时,氮气的溶解度随温度的升高而减小8.在化学王国里,数字被赋予了丰富的内涵。对下列化学用语中数字“2”的说法正确的是()①2H②2NH3③SO2④O⑤Mg2+⑥2OHˉ⑦H2OA.表示离子个数的是⑤⑥B.表示离子所带电荷数的是④⑤C.表示分子中原子个数的是③⑦D.表示分子个数的是①②9.下列溶液在空气中敞口放置后,溶液质量因发生化学反应而减小的是A.石灰水B.浓硫酸C.浓盐酸D.烧碱溶液10.比较法是学习初中化学的一种方法。下列是初中化学课本中出现的重要实验,其中没有体现对比法的是A.燃烧条件探究B.石蕊溶液变红C.肥皂水区别硬水和软水D.铁钉绣蚀11.下列各组物质的鉴别方法中,能达到预期目的的是A.烧碱与纯碱—加酚酞试剂B.稀硫酸与稀盐酸—加氯化钡溶液C.氮气与氧气—加澄清石灰水D.氯化钙与熟石灰—加入稀盐酸12.“优乐美”奶茶的营养成分表中注明:本品每份80g,含钠70mg钙25mng,锌0.52mg。此处所标成份是指A.分子B.原子C.单质D.元素二、填空题(本题包括4个小题,每小题7分,共28分)13.如图为初中化学常见的仪器装置,请回答下列问题。(1)写出仪器名称:a:_____,b:_____,c:_____。(2)写出实验室制取CO2气体的化学方程式_____;为了便于添加药品,可以选择的发生装置是_____(填字母序号)。(3)二氧化碳不宜用F装置收集的原因是_____(用化学方程式表示)。(4)某同学利用KMnO4粉末制取O2,反应的化学方程式为_____;所选发生装置中还缺少的用品是_____。14.配制一定溶质质量分数的氯化钠溶液常按如图操作顺序进行,请回答下列问题:(1)计算配制100g溶质质量分数为6%的氯化钠溶液,需氯化钠质量________________________g(2)用托盘天平称所需的氯化钠时,发现托盘天平的指针偏向左盘,接下来的操作应是________________________________。A增加适量氯化钠固体B减少适量氯化钠固体C调节平衡螺母(...

1、当您付费下载文档后,您只拥有了使用权限,并不意味着购买了版权,文档只能用于自身使用,不得用于其他商业用途(如 [转卖]进行直接盈利或[编辑后售卖]进行间接盈利)。
2、本站所有内容均由合作方或网友上传,本站不对文档的完整性、权威性及其观点立场正确性做任何保证或承诺!文档内容仅供研究参考,付费前请自行鉴别。
3、如文档内容存在违规,或者侵犯商业秘密、侵犯著作权等,请点击“违规举报”。

碎片内容

2023-2024学年湖南省长沙市长郡梅溪湖中学化学九年级第一学期期末考试试题含解析.doc

您可能关注的文档

确认删除?