电脑桌面
添加内谋知识网--内谋文库,文书,范文下载到电脑桌面
安装后可以在桌面快捷访问

2023-2024学年甘肃省临夏市九年级化学第一学期期末预测试题含解析.doc

2023-2024学年甘肃省临夏市九年级化学第一学期期末预测试题含解析.doc_第1页
1/11
2023-2024学年甘肃省临夏市九年级化学第一学期期末预测试题含解析.doc_第2页
2/11
2023-2024学年甘肃省临夏市九年级化学第一学期期末预测试题含解析.doc_第3页
3/11
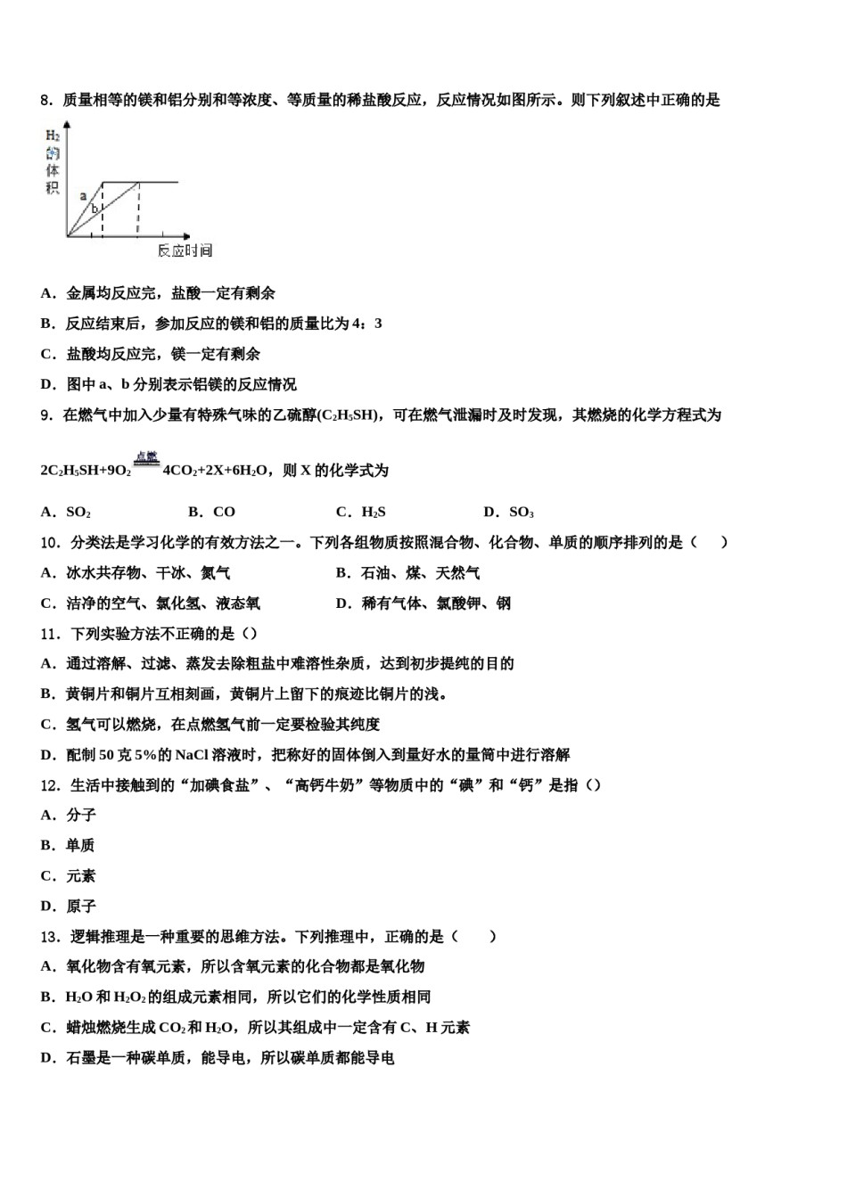
2023-2024学年甘肃省临夏市九年级化学第一学期期末预测试题注意事项铅笔作答;第二部分必须用黑1.考生要认真填写考场号和座位序号。2.试题所有答案必须填涂或书写在答题卡上,在试卷上作答无效。第一部分必须用2B色字迹的签字笔作答。3.考试结束后,考生须将试卷和答题卡放在桌面上,待监考员收回。一、单选题(本大题共15小题,共30分)1.某学生用量筒取液体时,量筒平稳地放置在实验台上,使视线同溶液凹液面的最低点保持水平,读数为18毫升;倒出部分液体后,仰视凹面的最低处,读数为12毫升,则该学生实际倒出的液体体积为()A.肯定大于6毫升B.肯定小于6毫升C.肯定等于6毫升D.可能大于也可能小于6毫升2.下列能和盐酸发生中和反应的是A.碳酸钠溶液B.氢氧化钠溶液C.氧化铜D.锌粒3.下列对实验中可观察到的现象描述正确的是A.红磷在空气中燃烧产生大量的白色烟雾B.碳充分燃烧产生二氧化碳气体C.高锰酸钾是一种白色固体D.钠在氯气中燃烧时火焰为黄色4.下列图像能正确反映对应变化关系的是A.过量的镁条在密闭容器中燃烧B.向一定量的稀盐酸中加入足量的铁粉C.一定条件下氧化铜和炭粉恰好完全反应D.将铁钉加入足量的硫酸铜溶液中5.下列各组物质,按单质、氧化物、混合物顺序排列的是A.液态氧、水、矿泉水B.氮气、氧气、食醋C.干冰、水、果汁D.水、氧化镁、二氧化碳6.某化学兴趣小组利用如图装置进行实验:打开弹簧夹,将液体滴入试管①中与固体b接触,若试管②中的导管口没有气泡产生,则液体a和固体b的组合可能是A.稀盐酸和镁条B.稀盐酸和碳酸钠C.水和硝酸铵D.过氧化氢溶液和二氧化锰7.推理是化学学习中常用的方法,下列推理正确的是A.离子是带电荷的粒子,则带电荷的粒子一定是离子B.单质中只含一种元素,则由一种元素组成的纯净物-定是单质C.化合反应的生成物只有一种,则生成一种物质的反应一定是化合反应.D.同种元素的粒子质子数相同,则含有相同质子数的粒子一定属于同种元素8.质量相等的镁和铝分别和等浓度、等质量的稀盐酸反应,反应情况如图所示。则下列叙述中正确的是A.金属均反应完,盐酸一定有剩余B.反应结束后,参加反应的镁和铝的质量比为4:3C.盐酸均反应完,镁一定有剩余D.图中a、b分别表示铝镁的反应情况9.在燃气中加入少量有特殊气味的乙硫醇(C2H5SH),可在燃气泄漏时及时发现,其燃烧的化学方程式为2C2H5SH+9O24CO2+2X+6H2O,则X的化学式为A.SO2B.COC.H2SD.SO310.分类法是学习化学的有效方法之一。下列各组物质按照混合物、化合物、单质的顺序排列的是()A.冰水共存物、干冰、氮气B.石油、煤、天然气C.洁净的空气、氯化氢、液态氧D.稀有气体、氯酸钾、钢11.下列实验方法不正确的是()A.通过溶解、过滤、蒸发去除粗盐中难溶性杂质,达到初步提纯的目的B.黄铜片和铜片互相刻画,黄铜片上留下的痕迹比铜片的浅。C.氢气可以燃烧,在点燃氢气前一定要检验其纯度D.配制50克5%的NaCl溶液时,把称好的固体倒入到量好水的量筒中进行溶解12.生活中接触到的“加碘食盐”、“高钙牛奶”等物质中的“碘”和“钙”是指()A.分子B.单质C.元素D.原子13.逻辑推理是一种重要的思维方法。下列推理中,正确的是()A.氧化物含有氧元素,所以含氧元素的化合物都是氧化物B.H2O和H2O2的组成元素相同,所以它们的化学性质相同C.蜡烛燃烧生成CO2和H2O,所以其组成中一定含有C、H元素D.石墨是一种碳单质,能导电,所以碳单质都能导电14.煤油中含有噻吩(用X表示),噻吩具有令人不愉快的气味,其燃烧时发生反应的化学方程式表示为:X+6O24CO2+SO2+2H2O,则噻吩的化学式为A.C4H4SB.C4H6SC.CH4D.C4H8S15.分析推理是化学学习中常用的思维方法,下列分析推理正确的是()A.浓硫酸密度比水大,所以稀释浓硫酸时将水倒入浓硫酸中B.酸性溶液能使石蕊溶液变红,能使石蕊溶液变红的溶液一定呈酸性C.中和反应生成盐和水,生成盐和水的反应一定是中和反应D.酸雨的pH小于7,所以pH小于7的雨水一定是酸雨二、填空题(本大题共1小题,共6分)16.实验室用如图所示装置进行相关实验,请回答问题。(1)写出图中标号a的仪器名...

1、当您付费下载文档后,您只拥有了使用权限,并不意味着购买了版权,文档只能用于自身使用,不得用于其他商业用途(如 [转卖]进行直接盈利或[编辑后售卖]进行间接盈利)。
2、本站所有内容均由合作方或网友上传,本站不对文档的完整性、权威性及其观点立场正确性做任何保证或承诺!文档内容仅供研究参考,付费前请自行鉴别。
3、如文档内容存在违规,或者侵犯商业秘密、侵犯著作权等,请点击“违规举报”。

碎片内容

2023-2024学年甘肃省临夏市九年级化学第一学期期末预测试题含解析.doc

您可能关注的文档

确认删除?