电脑桌面
添加内谋知识网--内谋文库,文书,范文下载到电脑桌面
安装后可以在桌面快捷访问

2023-2024学年甘肃省兰州市第五十五中学化学九年级第一学期期中检测模拟试题含解析.doc

2023-2024学年甘肃省兰州市第五十五中学化学九年级第一学期期中检测模拟试题含解析.doc_第1页
1/11
2023-2024学年甘肃省兰州市第五十五中学化学九年级第一学期期中检测模拟试题含解析.doc_第2页
2/11
2023-2024学年甘肃省兰州市第五十五中学化学九年级第一学期期中检测模拟试题含解析.doc_第3页
3/11
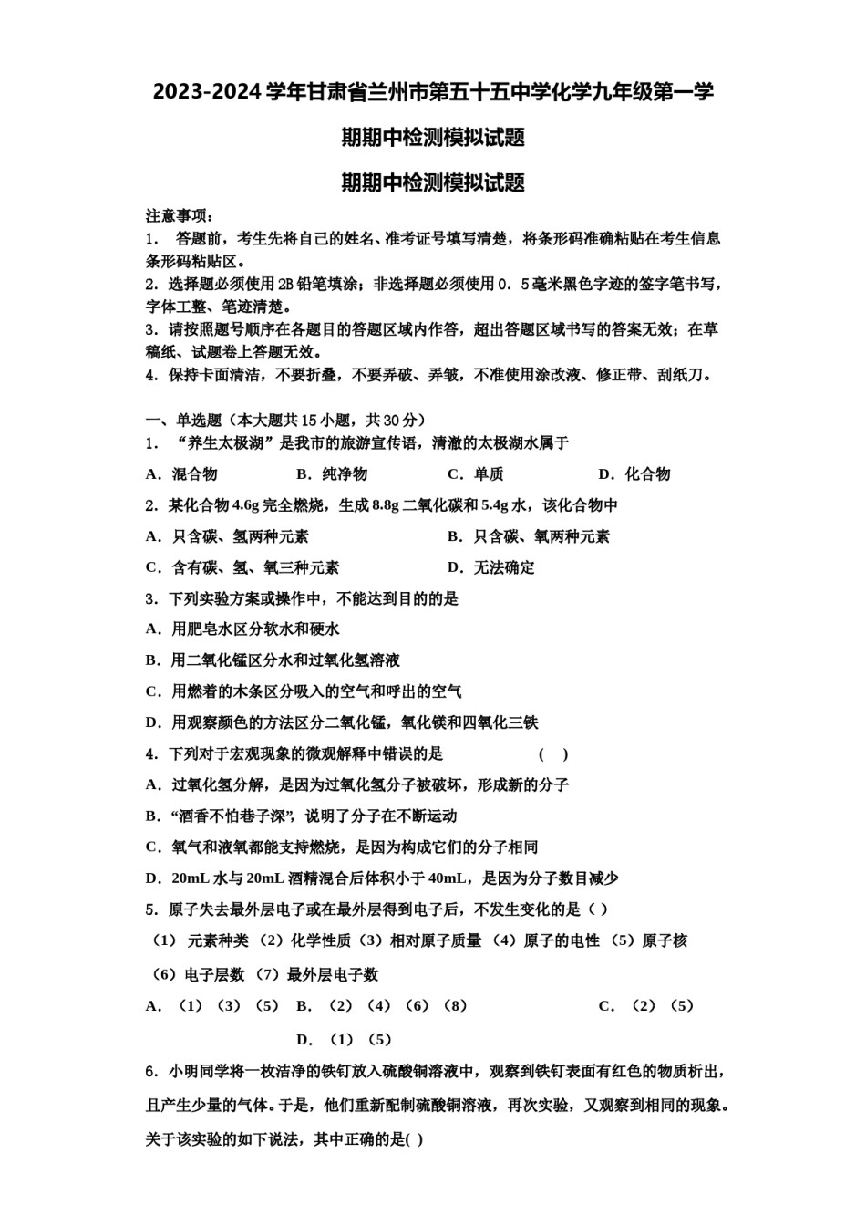
2023-2024学年甘肃省兰州市第五十五中学化学九年级第一学期期中检测模拟试题期期中检测模拟试题注意事项:1.答题前,考生先将自己的姓名、准考证号填写清楚,将条形码准确粘贴在考生信息条形码粘贴区。2.选择题必须使用2B铅笔填涂;非选择题必须使用0.5毫米黑色字迹的签字笔书写,字体工整、笔迹清楚。3.请按照题号顺序在各题目的答题区域内作答,超出答题区域书写的答案无效;在草稿纸、试题卷上答题无效。4.保持卡面清洁,不要折叠,不要弄破、弄皱,不准使用涂改液、修正带、刮纸刀。一、单选题(本大题共15小题,共30分)1.“养生太极湖”是我市的旅游宣传语,清澈的太极湖水属于A.混合物B.纯净物C.单质D.化合物2.某化合物4.6g完全燃烧,生成8.8g二氧化碳和5.4g水,该化合物中A.只含碳、氢两种元素B.只含碳、氧两种元素C.含有碳、氢、氧三种元素D.无法确定3.下列实验方案或操作中,不能达到目的的是A.用肥皂水区分软水和硬水B.用二氧化锰区分水和过氧化氢溶液C.用燃着的木条区分吸入的空气和呼出的空气D.用观察颜色的方法区分二氧化锰,氧化镁和四氧化三铁4.下列对于宏观现象的微观解释中错误的是()A.过氧化氢分解,是因为过氧化氢分子被破坏,形成新的分子B.“酒香不怕巷子深”,说明了分子在不断运动C.氧气和液氧都能支持燃烧,是因为构成它们的分子相同D.20mL水与20mL酒精混合后体积小于40mL,是因为分子数目减少5.原子失去最外层电子或在最外层得到电子后,不发生变化的是()(1)元素种类(2)化学性质(3)相对原子质量(4)原子的电性(5)原子核(6)电子层数(7)最外层电子数A.(1)(3)(5)B.(2)(4)(6)(8)C.(2)(5)D.(1)(5)6.小明同学将一枚洁净的铁钉放入硫酸铜溶液中,观察到铁钉表面有红色的物质析出,且产生少量的气体。于是,他们重新配制硫酸铜溶液,再次实验,又观察到相同的现象。关于该实验的如下说法,其中正确的是()①生成的气体可能是氢气②完全反应后溶液呈黄色③实验中一定发生了置换反应④由实验可以得出金属活动性顺序:Cu>Fe⑤硫酸铜溶液可能显酸性⑥重做实验没有任何意义A.①②③B.①③⑤C.④⑤⑥D.②④⑥7.下列物质的用途错误的是()A.碳酸钙做补钙剂B.用亚硝酸钠炒菜C.氢氧化钠制肥皂D.发酵粉蒸馒头8.1克氧气含有n个O2分子,则阿佛加德罗常数可表示为A.(1/16)nB.(1/32)nC.16nD.32n9.下列关于空气各成分的说法中,错误的是()A.空气中氧气的体积分数约为21%B.氦气化学性质不活泼,可用于食品防腐C.二氧化碳在空气中的含量增多会引起温室效应,属于空气污染物D.空气中的稀有气体一般不跟其他物质反应,在通电时能发出不同颜色的光10.金属材料在现实生活中有极为重要的作用。下列金属材料的运用与金属所具有的性质不一致的是()A.制造白炽灯灯丝——熔点高B.制造飞机——坚硬而质轻C.制造保险丝——硬度大D.制造装化工原料的容器——耐腐蚀11.下列有关实验事实与影响化学反应的因素,推理不合理的是序号实验事实影响化学反应的因素A铁丝在空气中很难燃烧,而在氧气中能剧烈燃烧反应物浓度B碳在常温下不与氧气发生反应,而在点燃时能与氧气反应反应温度C双氧水在常温下缓慢分解,而在加入二氧化锰后迅速分解有、无催化剂D铁片在空气中很难燃烧,铁粉在空气中较易燃烧反应物的种类A.AB.BC.CD.D12.右下图是元素周期表中氢、氧两种元素的相关信息,下列有关说法错误的是A.氢的原子序数为1B.氧的核内质子数是8C.氧的相对原子质量是16.00D.氢元素与氧元素只能形成一种化合物13.下列过程仅发生物理变化的是()A.白磷自燃B.蜡烛燃烧C.干冰升华D.呼吸作用D.KMnO414.属于氧化物的是A.O3B.H2CO3C.CaO15.下列关于燃烧现象的描述中正确的是()A.木炭在空气中燃烧后,生成二氧化碳气体B.硫粉在氧气中燃烧,产生淡蓝色火焰C.铁在氧气中燃烧火星四射生成黑色固体D.红磷在空气中燃烧,产生大量烟雾二、填空题(本大题共1小题,共6分)16.实验是进行科学探究的重要方式.请根据下图填写空格:(1)用图A所示装置进行电解水实验时,a管产生的气体是_____,通过实验可...

1、当您付费下载文档后,您只拥有了使用权限,并不意味着购买了版权,文档只能用于自身使用,不得用于其他商业用途(如 [转卖]进行直接盈利或[编辑后售卖]进行间接盈利)。
2、本站所有内容均由合作方或网友上传,本站不对文档的完整性、权威性及其观点立场正确性做任何保证或承诺!文档内容仅供研究参考,付费前请自行鉴别。
3、如文档内容存在违规,或者侵犯商业秘密、侵犯著作权等,请点击“违规举报”。

碎片内容

2023-2024学年甘肃省兰州市第五十五中学化学九年级第一学期期中检测模拟试题含解析.doc

您可能关注的文档

确认删除?