电脑桌面
添加内谋知识网--内谋文库,文书,范文下载到电脑桌面
安装后可以在桌面快捷访问

2023-2024学年甘肃省张掖市甘州中学化学九上期中统考模拟试题含解析.doc

2023-2024学年甘肃省张掖市甘州中学化学九上期中统考模拟试题含解析.doc_第1页
1/14
2023-2024学年甘肃省张掖市甘州中学化学九上期中统考模拟试题含解析.doc_第2页
2/14
2023-2024学年甘肃省张掖市甘州中学化学九上期中统考模拟试题含解析.doc_第3页
3/14
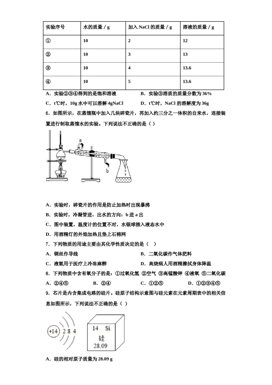
2023-2024学年甘肃省张掖市甘州中学化学九上期中统考模拟试题试题考生须知:1.全卷分选择题和非选择题两部分,全部在答题纸上作答。选择题必须用2B铅笔填涂;非选择题的答案必须用黑色字迹的钢笔或答字笔写在“答题纸”相应位置上。2.请用黑色字迹的钢笔或答字笔在“答题纸”上先填写姓名和准考证号。3.保持卡面清洁,不要折叠,不要弄破、弄皱,在草稿纸、试题卷上答题无效。一、单选题(本题包括12个小题,每小题3分,共36分.每小题只有一个选项符合题意)1.“墙角数枝梅,凌寒独自开.遥知不是雪,为有暗香来”(王安石《梅花》)诗人在远处就能闻到梅花香味的原因是()A.分子在化学变化中可以再分B.分子在不断地运动C.分子是由原子构成的D.分子之间有间隔2.科学家曾用射电望远镜在星际云中发现了甲醛的气体,甲醛分子的模型如图所示,对该气体从宏观到微观进行分析时,其中正确的是()A.甲醛可能是氧化物B.甲醛的化学式为:CH2OC.甲醛分子是由1个碳原子和1个水分子构成D.甲醛气体是由C、H、O三种原子构成的3.碳酸氢铵是白色固体,稍微受热就能快速分解NH4HCO3NH3↑+H2O+CO2↑。下列有关叙述错误的是()A.碳酸氢铵属于混合物B.碳酸氢铵要密封保存在阴凉干燥处C.加热碳酸氢铵时,白色固体会逐渐消失D.碳酸氢铵是白色固体是指碳酸氢铵的物理性质4.青春期的青少年成长速度较快,需要补充大量的钙。这里的“钙”是指()A.原子B.分子C.元素D.金属单质5.t℃时,NaCl的溶于水的实验数据如下表表示。下列说法正确的是()实验序号水的质量/g加入NaCl的质量/g溶液的质量/g①10212②10313③10413.6④10513.6A.实验②③④得到的是饱和溶液B.实验③溶质的质量分数为36%C.t℃时,10g水中可以溶解4gNaClD.t℃时,NaCl的溶解度为36g6.如图所示,在蒸馏瓶中加入几块碎瓷片,再加入约三分之一体积的自来水,连接装置进行制取蒸馏水的实验。下列说法不正确的是()A.实验时,碎瓷片的作用是防止加热时出现暴沸B.实验时,冷凝管进、出水的方向:b进a出C.图中装置,温度计的位置不对,水银球插入液态水中D.用酒精灯的外焰加热且垫上石棉网7.下列物质的用途主要由其化学性质决定的是()A.铜丝作导线B.二氧化碳作气体肥料C.液氨用于医疗上冷冻麻醉D.高烧病人用酒精擦拭身体降温8.下列物质中含有氧分子的是:①过氧化氢②空气③高锰酸钾④液氧⑤二氧化碳A.②④⑤B.②④C.①②⑤D.①②③④⑤9.芯片是内含集成电路的硅片。硅原子结构示意图与硅元素在元素周期表中的相关信息如图所示,下列说法不正确的是()A.硅的相对原子质量为28.09gB.硅元素是地壳中含量第二高的元素C.硅元素在元素周期表中位于第三周期D.硅元素的化学性质与碳元素相似10.属于悬浊液的是A.泥水B.糖水C.油水D.汽水11.最近,科学家成功制备出了一种含铱元素的阳离子,在这种离子中,铱元素显+9价,该离子符号的书写正确的是()A.B.C.D.12.下列物质中,不可能由一种元素组成的是()①单质②氧化物③化合物④混合物⑤含氧化合物A.①④B.②③⑤C.②③④⑤D.②③二、填空题(本题包括4个小题,每小题7分,共28分)13.实验室制取气体可能会用到以下仪器,根据所学知识填空:(1)写出仪器名称:B_____C_____。(2)甲同学欲用氯酸钾和二氧化锰的混合物制取氧气,还缺少的仪器是_____其反应的文字表达式是_____,用该方法制取氧气,如果选择装置F收集,实验结束时应该先_____,后_____。(3)乙同学欲用过氧化氢和二氧化锰的混合物制取氧气,发生装置他应该选择的仪器有_____。(填写仪器字母,下同),反应的文字表达式_____。(4)丙同学欲用制得的氧气做硫燃烧的实验,他应该选择的收集装置是_____硫在氧气中燃烧的现象是_____。(5)如果用装置Ⅰ收集氧气,气体应从_____端进入。(填“a”或“b”)(6)天然气、沼气的主要成分是甲烷(CH4),它是无色无味的气体密度比空气小,极难溶于水,能燃烧。实验室收集甲烷的装置可选择_____。14.根据下图所示的实验装置回答问题:(1)写出标有数字仪器的名称①_______;②_______;③________。(2)写出实验室(药品为高锰酸钾...

1、当您付费下载文档后,您只拥有了使用权限,并不意味着购买了版权,文档只能用于自身使用,不得用于其他商业用途(如 [转卖]进行直接盈利或[编辑后售卖]进行间接盈利)。
2、本站所有内容均由合作方或网友上传,本站不对文档的完整性、权威性及其观点立场正确性做任何保证或承诺!文档内容仅供研究参考,付费前请自行鉴别。
3、如文档内容存在违规,或者侵犯商业秘密、侵犯著作权等,请点击“违规举报”。

碎片内容

2023-2024学年甘肃省张掖市甘州中学化学九上期中统考模拟试题含解析.doc

您可能关注的文档

确认删除?