电脑桌面
添加内谋知识网--内谋文库,文书,范文下载到电脑桌面
安装后可以在桌面快捷访问

2023-2024学年甘肃省秦安县化学九年级第一学期期中联考模拟试题含解析.doc

2023-2024学年甘肃省秦安县化学九年级第一学期期中联考模拟试题含解析.doc_第1页
1/14
2023-2024学年甘肃省秦安县化学九年级第一学期期中联考模拟试题含解析.doc_第2页
2/14
2023-2024学年甘肃省秦安县化学九年级第一学期期中联考模拟试题含解析.doc_第3页
3/14
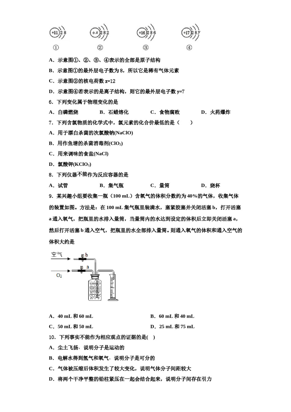
2023-2024学年甘肃省秦安县化学九年级第一学期期中联考模拟试题拟试题注意事项1.考生要认真填写考场号和座位序号。2.试题所有答案必须填涂或书写在答题卡上,在试卷上作答无效。第一部分必须用2B铅笔作答;第二部分必须用黑色字迹的签字笔作答。3.考试结束后,考生须将试卷和答题卡放在桌面上,待监考员收回。一、单选题(本题包括12个小题,每小题3分,共36分.每小题只有一个选项符合题意)1.推理是学习化学的一种重要方法,下列推理关系成立的是()A.稀有气体曾被称为“惰性气体”,所以它们不与任何物质发生反应B.氧化物中都含有氧元素,所有含有氧元素的化合物都是氧化物C.阳离子都带正电荷,所以带正电荷的粒子一定是阳离子D.可燃性气体与氧气混合遇明火可能发生爆炸,所以氢气点燃前须检验纯度2.杀虫剂DDT的化学式为C14H9O5。下列关于DDT的说法正确的是A.DDT由28个原子构成B.DDT由碳、氢、氧三种元素组成C.DDT中氢元素的质量分数最大D.一个DDT分子中含14个碳元素、9个氢元素、5个氧元素3.下列各物质中都含有氧元素,其中不属于氧化物的是A.水B.双氧水C.氢氧化铜D.五氧化二磷4.下表是一些同学为完成某一任务采用的方案,其中可行的是()选项任务方案A比较吸入空气和呼出气体中二氧化碳的含量大小用燃着的木条B除去密闭容器内氮气中混有的少量氧气利用木炭的燃烧C鉴别水和双氧水观察它们的颜色D探究氢气的可燃性点燃前,先检验氢气的纯度A.AB.BC.CD.D5.如图是元素周期表中部分元素的微粒结构示意图,依照此示意图,下列描述正确的是A.示意图①、②、③、④表示的全部是原子结构B.示意图①的最外层电子数为8,所以它是稀有气体元素C.示意图②的核电荷数x=12D.示意图④若表示的是离子结构,则它的最外层电子数y=76.下列变化属于物理变化的是A.白磷燃烧B.石蜡熔化C.食物腐败D.火药爆炸7.下列含氯物质的化学式中,氯元素的化合价最低的是()A.用于漂白杀菌的次氯酸钠(NaClO)B.用作鱼塘的杀菌消毒剂(ClO2)C.用来调味的食盐(NaCl)D.氯酸钾(KClO3)8.下列仪器不能作为反应容器的是A.试管B.集气瓶C.量筒D.烧杯9.某兴趣小组要收集一瓶(100mL)含氧气的体积分数约为40%的气体,收集气体的装置如图。方法是:在100mL集气瓶里装满水,塞紧胶塞并关闭活塞b,打开活塞a通入氧气,把瓶里的水排入量筒,当量筒内的水达到设定的体积后立即关闭活塞a,然后打开活塞b通入空气,把瓶里的水全部排入量筒。则通入氧气的体积和通入空气的体积大约是A.40mL和60mLB.60mL和40mLC.50mL和50mLD.25mL和75mL10.下列事实不能作为相应观点的证据的是()A.尘土飞扬,说明分子是运动的B.电解水得到氢气和氧气,说明分子是可分的C.气体被压缩后体积发生了较大变化,说明气体分子间距较大D.将两个干净平整的铅柱紧压在一起会结合起来,说明分子间存在引力11.生产抗疟药“双氢青蒿素”的主要原料是青蒿素.青蒿素(C15H22O5)是青蒿的提取物,它能溶于酒精、乙醚和石油醚,在水中几乎不溶,其中含有的过氧基团是抗疟作用中最重要的结构.过氧基团易受湿、热和还原性物质的影响而被破坏.下列说法不正确的是()A.青蒿素中含有三种元素B.将青蒿在水中熬煮可提取青蒿素C.可以用石油醚溶解的方法从青蒿中提取青蒿素D.制药过程应在低温无水的环境中进行12.葡萄糖(C6H12O6)是临床上常用的一种药物,主要功效是补充能量,治疗低血糖、高血钾、水肿等。下列关于葡萄糖的说法正确的是A.葡萄糖中含有24个原子B.葡萄糖中碳、氢、氧元素质量之比为1∶2∶1C.葡萄糖的相对分子质量为180D.葡萄糖由6个碳元素、12个氢元素和6个氧元素组成二、填空题(本题包括4个小题,每小题7分,共28分)13.根据下列实验装置图,回答问题。(1)写出上图中标有字母的仪器名称:a____,b___。(2)利用B装置制取氧气反应的化学方程式为____其中A装置中试管口略向下倾斜的目的是____,在进行利用AC装置收集完氧气后,接下来的操作是先____后____。(3)查阅资料:相同条件下,氨气(NH3)的密度比空气小,且易溶于水,其水溶液称为氨水;加热氯化铵和氢氧化钙固体混合物可制取氨气。根...

1、当您付费下载文档后,您只拥有了使用权限,并不意味着购买了版权,文档只能用于自身使用,不得用于其他商业用途(如 [转卖]进行直接盈利或[编辑后售卖]进行间接盈利)。
2、本站所有内容均由合作方或网友上传,本站不对文档的完整性、权威性及其观点立场正确性做任何保证或承诺!文档内容仅供研究参考,付费前请自行鉴别。
3、如文档内容存在违规,或者侵犯商业秘密、侵犯著作权等,请点击“违规举报”。

碎片内容

2023-2024学年甘肃省秦安县化学九年级第一学期期中联考模拟试题含解析.doc

您可能关注的文档

确认删除?