电脑桌面
添加内谋知识网--内谋文库,文书,范文下载到电脑桌面
安装后可以在桌面快捷访问

2023-2024学年甘肃省陇南市八中学化学九上期中学业质量监测模拟试题含解析.doc

2023-2024学年甘肃省陇南市八中学化学九上期中学业质量监测模拟试题含解析.doc_第1页
1/11
2023-2024学年甘肃省陇南市八中学化学九上期中学业质量监测模拟试题含解析.doc_第2页
2/11
2023-2024学年甘肃省陇南市八中学化学九上期中学业质量监测模拟试题含解析.doc_第3页
3/11
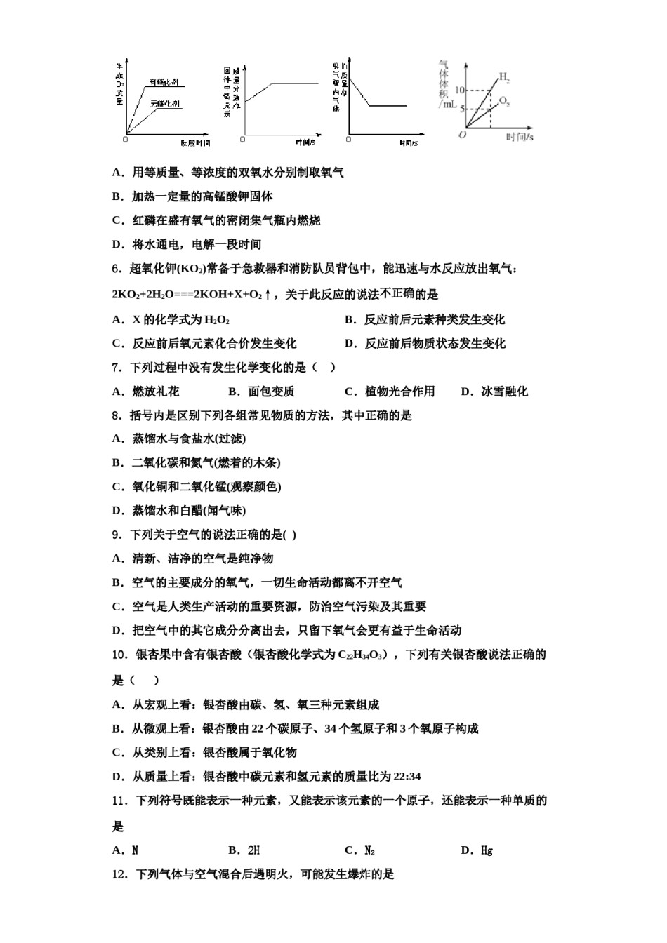
2023-2024学年甘肃省陇南市八中学化学九上期中学业质量监测模拟试题测模拟试题考生须知:1.全卷分选择题和非选择题两部分,全部在答题纸上作答。选择题必须用2B铅笔填涂;非选择题的答案必须用黑色字迹的钢笔或答字笔写在“答题纸”相应位置上。2.请用黑色字迹的钢笔或答字笔在“答题纸”上先填写姓名和准考证号。3.保持卡面清洁,不要折叠,不要弄破、弄皱,在草稿纸、试题卷上答题无效。一、单选题(本题包括12个小题,每小题3分,共36分.每小题只有一个选项符合题意)1.在实验室中,过氧化氢、高锰酸钾、氯酸钾均可用于制取氧气,主要原因是它们()B.都含有氧气C.都能发生分解反应D.都是氧化物A.都含有氧元素2.为验证铁、铜、铝三种金属的活动性顺序,不可选用的一组物质是()A.FeSO4溶液、Cu、AlCl3溶液B.CuSO4溶液、Fe、AlCl3溶液C.稀盐酸、Fe、Cu、AlD.FeSO4溶液、Al、Cu3.下图是几种粒子的结构示意图。下列说法不正确的是A.①和②属同种元素B.②是具有稳定结构的原子C.③容易失电子D.③和④在元素周期表中属于同一周期4.下列物质中,属于纯净物的是A.大理石B.空气C.牛奶D.五氧化二磷5.下列图象不能正确反映对应变化关系的是()A.用等质量、等浓度的双氧水分别制取氧气B.加热一定量的高锰酸钾固体C.红磷在盛有氧气的密闭集气瓶内燃烧D.将水通电,电解一段时间6.超氧化钾(KO2)常备于急救器和消防队员背包中,能迅速与水反应放出氧气:2KO2+2H2O===2KOH+X+O2↑,关于此反应的说法不正确的是A.X的化学式为H2O2B.反应前后元素种类发生变化C.反应前后氧元素化合价发生变化D.反应前后物质状态发生变化7.下列过程中没有发生化学变化的是()A.燃放礼花B.面包变质C.植物光合作用D.冰雪融化8.括号内是区别下列各组常见物质的方法,其中正确的是A.蒸馏水与食盐水(过滤)B.二氧化碳和氮气(燃着的木条)C.氧化铜和二氧化锰(观察颜色)D.蒸馏水和白醋(闻气味)9.下列关于空气的说法正确的是()A.清新、洁净的空气是纯净物B.空气的主要成分的氧气,一切生命活动都离不开空气C.空气是人类生产活动的重要资源,防治空气污染及其重要D.把空气中的其它成分分离出去,只留下氧气会更有益于生命活动10.银杏果中含有银杏酸(银杏酸化学式为C22H34O3),下列有关银杏酸说法正确的是()A.从宏观上看:银杏酸由碳、氢、氧三种元素组成B.从微观上看:银杏酸由22个碳原子、34个氢原子和3个氧原子构成C.从类别上看:银杏酸属于氧化物D.从质量上看:银杏酸中碳元素和氢元素的质量比为22:3411.下列符号既能表示一种元素,又能表示该元素的一个原子,还能表示一种单质的是B.2HC.N2D.HgA.N12.下列气体与空气混合后遇明火,可能发生爆炸的是A.氨气B.氢气C.氮气D.二氧化碳二、填空题(本题包括4个小题,每小题7分,共28分)13.已知空气的主要成分是氮气和氧气,某课外活动小组设计了实验一和实验二两个方案测定空气中氧气含量(提示:红色铜丝和氧气在加热的条件下生成黑色的氧化铜固体),磷燃烧产生的五氧化二磷对人体呼吸道有严重的影响,同时也会污染环境,因此实验一设法用放大镜聚光使红磷在集气瓶内被点燃。(1)实验一中红磷的量不足会导致测定结果偏__(填“大”或“小”)。(2)实验一中红磷燃烧停止,白烟消失并冷却后,打开止水夹,观察到烧杯中的水进入集气瓶,烧杯中水能够进入集气瓶的原因是__。(3)实验一中若将红磷换成木炭粉,该实验能否获得成功?__(填“能”或“否”)。(4)实验结束后,该小组的同学对实验一和实验二进行了反思,认为实验二比实验一更能够很好测定空气中氧气含量,你认为实验一存在明显不足之处是__(写出一条即可),实验二完毕后注射器的活塞最终向左移动__mL(注射器刻度均匀,测定氧气含量占16.7%)。14.空气是人类赖以生存的自然资源。测定空气中氧气体积分数的实验装置如图所示。在集气瓶内加入少量的水,并五等分水面以上的容积,做上记号。用弹簧夹夹紧乳胶管。点燃燃烧匙内入量的红磷后,立即伸入瓶中并把塞子塞紧。(1)写出红磷在空气中燃烧的文字表达式:_____(2)待红磷熄灭并冷却后...

1、当您付费下载文档后,您只拥有了使用权限,并不意味着购买了版权,文档只能用于自身使用,不得用于其他商业用途(如 [转卖]进行直接盈利或[编辑后售卖]进行间接盈利)。
2、本站所有内容均由合作方或网友上传,本站不对文档的完整性、权威性及其观点立场正确性做任何保证或承诺!文档内容仅供研究参考,付费前请自行鉴别。
3、如文档内容存在违规,或者侵犯商业秘密、侵犯著作权等,请点击“违规举报”。

碎片内容

2023-2024学年甘肃省陇南市八中学化学九上期中学业质量监测模拟试题含解析.doc

您可能关注的文档

确认删除?