电脑桌面
添加内谋知识网--内谋文库,文书,范文下载到电脑桌面
安装后可以在桌面快捷访问

2023-2024学年福建省南平市剑津片区化学九上期中教学质量检测模拟试题含解析.doc

2023-2024学年福建省南平市剑津片区化学九上期中教学质量检测模拟试题含解析.doc_第1页
1/12
2023-2024学年福建省南平市剑津片区化学九上期中教学质量检测模拟试题含解析.doc_第2页
2/12
2023-2024学年福建省南平市剑津片区化学九上期中教学质量检测模拟试题含解析.doc_第3页
3/12
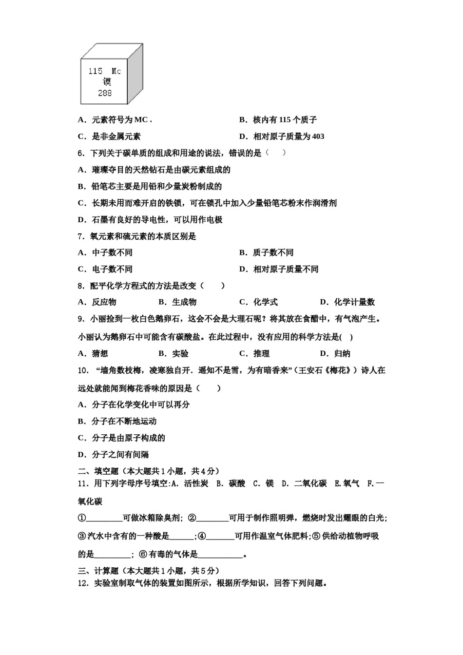
2023-2024学年福建省南平市剑津片区化学九上期中教学质量检测模拟试题检测模拟试题考生请注意:1.答题前请将考场、试室号、座位号、考生号、姓名写在试卷密封线内,不得在试卷上作任何标记。2.第一部分选择题每小题选出答案后,需将答案写在试卷指定的括号内,第二部分非选择题答案写在试卷题目指定的位置上。3.考生必须保证答题卡的整洁。考试结束后,请将本试卷和答题卡一并交回。一、单选题(本大题共10小题,共20分)1.我国民间有端午节挂艾草的习俗,艾草含丰富的黄酮素,黄酮素的化学式为C15H10O2,下列说法正确的是()A.黄酮素中碳、氢、氧三种元素的质量比为15:10:2B.黄酮素的相对分子质量为222gC.黄酮素由碳原子、氢原子和氧气分子构成D.黄酮素中碳元素的含量最高2.录像用的高性能磁粉,主要材料之一是由三种元素组成的化学式为CoFe2O4的化合物,其中铁元素为+3价,则钴(Co)的化合价为()A.+1B.+2C.+3D.+53.下列关系不成立的是()A.红磷燃烧能产生大量白烟,所以可以用于制作烟幕弹B.稀有气体通电时能发出各种颜色的光,所以可以用在城市夜景工程C.氮气性质不活泼,所以可以用于食品包装袋内防腐D.氧气有助燃性,所以可以用来做为燃料4.有关物质性质的描述属于化学性质的是()A.挥发性B.可燃性C.溶解性D.导电性5.2017年5月9日,中国科学院发布了113号、115号、117号及118号四种元素的中文名称,其中一种元素在元囊周期表中的信息如图所示,下列有关该元素的说法正确的是A.元素符号为MC.B.核内有115个质子C.是非金属元素D.相对原子质量为4036.下列关于碳单质的组成和用途的说法,错误的是()A.璀璨夺目的天然钻石是由碳元素组成的B.铅笔芯主要是用铅和少量炭粉制成的C.长期未用而难开启的铁锁,可在锁孔中加入少量铅笔芯粉末作润滑剂D.石墨有良好的导电性,可以用作电极7.氧元素和硫元素的本质区别是B.质子数不同A.中子数不同C.电子数不同D.相对原子质量不同8.配平化学方程式的方法是改变()A.反应物B.生成物C.化学式D.化学计量数9.小丽捡到一枚白色鹅卵石,这会不会是大理石呢?将其放在食醋中,有气泡产生。小丽认为鹅卵石中可能含有碳酸盐。在此过程中,没有应用的科学方法是()A.猜想B.实验C.推理D.归纳10.“墙角数枝梅,凌寒独自开.遥知不是雪,为有暗香来”(王安石《梅花》)诗人在远处就能闻到梅花香味的原因是()A.分子在化学变化中可以再分B.分子在不断地运动C.分子是由原子构成的D.分子之间有间隔二、填空题(本大题共1小题,共4分)11.用下列字母序号填空:A.活性炭B.碳酸C.镁D.二氧化碳E.氧气F.一氧化碳①_________可做冰箱除臭剂;②________可用于制作照明弹,燃烧时发出耀眼的白光;③汽水中含有的一种酸是______;④_______可用作温室气体肥料;⑤供给动植物呼吸的是_________;⑥有毒的气体是___________。三、计算题(本大题共1小题,共5分)12.实验室制取气体的装置如图所示,根据所学知识,回答下列问题。(1)图中①所示的仪器名称为______;(2)实验室用加热氯酸钾的方法制取氧气,应选用发生装置______(填字母序号),反应的文字表达式为_________________;(3)若用B装置制取氧气,使用长颈漏斗的优点是______________;(4)可使用装置D收集氧气,其原因是______________;(5)实验室用锌粒和稀硫酸在常温下反应制取氢气,需选用的发生装置是_____(填字母序号),可选用的两种收集装置是_______(填字母序号)。四、简答题(本大题共2小题,共8分)13.根据下列实验装置图回答问题(1)下列实验中木条的使用不能达到目的的是(______)A用带火星的木条检验氧气B用燃着的木条区别氮气和二氧化碳C用燃着的木条置于集气瓶口,验满二氧化碳D用木条平放在蜡烛火焰中,比较火焰各层的温度(2)写出氯酸钾制取氧气的化学方程式:_______(3)氨气(NH3)是一种无色、有刺激性气味的气体,易溶于水形成氨水,实验室常用氯化铵固体和碱石灰固体共热制取氨气,制取氨气的发生装置是______(填字母)(4)实验室用制取二氧化碳,应选用的发生装置是______(填字母),若收集装置选用F则二氧化碳气体从______...

1、当您付费下载文档后,您只拥有了使用权限,并不意味着购买了版权,文档只能用于自身使用,不得用于其他商业用途(如 [转卖]进行直接盈利或[编辑后售卖]进行间接盈利)。
2、本站所有内容均由合作方或网友上传,本站不对文档的完整性、权威性及其观点立场正确性做任何保证或承诺!文档内容仅供研究参考,付费前请自行鉴别。
3、如文档内容存在违规,或者侵犯商业秘密、侵犯著作权等,请点击“违规举报”。

碎片内容

2023-2024学年福建省南平市剑津片区化学九上期中教学质量检测模拟试题含解析.doc

您可能关注的文档

确认删除?