电脑桌面
添加内谋知识网--内谋文库,文书,范文下载到电脑桌面
安装后可以在桌面快捷访问

1994年北京高考语文真题及答案.doc

1994年北京高考语文真题及答案.doc_第1页
1/8
1994年北京高考语文真题及答案.doc_第2页
2/8
1994年北京高考语文真题及答案.doc_第3页
3/8
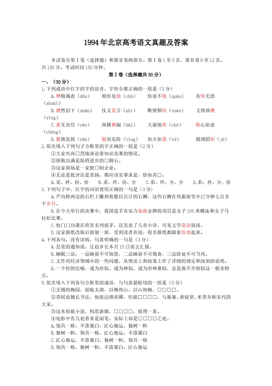
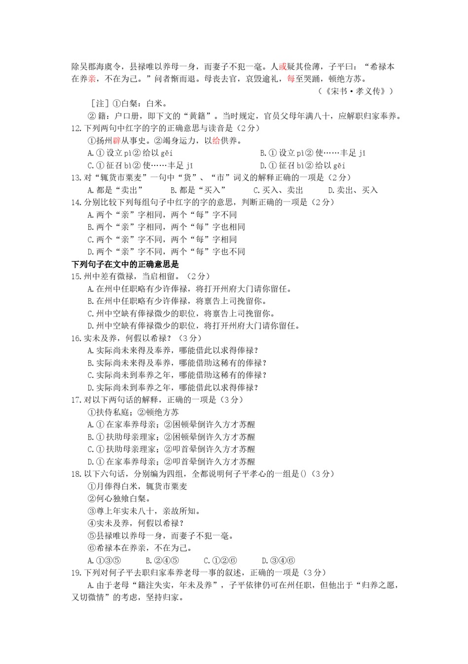
1994年北京高考语文真题及答案本试卷分第Ⅰ卷(选择题)和第Ⅱ卷两部分。第Ⅰ卷1至5页,第Ⅱ卷6至12页。共150分。考试时间150分钟。第Ⅰ卷(选择题共50分)一、(30分)1.下列成语中红字的字的读音、字形全都正确的一组是(3分)A.殚精竭虑(dān)相形见绌(chù)怙恶不悛(quān)有恃无恐(shshì)B.潸然泪下(shān)仗义直言(zhí)断壁颓垣(yuán)义愤填膺(yīng)C.杳无音信(yǎo)纵横捭阖(bǎi)天崩地坼(chè)称心如意(chēng)D.偃旗息鼓(yǎn)铤而走险(tǐng)如火如荼(tú)循规蹈矩(jù)2.依次填入下列句子方框里的字正确的一组是(2分)①大家兴高□烈地谈论着知识竞赛的情况。②骄傲自满是阻碍进步的□脚石。③这家商场是一家股□制企业。④无论是批评还是表扬,都应该实事求是,恰如其□。A.采、拌、份、份B.采、绊、份、分C.彩、绊、分、分D.彩、拌、分、份3.下列句子中,红字的词语使用正确的一句是(3分)A.芦沟桥两边的石栏上雕刻着数以百计的石狮,这些石狮在风霜雨雪中已守桥七百多个岁月。B.在今天举行的决赛中,我国选手有实力染指金牌的项目是女子100米蝶泳和女子马拉松比赛。C.他门门功课在班里名列前茅,还发表了几首小诗,可见文学造诣很深。D.这家报纸改版后面貌一新,受到读者欢迎,很多报纸都跟着仿效起来。4.下列各句,没有语病、句意明确的一句是(3分)A.县里的通知说,让赵乡长本月15日前去汇报。B.睡眠三忌:一忌睡前不可恼怒,二忌睡前不可饱食,三忌卧处不可当风。C.文件对经济领域中的一些问题,从理论上和政策上作了详细的规定和深刻的说明。D.一个好的比喻,或为形似,或为神似,或为形神兼似,总是离不开相似这一根本特点。5.依次填入下列各句方框里的成语,与句意最贴切的一组是(3分)①无锡的梅园,面临太湖,以梅饰山,以山饰梅,□□□□。②苏轼也擅长书法,他取法颜真卿,但能□□□□,与蔡襄、黄庭坚、米芾并称宋代四大家。③这本侦破小说,构思新颖,□□□□,值得一看。④电影中有几处看来是闲笔,实际上却是□□□□之处。A.别具一格、不落窠臼、匠心独运、独树一帜B.独树一帜、别具一格、匠心独运、不落窠臼C.匠心独运、不落窠臼、独树一帜、别具一格D.别具一格、独树一帜、不落窠臼、匠心独运6.下列句子标点符号使用正确的是(3分)A.耿大妈对儿子说:“大成,见人该问好就问好,该行礼就行礼,别怕人笑话,俗话说:‘礼多人不怪嘛。’”B.要在城西修建立交桥的消息传出后,许多人都非常关心这座立交桥将怎么建?那里的近千株树木将怎么办?C.蝉的幼虫初次出现于地面,需要寻求适当的地方——矮树、篱笆、野草、灌木枝等——蜕掉身上的皮。D.现代画家徐悲鸿笔下的马,正如有的评论家所说的那样,“神形兼备,充满生机。”7.下列句子在修辞运用上与其他三句不同的一句是(2分)A.这几天跟过节一样热闹。B.那里的蔬菜跟水果一样贵。C.他的脸色跟纸一样白。D.这里的老鼠跟猫一样大。8.两句话所表达的意思不相同的一组是(3分)A.(1)非经批准不能动用流动资金。(2)非得经过批准才能动用流动资金。B.(1)除非你去请,他才会来。(2)除非你去请,他是不会来的。C.(1)这样的事,我何尝愿意做?(2)这样的事,我何尝不愿意做?D.(1)他缺乏工作经验,难免会出现一些差错。(2)他缺乏工作经验,难免不出现一些差错。9.下列句子中,红字的传统礼貌称谓使用正确的一句是(2分)A.这是您家母托我买的,您直接交给她老人家就行了。B.令嫒这次在儿童画展上获奖,多亏您悉心指导,我们全家都很感谢您。C.我们家家教很严,令尊常常告诫我们,到社会上要清清白白做人。D.令郎不愧是丹青世家子弟,他画的马维妙维肖、栩栩如生。10.下面作品、作家、国别(或朝代)对应全都正确的一项是(3分)A.《西游记》——吴承恩——明代;《神曲》——但丁——德国B.《镜花缘》——李汝珍——明代;《汤姆·索亚历险记》——马克·吐温——美国C.《西厢记》——王实甫——元代;《唐璜》——拜伦——英国D.《桃花扇》——孔尚任——清代;《红与黑》——莫泊桑——法国11.对下面这首《菊花》诗分析不确切的一项是(3分)...

1、当您付费下载文档后,您只拥有了使用权限,并不意味着购买了版权,文档只能用于自身使用,不得用于其他商业用途(如 [转卖]进行直接盈利或[编辑后售卖]进行间接盈利)。
2、本站所有内容均由合作方或网友上传,本站不对文档的完整性、权威性及其观点立场正确性做任何保证或承诺!文档内容仅供研究参考,付费前请自行鉴别。
3、如文档内容存在违规,或者侵犯商业秘密、侵犯著作权等,请点击“违规举报”。

碎片内容

1994年北京高考语文真题及答案.doc

确认删除?