电脑桌面
添加内谋知识网--内谋文库,文书,范文下载到电脑桌面
安装后可以在桌面快捷访问

1996年北京高考化学真题及答案.doc

1996年北京高考化学真题及答案.doc_第1页
1/10
1996年北京高考化学真题及答案.doc_第2页
2/10
1996年北京高考化学真题及答案.doc_第3页
3/10
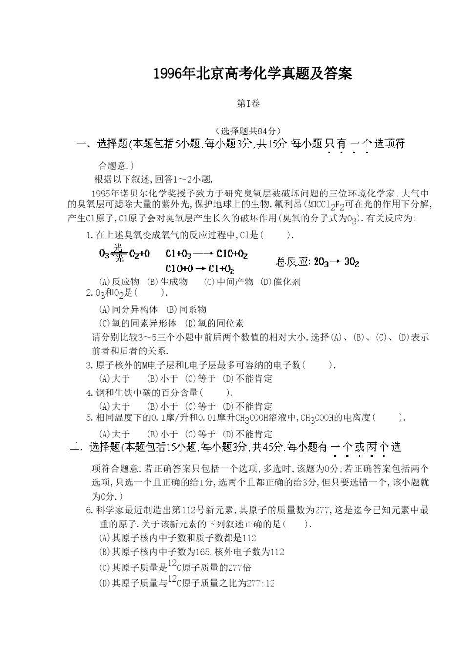
1996年北京高考化学真题及答案第I卷(选择题共84分)合题意.)根据以下叙述,回答1~2小题.1995年诺贝尔化学奖授予致力于研究臭氧层被破坏问题的三位环境化学家.大气中的臭氧层可滤除大量的紫外光,保护地球上的生物.氟利昂(如CCl2F2可在光的作用下分解,产生Cl原子,Cl原子会对臭氧层产生长久的破坏作用(臭氧的分子式为O3).有关反应为:1.在上述臭氧变成氧气的反应过程中,Cl是().(A)反应物(B)生成物(C)中间产物(D)催化剂2.O3和O2是().(A)同分异构体(B)同系物(C)氧的同素异形体(D)氧的同位素请分别比较3~5三个小题中前后两个数值的相对大小.选择(A)、(B)、(C)、(D)表示前者和后者的关系.3.原子核外的M电子层和L电子层最多可容纳的电子数().(A)大于(B)小于(C)等于(D)不能肯定4.钢和生铁中碳的百分含量().(A)大于(B)小于(C)等于(D)不能肯定5.相同温度下的0.1摩/升和0.01摩升CH3COOH溶液中,CH3COOH的电离度().(A)大于(B)小于(C)等于(D)不能肯定项符合题意.若正确答案只包括一个选项,多选时,该题为0分;若正确答案包括两个选项,只选一个且正确的给1分,选两个且都正确的给3分,但只要选错一个,该小题就为0分.)6.科学家最近制造出第112号新元素,其原子的质量数为277,这是迄今已知元素中最重的原子.关于该新元素的下列叙述正确的是().(A)其原子核内中子数和质子数都是112(B)其原子核内中子数为165,核外电子数为112(C)其原子质量是12C原子质量的277倍(D)其原子质量与12C原子质量之比为277:127.关于磷的下列叙述中,正确的是().(A)红磷没有毒性而白磷剧毒(B)白磷在空气中加热到260℃可转变为红磷(C)白磷可用于制造安全火柴(D)少量白磷应保存在水中8.把三氯化铁溶液蒸干灼烧,最后得到的固体产物是().(A)无水三氯化铁(B)氢氧化铁(C)氧化亚铁(D)三氧化二铁9.将1体积选项中的一种气体与10体积O2混和后,依次通过盛有足量浓NaOH溶液的洗气瓶和盛有足量灼热铜屑的管子(假设反应都进行(A)Cl2(B)CO(C)CO2(D)N210.关于化学键的下列叙述中,正确的是().(A)离子化合物可能含共价键(B)共价化合物可能含离子键(C)离子化合物中只含离子键(D)共价化合物中不含离子键11.下列各组离子,在强碱性溶液中可以大量共存的是().(D)氯气通入冷的氢氧化钠溶液中2Cl2+2OH-=3Cl-+ClO-+H2O(A)Na2S溶液(B)AlCl3溶液(C)NaOH溶液(D)CaCl2溶液14.X元素的阳离子和Y元素的阴离子具有与氩原子相同的电子层结构,下列叙述正确的是().(A)X的原子序数比Y的小(B)X原子的最外层电子数比Y的大(C)X的原子半径比Y的大(D)X元素的最高正价比Y的小15.某烃的一种同分异构体只能生成一种一氯代物,该烃的分子式可以是().(A)C3H8(B)C4H10(C)C5H12(D)C6H1416.描述CH3—CH=CH—C≡C—CF3分子结构的下列叙述中,正确的是().(A)6个碳原子有可能都在一条直线上(B)6个碳原子不可能都在一条直线上(C)6个碳原子有可能都在同一平面上(D)6个碳原子不可能都在同一平面上17.用10亳升的0.1摩/升BaCl2溶液恰好可使相同体积的硫酸铁、硫酸锌和硫酸钾三种溶液中的硫酸根离子完全转化为硫酸钡沉淀,则三种硫酸盐溶液的摩尔浓度之比是().(A)3:2:2(B)1:2:3(C)1:3:3(D)3:1:118.某溶液中有NH4+、Mg2+、Fe2+和Al3+四种离子,若向其中加入过量的氢氧化钠溶液,微热并搅拌,再加入过量盐酸,溶液中大量减少的阳离子是().(A)NH4+(B)Mg2+(C)Fe2+(D)Al3+19.在同温同压下,下列各组热化学方程式中,Q2>Q1的是().(A)2H2(气)+O2(气)=2H2O(气)+Q12H2(气)+O2(气)=2H2O(液)+Q2(B)S(气)+O2(气)=SO2(气)+Q1S(固)+O2(气)=SO2(气)+Q2(D)H2(气)+Cl2(气)=2HCl(气)+Q120.下列说法正确的是(N0表示阿伏伽德罗常数的值)().(A)标准状况下,以任意比例混和的甲烷和丙烷混和物22.4升,所含有的分子数为N0(B)标准状况下,1升辛烷完全燃烧后,所生成气态产物的分子数为(C)常温常压下,活泼金属从盐酸中置换出1摩H2,发生转移的电子数为2N0(D)常温常压下,1摩氦气含有的核外电子数为4N0合题意.)21.实验室用铅蓄电池作电源电解饱和食盐水制取氯气,已知铅蓄电池放电时发生如下反应:今若制得Cl20.050摩,这时电池内消耗的H2SO4的物质的量至少是().(A)0.025摩(B)0.050摩(C)0.10摩(D)0.20摩克水并恢复到t℃时,析出溶质m1克.若...

1、当您付费下载文档后,您只拥有了使用权限,并不意味着购买了版权,文档只能用于自身使用,不得用于其他商业用途(如 [转卖]进行直接盈利或[编辑后售卖]进行间接盈利)。
2、本站所有内容均由合作方或网友上传,本站不对文档的完整性、权威性及其观点立场正确性做任何保证或承诺!文档内容仅供研究参考,付费前请自行鉴别。
3、如文档内容存在违规,或者侵犯商业秘密、侵犯著作权等,请点击“违规举报”。

碎片内容

1996年北京高考化学真题及答案.doc

确认删除?