电脑桌面
添加内谋知识网--内谋文库,文书,范文下载到电脑桌面
安装后可以在桌面快捷访问

1997年云南高考生物真题及答案.doc

1997年云南高考生物真题及答案.doc_第1页
1/16
1997年云南高考生物真题及答案.doc_第2页
2/16
1997年云南高考生物真题及答案.doc_第3页
3/16
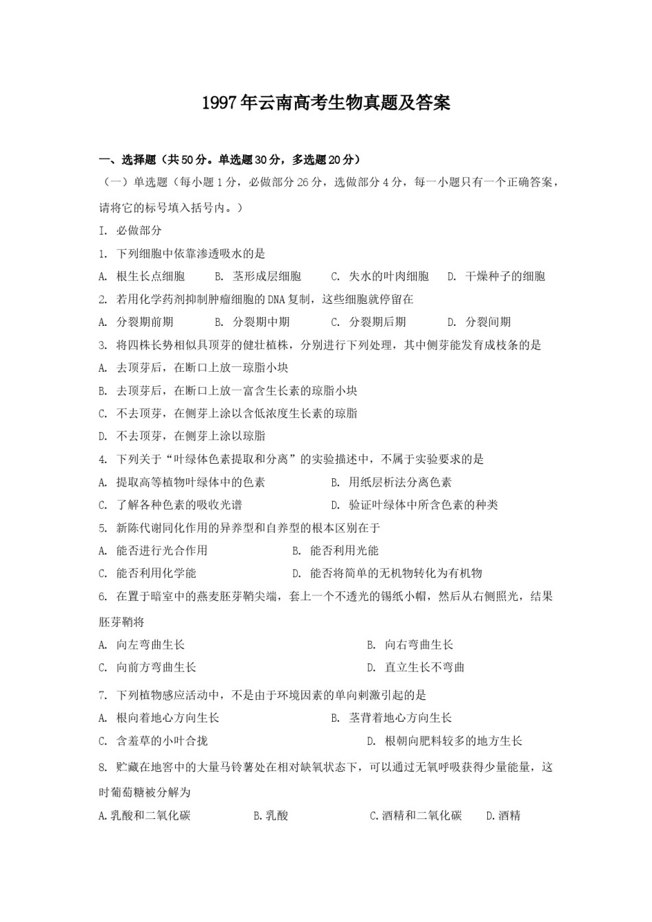
1997年云南高考生物真题及答案一、选择题(共50分。单选题30分,多选题20分)(一)单选题(每小题1分,必做部分26分,选做部分4分,每一小题只有一个正确答案,请将它的标号填入括号内。)I.必做部分1.下列细胞中依靠渗透吸水的是A.根生长点细胞B.茎形成层细胞C.失水的叶肉细胞D.干燥种子的细胞2.若用化学药剂抑制肿瘤细胞的DNA复制,这些细胞就停留在A.分裂期前期B.分裂期中期C.分裂期后期D.分裂间期3.将四株长势相似具顶芽的健壮植株,分别进行下列处理,其中侧芽能发育成枝条的是A.去顶芽后,在断口上放一琼脂小块B.去顶芽后,在断口上放一富含生长素的琼脂小块C.不去顶芽,在侧芽上涂以含低浓度生长素的琼脂D.不去顶芽,在侧芽上涂以琼脂4.下列关于“叶绿体色素提取和分离”的实验描述中,不属于实验要求的是A.提取高等植物叶绿体中的色素B.用纸层析法分离色素C.了解各种色素的吸收光谱D.验证叶绿体中所含色素的种类5.新陈代谢同化作用的异养型和自养型的根本区别在于A.能否进行光合作用B.能否利用光能C.能否利用化学能D.能否将简单的无机物转化为有机物6.在置于暗室中的燕麦胚芽鞘尖端,套上一个不透光的锡纸小帽,然后从右侧照光,结果胚芽鞘将B.向右弯曲生长A.向左弯曲生长D.直立生长不弯曲C.向前方弯曲生长7.下列植物感应活动中,不是由于环境因素的单向剌激引起的是A.根向着地心方向生长B.茎背着地心方向生长C.含羞草的小叶合拢D.根朝向肥料较多的地方生长8.贮藏在地窖中的大量马铃薯处在相对缺氧状态下,可以通过无氧呼吸获得少量能量,这时葡萄糖被分解为B.乳酸C.酒精和二氧化碳D.酒精A.乳酸和二氧化碳9.动物在饥饿状况下,组织内首先可能降低含量的物质是A.糖元B.氨基酸C.血糖D.脂肪10.在马拉松长跑运动中,运动员所消耗的能量主要来自A.有氧呼吸B.高能化合物的转移C.无氧呼吸D.脂肪的氧化11.某二倍体动物有K对染色体,经减数分裂形成遗传信息不同的配子,其种类数为A.2K11B.(2)KC.K2D.K212.基因型为AaBb(两对基因分别位于非同源染色体上)的个体,在一次排卵时发现该卵细胞的基因型为Ab,则在形成该卵细胞时随之产生的极体的基因型为A.AB、ab、abB.Ab、aB、aBC.AB、aB、abD.ab、AB、ab13.下列激素中可直接影响婴幼儿智力发育的是A.性激素B.胰岛素C.甲状腺激素D.生长激素14.水稻的某3对相对性状,分别由位于非同源染色体上的3对等位基因控制。利用它的花药进行离体培养,再用浓度适当的秋水仙素处理。经此种方法培育出的水稻植株,其表现型最多可有B.4种C.8种D.16种A.1种15.同一品种的小麦,在肥料充足的条件下会出现穗大粒多的性状,引起这种性状变异的原因是A.基因重组B.基因突变C.环境条件的改变D.染色体变异16.关于病毒遗传物质的叙述,下列哪一项是正确的A.都是脱氧核糖核酸B.都是核糖核酸C.同时存在脱氧核糖核酸和核糖核酸D.有的是脱氧核糖核酸,有的是核糖核酸17.基因型分别为ddEeFF和DdEeff的2株豌豆杂交,在3对等位基因各自独立遗传的条件下,其子代表现型不同于2个亲本的个体数占全部子代的A.1/4B.3/8C.5/8D.3/418.一雌蜂和一雄蜂交配产生F1代,在F1代雌雄个体交配产生的后代中,雄蜂基因型共有AB、Ab、aB、ab4种,雌蜂的基因型共有AaBb、Aabb、aaBb、aabb4种,则亲本的基因型是A.aabb×ABB.AaBb×AbC.AAbb×aBD.AABB×ab19.具有100个碱基对的1个DNA分子区段,内含40个胸腺嘧啶,如果连续复制两次,则需游离的胞嘧啶脱氧核苷酸A.60个B.80个C.120个D.180个20.在进化过程中,有关生物类型出现顺序的几种描述,可能性最大的是A.自养、厌氧异养、需氧异养B.需氧异养、厌氧异养、自养C.厌氧自养、需氧异养、光能合成自养D.厌氧异养、光能合成自养、需氧异养21.结晶牛胰岛素的人工合成是生命科学上的重要成果,它对生命起源问题的哪个阶段提供了有力的证据A.从无机小分子生成有机小分子物质B.从有机小分子形成有机高分子物质C.从有机高分子物质组成多分子体系D.从多分子体系演变为原始生命22.已知物种A的化石比物种B的化石在地层中出现晚得多,由此可知A.物种A比物种B数量多B.物种A比物种B结构复杂C.物种A一定从物种B进化而来D.物种B一定从物种A进化而来23.右图...

1、当您付费下载文档后,您只拥有了使用权限,并不意味着购买了版权,文档只能用于自身使用,不得用于其他商业用途(如 [转卖]进行直接盈利或[编辑后售卖]进行间接盈利)。
2、本站所有内容均由合作方或网友上传,本站不对文档的完整性、权威性及其观点立场正确性做任何保证或承诺!文档内容仅供研究参考,付费前请自行鉴别。
3、如文档内容存在违规,或者侵犯商业秘密、侵犯著作权等,请点击“违规举报”。

碎片内容

1997年云南高考生物真题及答案.doc

确认删除?