电脑桌面
添加内谋知识网--内谋文库,文书,范文下载到电脑桌面
安装后可以在桌面快捷访问

1997年湖北高考语文真题及答案.doc

1997年湖北高考语文真题及答案.doc_第1页
1/10
1997年湖北高考语文真题及答案.doc_第2页
2/10
1997年湖北高考语文真题及答案.doc_第3页
3/10
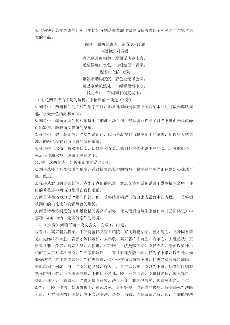
1997年湖南高考语文真题及答案本试卷分第Ⅰ卷(选择题)和第Ⅱ卷两部分。第Ⅰ卷1至6页,第Ⅱ卷7至12页。共150分。考试时间150分钟。第Ⅰ卷(选择题共60分)一、(30分)1.下列词语中加点的字,读音全都正确的一组是(2分)2.下列四组词语中都有错别字,其中只有一个错别字的一组是(2分)A.浑浑噩噩针贬时弊狗苟蝇营贪脏枉法B.脱颍而出繁文缛节回肠荡气不径而走C.风声鹤唳纷至踏来积毁消骨穿凿附会D.人才汇萃草菅人命风靡一时步履维艰3.下列句子中标点符号的使用,正确的一句是(2分)A.这个经济协作区,具有大量的技术信息,较强的工业基础,巨大的生活资料、生产资料市场,较丰富的动植物、矿产、海洋、旅游等资源。B.当太阳完全被月亮的身影遮住时,与神女般若隐若现的“海尔-波普”彗星相比,清晰的水星亮晶晶地伴在被遮黑的太阳旁边,金星、木星也同现在天宇。C.出版社在1997年第一季度社科新书征订单上提醒邮购者:务必在汇款单上写清姓名及详细地址(汇款单附言栏内注明所购的书名、册数)。D.今年春季,这个省的沿海地区要完成3700万土方的河堤加高和河口截流改道工程,任务重、工程难、规模大。4.下列句子中加点的成语,使用恰当的一句是(3分)5.依次填入下列各句横线上的词语,最恰当的一组是(3分)①新式标点符号指的是,萌芽于清末,诞生于“五四”,到现在的标点符号系统。②就在两年前,他还到四川雅砻江谷地,一天内攀登上500米高的山岭,又下降到1000米深的峡谷。③他们请一些有经验的儿科大夫担任“电话医生”,就有关儿童保健方面的问题咨询,解答家长提出的问题。A.延续考察进行B.沿用考察提供C.沿用考查提供D.延续考查进行6.下列语句没有语病的是A.为了全面推广利用菜籽饼或棉籽饼喂猪,加速发展养猪事业,这个县举办了三期饲养员技术培训班。B.他们在遇到困难的时候,并没有消沉,而是在大家的信赖和关怀中得到了力量,树立了克服困难的信心。C.储蓄所吸收储蓄额的高低对国家流动资金的增长有重要的作用,因而动员城乡居民参加储蓄是积累资金的重要手段。D.他平时总是沉默寡言,但只要一到学术会议上谈起他那心爱的专业时,就变得分外活跃而健谈多了。7.下列各句中加点的虚词,使用正确的一句是(3分)A.由于改编者没有很好地理解原作的精髓,任凭主观想象,加入了许多不恰当的情节,反而大大地减弱了原作的思想性。B.晚会上,广播艺术团的演员满腔热情地歌颂了辛勤劳动的环卫工人,他们的节目,无论从创作到演出,都受到观众的称赞。C.这个城市交通拥挤的状况日益严重,许多人认为,采取货车在规定时间内不准进入城区的措施,未尝不是一个缓解矛盾的办法。D.问题的严重性还在于对种种不爱惜人民币的错误做法,以及随意将人民币放大后销售的违法行为,尚未收起社会的广泛关注。8.填入下面横线上的两句话,与上下文接最恰当的一项是(3分)泰山的南天门又叫三天门,创建于元代,至今已有六百余年。为“门辟九霄仰步三天胜迹,阶崇万级俯临千嶂奇观。”A.元代石刻“天门铭”在门外西侧。一副石刻对联在门的两旁,B.门外西侧有元代石刻“天门铭”。门两旁有石刻对联一副,C.元代石刻“天门铭”在门外西。门两旁有石刻圣联一副,D.门外西侧有元代石刻“天门铭”。一副石刻对联在门的两旁,9.下列有关文学常识的表述,错误的是:(3分)A.韩愈、柳宗元是唐代古文运动的倡导者,他们主张废弃六朝以后华而不实的骈俪文,而创作内容充实、形式自由的散文。B.词是诗歌的一种,最初是配合音乐来歌唱的,根据字数多少,可分为小令、中调、长调。由于词的句子长短不一,所以也称为“长短句”。C.长篇小说《青春之歌》、《围城》分别塑造了不同类型的知识分子形象,从不同侧面反映了知识分子在革命斗争中成长的过程。D.《钢铁是怎样炼成的》和《牛虻》分别是前苏联作家奥斯特洛夫斯基和爱尔兰作家伏尼契的作品。阅读下面两首唐诗,完成10-11题望洞庭刘禹锡湖光秋月两相和,潭面无风镜未磨。遥望洞庭山水色,白银盘里一青螺。题君山[注]雍陶烟波不动影沉沉,碧色全无翠色深。疑是水仙梳洗处,一螺青黛镜中心。[注]君山:在湖南省洞庭湖中。10.对这两首诗的字句的解说,不...

1、当您付费下载文档后,您只拥有了使用权限,并不意味着购买了版权,文档只能用于自身使用,不得用于其他商业用途(如 [转卖]进行直接盈利或[编辑后售卖]进行间接盈利)。
2、本站所有内容均由合作方或网友上传,本站不对文档的完整性、权威性及其观点立场正确性做任何保证或承诺!文档内容仅供研究参考,付费前请自行鉴别。
3、如文档内容存在违规,或者侵犯商业秘密、侵犯著作权等,请点击“违规举报”。

碎片内容

1997年湖北高考语文真题及答案.doc

确认删除?