电脑桌面
添加内谋知识网--内谋文库,文书,范文下载到电脑桌面
安装后可以在桌面快捷访问

1998年四川高考化学真题及答案.doc

1998年四川高考化学真题及答案.doc_第1页
1/9
1998年四川高考化学真题及答案.doc_第2页
2/9
1998年四川高考化学真题及答案.doc_第3页
3/9
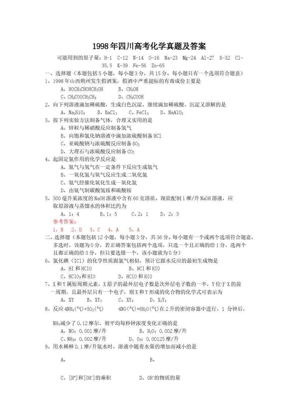
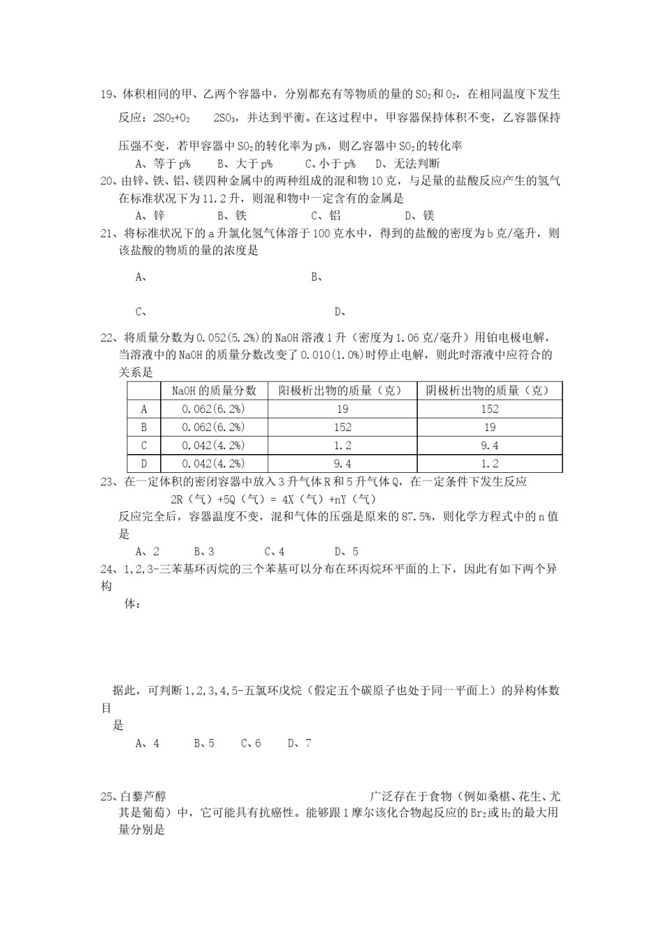
1998年四川高考化学真题及答案可能用到的原子量:H-1C-12N-14O-16Na-23Mg-24Al-27S-32Cl-35.5K-39Fe-56Zn-65一、选择题(本题包括5小题,每小题3分,共15分。每小题只有一个选项符合题意)1、1998年山西朔州发生假酒案,假酒中严重超标的有毒成份主要是A、HOCH2CHOHCH2OHB、CH3OHC、CH3COOCH2CH3D、CH3COOH2、向下列溶液滴加稀硫酸,生成白色沉淀,继续滴加稀硫酸,沉淀又溶解的是A、Na2SiO3B、BaCl2C、FeCl3D、NaAlO23、按下列实验方法制备气体,合理又实用的是A、锌粒与稀硝酸反应制备氢气B、向饱和氯化钠溶液中滴加浓硫酸制备HClC、亚硫酸钠与浓硫酸反应制备SO2D、大理石与浓硫酸反应制备CO24、起固定氮作用的化学反应是A、氮气与氢气在一定条件下反应生成氨气B、一氧化氮与氧气反应生成二氧化氮C、氨气经催化氧化生成一氧化氮D、由氨气制碳酸氢铵和硫酸铵5、300毫升某浓度的NaOH溶液中含有60克溶质。现欲配制1摩/升NaOH溶液,应取原溶液与蒸馏水的体积比约为A、1:4B、1:5C、2:1D、2:3参考答案:1、B2、D3、C4、A5、A二、选择题(本题包括12小题,每小题3分,共36分。每小题有一个或两个选项符合题意,多选时,该题为0分,若正确答案包括两个选项,只选一个且正确的给1分,选两个且都正确的给3分,但只要选错一个,该小题就为0分)6、氯化碘(ICl)的化学性质跟氯气相似,预计它跟水反应的最初生成物是A、HI和HClOB、HCl和HIOC、HClO3和HIOD、HClO和HIO7、X和Y属短周期元素,X原子的最外层电子数是次外层电子数的一半,Y位于X的前一周期,且最外层只有一个电子,则X和Y形成的化合物的化学式可表示为A、XYB、XY2C、XY3D、X2Y38、反应4NH3(气)+5O2(气)4NO(气)+6H2O(气)在2升的密闭容器中进行,1分钟后,NH3减少了0.12摩尔,则平均每秒钟浓度变化正确的是A、NO:0.001摩/升B、H2O:0.002摩/升C、NH3:0.002摩/升D、O2:0.00125摩/升9、用水稀释0.1摩/升氨水时,溶液中随着水量的增加而减小的是A、B、C、[H+]和[OH-]的乘积D、OH-的物质的量10、下列关于铜电极的叙述正确的是A、铜锌原电池中铜是正极B、用电解法精炼粗铜时铜作阳极C、在镀件上电镀铜时可用金属铜作阳极D、电解稀硫酸制H2、O2时铜作阳极11、等体积等浓度的MOH强碱溶液和HA弱酸溶液混和后,混和液中有关离子的浓度应满足的关系是A、[M+]>[OH-]>[A-]>[H+]B、[M+]>[A-]>[H+]>[OH-]C、[M+]>[A-]>[OH-]>[H+]D、[M+]>[H+]=[OH-]+[A-]12、下列分子中所有原子都满足最外层8电子结构的是A、光气(COCl2)B、六氟化硫C、二氟化氙D、三氟化硼13、下列叙述正确的是A、同主族金属的原子半径越大熔点越高B、稀有气体原子序数越大沸点越高C、分子间作用力越弱分子晶体的熔点越低D、同周期元素的原子半径越小越易失去电子14、将铁屑溶于过量盐酸后,再加入下列物质,会有三价铁生成的是A、硫酸B、氯水C、硝酸锌D、氯化铜15、有五瓶溶液分别是①10毫升0.60摩/升NaOH水溶液②20毫升0.50摩/升硫酸水溶液③30毫升0.40摩/升HCl溶液④40毫升0.30摩/升HAc水溶液⑤50毫升0.20摩/升蔗糖水溶液。以上各瓶溶液所含离子、分子总数的大小顺序是A、①>②>③>④>⑤B、②>①>③>④>⑤C、②>③>④>①>⑤D、⑤>④>③>②>①16、依照阿佛加德罗定律,下列叙述正确的是A、同温同压下两种气体的体积之比等于摩尔质量之比B、同温同压下两种气体的物质的量之比等于密度之比C、同温同压下两种气体的摩尔质量之比等于密度之比D、同温同体积下两种气体的物质的量之比等于压强之比17、下列反应的离子方程式正确的是A、次氯酸钙溶液中通入过量二氧化碳Ca2++2ClO-+H2O+CO2=CaCO3+2HClOB、硫酸亚铁溶液中加过氧化氢溶液Fe2++2H2O2+4H+=Fe3++4H2OC、用氨水吸收少量二氧化硫NH3·H2O+SO2=NH+HSOD、硝酸铁溶液中加过量氨水Fe3++3NH3.H2O=Fe(OH)3+3NH参考答案:9、B10、A、C11、C、D12、A6、B7、A8、A、D15、D16、C、D17、D13、B、C14、B、C三、选择题(本小题包括8小题,每小题4分,共32分。每小题只有一个选项符合题意)18、PH=13的强碱溶液与PH=2的强酸溶液混和,所得混和液的PH值=11,则强酸与强碱的体积比是A、11:1B、9:1C、1:11D、1:919、体积相同...

1、当您付费下载文档后,您只拥有了使用权限,并不意味着购买了版权,文档只能用于自身使用,不得用于其他商业用途(如 [转卖]进行直接盈利或[编辑后售卖]进行间接盈利)。
2、本站所有内容均由合作方或网友上传,本站不对文档的完整性、权威性及其观点立场正确性做任何保证或承诺!文档内容仅供研究参考,付费前请自行鉴别。
3、如文档内容存在违规,或者侵犯商业秘密、侵犯著作权等,请点击“违规举报”。

碎片内容

1998年四川高考化学真题及答案.doc

确认删除?