电脑桌面
添加内谋知识网--内谋文库,文书,范文下载到电脑桌面
安装后可以在桌面快捷访问

1999年浙江高考语文真题及答案.doc

1999年浙江高考语文真题及答案.doc_第1页
1/12
1999年浙江高考语文真题及答案.doc_第2页
2/12
1999年浙江高考语文真题及答案.doc_第3页
3/12
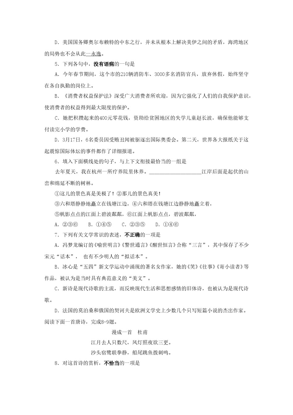
1999年浙江高考语文真题及答案第Ⅰ卷(选择题共60分)一、(30分,每小题3分)1.下列各组词语中,只有一个错别字的一组是:A.翔实词不达意冷寞一愁莫展B.痉孪不经之谈偏辟励精图治C.风靡蘖根祸种攀缘始作俑者D.倾轧气冲宵汉弘扬扑溯迷离2.下列各句中,加下划线的词语使用恰当的一句是A.他拿起望远镜看了一阵,想了一会儿,接着在地图上飞快地画了一些符号,然后用望远镜仔细地再看了一阵。B.“五四”时期现代诗人心目中“理想的完美的中国”,在国家观念上尽管包括了但又“超越了社稷和民族”。C.再就业工作是就业工作的一部分,虽然作为重点应当侧重抓,但它毕竟不能脱离整体而单独得以解决。D.贪图小利的人往往只看到自己的小圈子,打自己的小算盘,进而忽视了集体和国家的利益。3.依次填入下列各句横线处的词语,恰当的一组是①日本政界的一些人妄图____日本侵华的历史,引起中日两国人民的强烈反对。②端午节,民间有在身上挂香荷包的习俗,据说,这样可以___疾病。③见到这一情景,她那满腔怨恨,似乎一下子都____了。A.窜改驱除融解B.篡改祛除融解C.窜改祛除溶解D.篡改驱除溶解4.下列各句中,加下划线的成语使用恰当的一句是A.五十年来,我国取得了一批批举世瞩目的科研成果,这同几代科技工作者殚精竭虑,忘我工作是密不可分的。B.博物馆里保存着大量有艺术价值的石刻作品,上面的各种花鸟虫兽、人物形象栩栩如生,美轮美奂。C.家用电器降价刺激了市民消费欲的增长,原本趋于滞销的彩电,现在一下子成了炙手可热的商品。D.美国国务卿奥尔布赖特的中东之行,并未从根本上解决美伊之间的矛盾,海湾地区的局势也不会从此一永逸。5.下列各句中,没有语病的一句是A.今年春节期间,这个市的210辆消防车、3000多名消防官兵,放弃休假,始终坚守在各自执勤的岗位上。B.《消费者权益保护法》深受广大消费者所欢迎,因为它强化了人们的自我保护意识,使消费者的权益得到最大限度的保护。C.她把积攒起来的400元零花钱,资助给贫困地区的失学儿童赵长波,确保他能够支付读完小学的学费。D.3月17日,6名委员因受贿丑闻被驱逐出国际奥委会。第二天,世界各大报纸关于这起震惊国际体坛的事件都作了详细报道。6.填入下面横线处的句子,与上下文衔接最恰当的一组是去年夏天,我在杭州一所疗养院里休养。__________江岸后面是起伏的山峦和绵延不断的树林。①这儿的景色真是美极了!②那儿的景色真美!③六和塔静静地矗立在钱塘江边,④六和塔在钱塘江边静静地矗立着,⑤帆影点点的江面上碧波粼粼,⑥江面上帆影点点,碧波粼粼,A.②③⑥B.①④⑤C.②③⑤D.①④⑥7.下列有关文学常识的表述,不正确的一项是A.冯梦龙编订的《喻世明言》《警世通言》《醒世恒言》合称“三言”,其中保存了不少宋元“话本”,也有不少明人的“拟话本”。B.冰心是“五四”新文学运动中涌现的著名女作家,她的《笑》《往事》《寄小读者》等作品,被认为是当时具有典范意义的“美文”。C.新诗是现代诗歌的主流,而反映现代生活和思想感情的旧体诗,也被认为是现代诗歌。D.法国的莫泊桑和俄国的契诃夫是欧洲文学史上少数几个只写短篇小说的杰出作家。阅读下面一首唐诗,完成8-9题。漫成一首杜甫江月去人只数尺,风灯照夜欲三更。沙头宿鹭联拳静,船尾跳鱼拨刺鸣。8.对这首诗的赏析,不恰当的一项是A.首句从水中月影写起,描写了江上月夜宁静的美景,与“江清月近人”这句诗异曲同工。B.第三句写白鹭屈曲着身子,恬静地夜宿在月照下的沙滩上,意境安谧、和平。C.二、四两句分写了江风吹打桅灯、大鱼跃出水面的“动”,与一、三两句的“静”对比鲜明。D.全诗通过写夜泊时的所见所闻,透露出诗人对平静、安宁生活的向往。9.这首诗的四句分别写了月、灯、鹭、鱼四景,四景又组成了一个统一的意境。下列四首诗中与这种写法相同的一首是A.白日依山尽,黄河入海流。欲穷千里目,更上一层楼。B.门径俯清溪,茅檐古木齐。红尘飘不到,时有水禽啼。C.迟日江山丽,春风花草香。泥融飞燕子,沙暖睡鸳鸯。D.千山鸟飞绝,万径人踪灭。孤舟蓑笠翁,独钓寒江雪。10...

1、当您付费下载文档后,您只拥有了使用权限,并不意味着购买了版权,文档只能用于自身使用,不得用于其他商业用途(如 [转卖]进行直接盈利或[编辑后售卖]进行间接盈利)。
2、本站所有内容均由合作方或网友上传,本站不对文档的完整性、权威性及其观点立场正确性做任何保证或承诺!文档内容仅供研究参考,付费前请自行鉴别。
3、如文档内容存在违规,或者侵犯商业秘密、侵犯著作权等,请点击“违规举报”。

碎片内容

1999年浙江高考语文真题及答案.doc

确认删除?