电脑桌面
添加内谋知识网--内谋文库,文书,范文下载到电脑桌面
安装后可以在桌面快捷访问

2000年天津高考化学真题及答案.doc

2000年天津高考化学真题及答案.doc_第1页
1/10
2000年天津高考化学真题及答案.doc_第2页
2/10
2000年天津高考化学真题及答案.doc_第3页
3/10
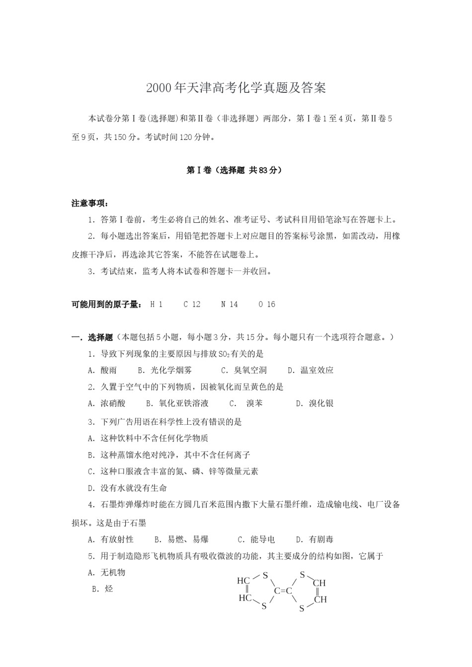
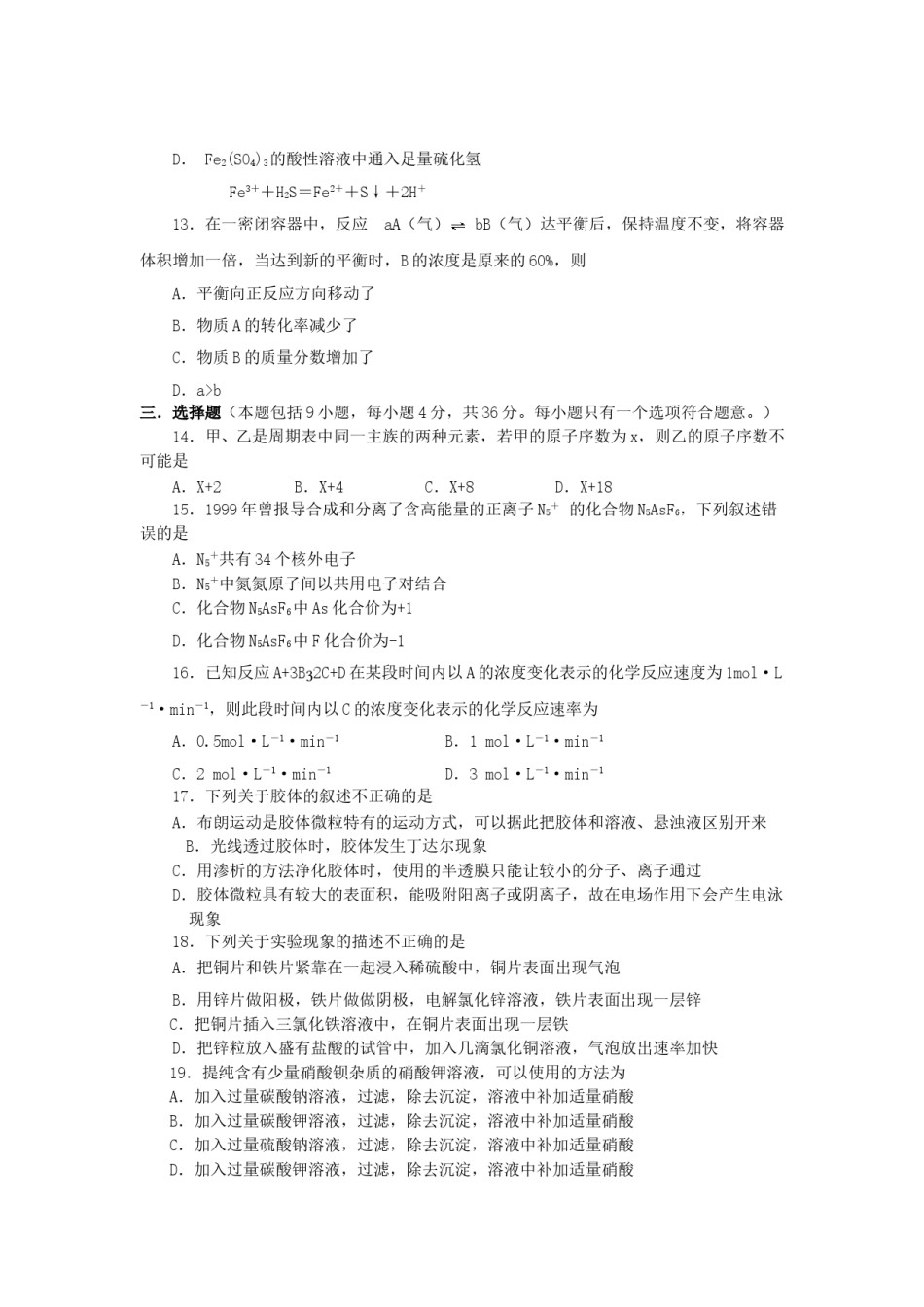
2000年天津高考化学真题及答案本试卷分第Ⅰ卷(选择题)和第Ⅱ卷(非选择题)两部分,第Ⅰ卷1至4页,第Ⅱ卷5至9页,共150分。考试时间120分钟。第Ⅰ卷(选择题共83分)注意事项:1.答第Ⅰ卷前,考生必将自己的姓名、准考证号、考试科目用铅笔涂写在答题卡上。2.每小题选出答案后,用铅笔把答题卡上对应题目的答案标号涂黑,如需改动,用橡皮擦干净后,再选涂其它答案,不能答在试题卷上。3.考试结束,监考人将本试卷和答题卡一并收回。可能用到的原子量:H1C12N14O16一.选择题(本题包括5小题,每小题3分,共15分。每小题只有一个选项符合题意。)1.导致下列现象的主要原因与排放SO2有关的是A.酸雨B.光化学烟雾C.臭氧空洞D.温室效应2.久置于空气中的下列物质,因被氧化而呈黄色的是A.浓硝酸B.氧化亚铁溶液C.溴苯D.溴化银3.下列广告用语在科学性上没有错误的是A.这种饮料中不含任何化学物质B.这种蒸馏水绝对纯净,其中不含任何离子C.这种口服液含丰富的氮、磷、锌等微量元素D.没有水就没有生命4.石墨炸弹爆炸时能在方圆几百米范围内撒下大量石墨纤维,造成输电线、电厂设备损坏。这是由于石墨A.有放射性B.易燃、易爆C.能导电D.有剧毒5.用于制造隐形飞机物质具有吸收微波的功能,其主要成分的结构如图,它属于A.无机物B.烃C.高分子化合物D.有机物二.选择题(本题包括8小题,每小题4分,共32分。每小题有一个或两个选项符合题意。若正确答案只包括一个选项,多选时,该题为0分;若正确答案包括两个选项,只选一个且正确的给2分,选两个且都正确的给4分,但只要选错一个,该小题就为0分。)6.-NMR(核磁共振)可以用于含碳化合物的结构分析。表示的碳原子A.核外有13个电子,其中4个能参与成键B.核内有6个质子,核外有7个电子C.质量数为13,原子序数为6,核内有7个质子D.质量数为13,原子序数为6,核内有7个中子7.下列块状金属在常温时能全部溶于足量浓HNO3的是A.AgB.CuC.A1D.Fe8.向下列溶液中通入过量CO2,最终出现浑浊的是A.氢氧化钙饱和溶液B.苯酚钠饱和溶液C.醋酸钠饱和溶液D.氯化钙饱和溶液9.下列每组物质发生状态变化所克服的微粒间的相互作用属于同类型的是A.食盐和蔗糖熔化B.钠和硫熔化C.碘和干冰升华D.二氧化硅和氧化钠熔化10.室温下,在pH=12的某溶液中,由水电离的[OH-]为A.1.0×10-7mol·L-1B.1.0×10-6mol·L-1C.1.0×10-6mol·L-1D.1.0×10-12mol·L-111.下列关于稀有气体的叙述不正确的是A.原子的最外电子层都有8个电子B.其原子与同周期IA、IIA族阳离子具有相同的核外电子排布C.化学性质非常不活泼D.原子半径比同周期ⅦA族元素原子的大12.下列反应的离子方程式书写正确的是A.向饱和碳酸氢钙溶液中加入饱和氢氧化钙溶液Ca2++HCO3-+OH-=CaCO3↓+H2OB.金属铝溶于氢氧化钠溶液Al+2OH-=AlO2-+H2↑C.用氢氧化钠溶液吸收二氧化碳2OH-+CO2=CO32-+H2OD.Fe2(SO4)3的酸性溶液中通入足量硫化氢Fe3++H2S=Fe2++S↓+2H+13.在一密闭容器中,反应aA(气)bB(气)达平衡后,保持温度不变,将容器体积增加一倍,当达到新的平衡时,B的浓度是原来的60%,则A.平衡向正反应方向移动了B.物质A的转化率减少了C.物质B的质量分数增加了D.a>b三.选择题(本题包括9小题,每小题4分,共36分。每小题只有一个选项符合题意。)14.甲、乙是周期表中同一主族的两种元素,若甲的原子序数为x,则乙的原子序数不可能是A.X+2B.X+4C.X+8D.X+1815.1999年曾报导合成和分离了含高能量的正离子N5+的化合物N5AsF6,下列叙述错误的是A.N5+共有34个核外电子B.N5+中氮氮原子间以共用电子对结合C.化合物N5AsF6中As化合价为+1D.化合物N5AsF6中F化合价为-116.已知反应A+3B2C+D在某段时间内以A的浓度变化表示的化学反应速度为1mol·L-1·min-1,则此段时间内以C的浓度变化表示的化学反应速率为A.0.5mol·L-1·min-1B.1mol·L-1·min-1C.2mol·L-1·min-1D.3mol·L-1·min-117.下列关于胶体的叙述不正确的是A.布朗运动是胶体微粒特有的运动方式,可以据此把胶体和溶液、悬浊液区别开来B...

1、当您付费下载文档后,您只拥有了使用权限,并不意味着购买了版权,文档只能用于自身使用,不得用于其他商业用途(如 [转卖]进行直接盈利或[编辑后售卖]进行间接盈利)。
2、本站所有内容均由合作方或网友上传,本站不对文档的完整性、权威性及其观点立场正确性做任何保证或承诺!文档内容仅供研究参考,付费前请自行鉴别。
3、如文档内容存在违规,或者侵犯商业秘密、侵犯著作权等,请点击“违规举报”。

碎片内容

2000年天津高考化学真题及答案.doc

确认删除?