电脑桌面
添加内谋知识网--内谋文库,文书,范文下载到电脑桌面
安装后可以在桌面快捷访问

2002年上海市高中毕业统一学业考试物理试卷(答案版).doc

2002年上海市高中毕业统一学业考试物理试卷(答案版).doc_第1页
1/8
2002年上海市高中毕业统一学业考试物理试卷(答案版).doc_第2页
2/8
2002年上海市高中毕业统一学业考试物理试卷(答案版).doc_第3页
3/8
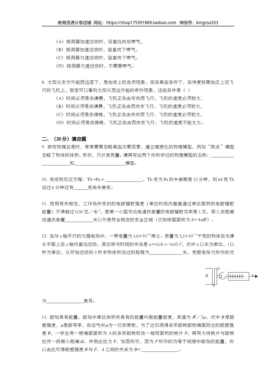
2002年上海市高中毕业统一学业考试物理试卷本试卷分(选择题)和(非选择题)两部分,满分150分。考试用时120分钟。一、(40分)选择题1.图中P为放在匀强电场中的天然放射源,其放出的射线在电场的作用下分成a、b、c三束,以下判断正确的是()(A)a为射线、b为射线,(B)a为射线、b为射线,(C)b为射线、c为射线,(D)b为射线、c为射线。2.下列各图中,p表示压强,V表示体积,T表示热力学温度,t表示摄氏温度,各图中正确描述一定质量理想气体等压变化规律的是()3.在如图所示电路中,当变阻器R3的滑动头p向b端移动时,()(A)电压表示数变大,电流表示数变小,(B)电压表示数变小,电流表示数变大,(C)电压表示数变大,电流表示数变大,(D)电压表示数变小,电流表示数变小。教育资源分享店铺网址:https://shop175591889.taobao.com微信号:kingcsa3334.如图所示,S1、S2是振动情况完全相同的两个机械波波源,振幅为A,a、b、c三点分别位于S1、S2连线的中垂线上,且ab=bc,某时刻a是两列波的波峰相遇点,c是两列波的波谷相遇点,则()(A)a处质点的位移始终为2A,(B)c处质点的位移始终为-2A,(C)b处质点的振幅为2A,(D)c处质点的振幅为2A。5.如图所示,A、B为大小、形状均相同且内壁光滑,但用不同材料制成的圆管,竖直固定在相同高度,两个相同的磁性小球,同时从A、B管上端的管口无初速释放,穿过A管的小球比穿过B管的小球先落到地面,下面对于两管的描述中可能正确的是()(A)A管是用塑料制成的、B管是用铜制成的,(B)A管是用铝制成的、B管是用胶木制成的,(C)A管是用胶木制成的、B管是用塑料制成的,(D)A管是用胶木制成的、B管是用铝制成的。6.如图所示,在粗糙水平面上固定一点电荷Q,在M点无初速释放一带有恒定电量的小物块,小物块在Q的电场中运动到N点静止,则从M点运动到N点的过程中()(A)小物块所受电场力逐渐减小,(B)小物块具有的电势能减小,(C)M点的电势一定高于N点的电势,(D)小物块电势能变化量的大小一定等于克服摩擦力做的功。7.一航天探测器完成对月球的探测任务后,在离开月球的过程中,由静止开始沿着与月球表面成一倾斜角的直线飞行,先加速运动,再匀速运动,探测器通过喷气而获得推动力,以下关于喷气方向的描述中正确的是教育资源分享店铺网址:https://shop175591889.taobao.com微信号:kingcsa333(A)探测器加速运动时,沿直线向后喷气,(B)探测器加速运动时,竖直向下喷气,(C)探测器匀速运动时,竖直向下喷气,(D)探测器匀速运动时,不需要喷气。8.太阳从东方升起西边落下,是地球上的自然现象,但在某些条件下,在纬度较高地区上空飞行的飞机上,旅客可以看到太阳从西边升起的奇妙现象,这些条件是()(A)时间必须是在清晨,飞机正在由东向西飞行,飞机的速度必须较大,(B)时间必须是在清晨,飞机正在由西向东飞行,飞机的速度必须较大,(C)时间必须是在傍晚,飞机正在由东向西飞行,飞机的速度必须较大,(D)时间必须是在傍晚,飞机正在由西向东飞行,飞机的速度不能太大。二、(20分)填空题9.研究物理总是时,常常需要忽略某些次要因素,建立理想化的物理模型,例如“质点”模型忽略了物体的体积、形状,只计其质量。请再写出两个你所学过的物理模型的名称:___________和___________模型。10.完成核反应方程:ThPa+________。Th变为Pa的半衰期是12分钟,则64克Th经过6分钟还有___克尚未衰变。11.按照有关规定,工作场所受到的电磁辐射强度(单位时间内垂直通过单位面积的电磁辐射能量)不得超过0.50瓦/米2,若某一小型无线电通讯装置的电磁辐射功率是1瓦,那么在距离该通讯装置______米以外是符合规定的安全区域(已知球面面积为S=4R2)。12.在与x轴平行的匀强电场中,一带电量为1.010-8库仑、质量为2.510-3千克的物体在光滑水平面上沿x轴作直线运动,其位移与时间的关系是x=0.16t-0.02t2,式中x以米为单位,t以秒为单位,从开始运动到5秒末物体所经过的路程为_______米,克服电场力所作的功为_____...

1、当您付费下载文档后,您只拥有了使用权限,并不意味着购买了版权,文档只能用于自身使用,不得用于其他商业用途(如 [转卖]进行直接盈利或[编辑后售卖]进行间接盈利)。
2、本站所有内容均由合作方或网友上传,本站不对文档的完整性、权威性及其观点立场正确性做任何保证或承诺!文档内容仅供研究参考,付费前请自行鉴别。
3、如文档内容存在违规,或者侵犯商业秘密、侵犯著作权等,请点击“违规举报”。

碎片内容

2002年上海市高中毕业统一学业考试物理试卷(答案版).doc

确认删除?