电脑桌面
添加内谋知识网--内谋文库,文书,范文下载到电脑桌面
安装后可以在桌面快捷访问

2003年山西高考理综真题及答案.doc

2003年山西高考理综真题及答案.doc_第1页
1/10
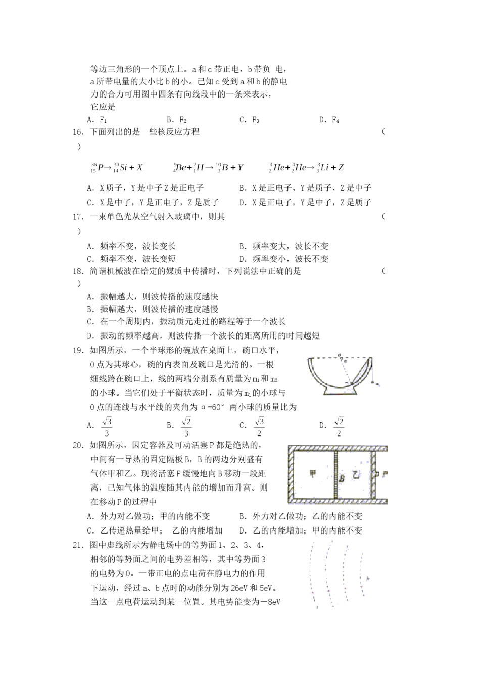
2003年山西高考理综真题及答案.doc_第2页
2/10
2003年山西高考理综真题及答案.doc_第3页
3/10
2003年山西高考理综真题及答案一、在下列各题的四个选项中,只有一个选项是最符合题目要求的。1.取适量干重相等的4份种子进行不同处理:(甲)风干,(乙)消毒后浸水萌发,(丙)浸水后萌发,(丁)浸水萌发后煮着冷却,消毒。然后分别放入4个保温瓶中。一段时间后,种子堆内温度最高的是()A.甲B.乙C.丙D.丁2.植物叶片从幼到老的整个生命活动过程中()A.有机物输出也输入,矿质元素只输入B.有机物只输出,矿质元素只输入C.有机物只输出,矿质元素输入也输出D.有机物与矿质元素都既输入,又输出3.下列关于叶绿素合成和功能的叙述。错误的是()A.光是叶绿素合成的必要条件B.低温抑制叶绿素的合成C.矿质元素影响叶绿素的合成D.提取的叶绿素溶液,给予适宜的温度、光照和CO2,可进行光合作用4.一只成年雄狗仍然保持幼年的体态,且精神萎靡、反应迟钝、行动呆笨,无求偶行为,其原因是()A.睾丸发育不全B.甲状腺功能低下C.生长激素分泌不足D.生长激素分泌不足、睾丸发育不全5.据图判断,下列叙述不符合生态学原理的是()A.物质经过了多级利用,实现了良性循环B.每一级生产环节都获得产品,提高了生态经济效益C.由于食物链延长,能量逐级损耗,系统总能量利用效率降低D.由于各级产物都可以利用,减少了废物和污染6.人类探测月球发现,在月球的土壤中含有较丰富的质量数为3的氦,它可以作为未来核聚变的重要原料之一。氦的该种同位素应表示为()A.B.C.D.7.在两个容积相同的容器中,一个盛有HCl气体,另一个盛有H2和Cl2的混合气体。在同温同压下,两容器内的气体一定具有相同的()A.原子数B.密度C.质量D.质子数8.某无色混合气体可能由CH4、NH3、H2、CO、CO2和HCl中的某几种气体组成。在恒温恒压条件下,将此混合气体通过浓H2SO4时,总体积基本不变;通过过量的澄清石灰水,未见变浑浊,但混合气体的总体积减小,把剩余气体导出后,在O2中能够点燃,燃烧产物不能使CuSO4粉末变色。则原混合气体的成份是()A.HCl和COB.HCI、H2和COC.CH4和NH3D.HCl、CO和CO29.将20ml0.4mol·L-1硝酸铵溶液跟50mL0.1mol·L-1氢氧化钡溶液混合,则混合溶液中各离子浓度的大小顺序是()A.[NO-3]>[OH-]>[NH4+]>[Ba2+]B.[NO-3]>[Ba2+]>[OH-]>[NH4+]C.[Ba2+]>[NO-3]>[OH-]>[NH4+]D.[NO-3]>[Ba2+]>[NH4+]>[OH-]10.下列反应的离子方程式正确的是()A.铝片跟氢氧化钠溶液反应:AI+2OH-====AIO2-+H2↑B.硫酸镁溶液跟氢氧化钡溶液反应:SO42-+Ba2+====BaSO4↓C.碳酸钙跟醋酸反应:CaCO3+2CH3COOH====Ca2++2CH3COO-+H2O+CO2↑D.铜片跟稀硝酸反应Cu+NO3-+4H+====Cu2++NO↑+2H2O11.某温度下,在一容积可变的容器中,反应2A(g)+B(g)2C(g)达到平衡时,A、B和C的物质的量分别为4mol、2mol和4mol。保持温度和压强不变,对平衡混合物中三者的物质的量做如下调整,可使平衡右移的是()A.均减半B.均加倍C.均增加1molD.均减少1mol12.某温度下向100g澄清的饱和石灰水中加入5.6g生石灰,充分反应后恢复到原来的温度。下列叙述正确的是()A.沉淀物的质量为5.6gB.沉淀物的质量为7.4gC.饱和石灰水的质量大于98.2gD.饱和石灰水的质量小于98.2g13.用0.01mol·L-1NaOH溶液完全中和pH=3的下列溶液各100mL。需NaOH溶液体积最大的是()A.盐酸B.硫酸C.高氯酸D.醋酸14.根据中学化学教材所附元素周期表判断,下列叙述不正确的是()A.K层电子为奇数的所有元素所在族的序数与该元素原子的K层电子数相等B.L层电子为奇数的所有元素所在族的序数与该元素原子的L层电子数相等C.L层电子为偶数的所有主族元素所在族的序数与该元素原子的L层电子数相等D.M层电子为奇数的所有主族元素所在族的序数与该元素原子的M层电子数相等15.如图所示,三个完全相同的金属小球a、b、c位于等边三角形的一个顶点上。a和c带正电,b带负电,a所带电量的大小比b的小。已知c受到a和b的静电力的合力可用图中四条有向线段中的一条来表示,它应是A.F1B.F2C.F3D.F416.下面列出的是一些核反应方程()A.X质子,Y是中子Z是正电子B.X是正电子、Y是质子、Z是中子C...

1、当您付费下载文档后,您只拥有了使用权限,并不意味着购买了版权,文档只能用于自身使用,不得用于其他商业用途(如 [转卖]进行直接盈利或[编辑后售卖]进行间接盈利)。
2、本站所有内容均由合作方或网友上传,本站不对文档的完整性、权威性及其观点立场正确性做任何保证或承诺!文档内容仅供研究参考,付费前请自行鉴别。
3、如文档内容存在违规,或者侵犯商业秘密、侵犯著作权等,请点击“违规举报”。

碎片内容

2003年山西高考理综真题及答案.doc

确认删除?