电脑桌面
添加内谋知识网--内谋文库,文书,范文下载到电脑桌面
安装后可以在桌面快捷访问

2004年上海市高中毕业统一学业考试生物试卷(答案版).doc

2004年上海市高中毕业统一学业考试生物试卷(答案版).doc_第1页
1/12
2004年上海市高中毕业统一学业考试生物试卷(答案版).doc_第2页
2/12
2004年上海市高中毕业统一学业考试生物试卷(答案版).doc_第3页
3/12
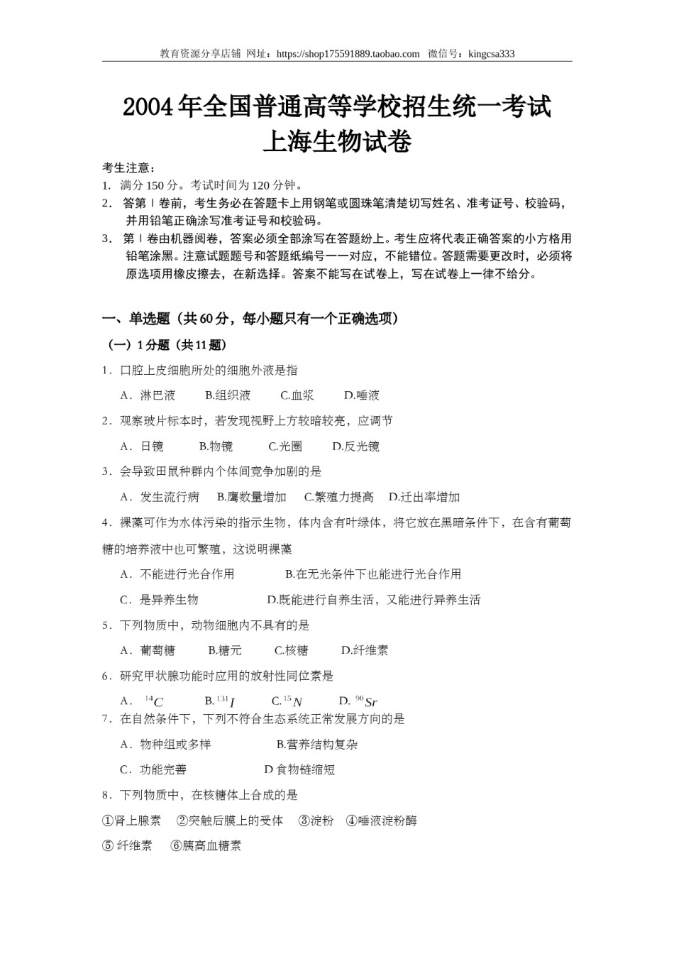
教育资源分享店铺网址:https://shop175591889.taobao.com微信号:kingcsa3332004年全国普通高等学校招生统一考试上海生物试卷考生注意:1.满分150分。考试时间为120分钟。2.答第Ⅰ卷前,考生务必在答题卡上用钢笔或圆珠笔清楚切写姓名、准考证号、校验码,并用铅笔正确涂写准考证号和校验码。3.第Ⅰ卷由机器阅卷,答案必须全部涂写在答题纷上。考生应将代表正确答案的小方格用铅笔涂黑。注意试题题号和答题纸编号一一对应,不能错位。答题需要更改时,必须将原选项用橡皮擦去,在新选择。答案不能写在试卷上,写在试卷上一律不给分。一、单选题(共60分,每小题只有一个正确选项)(一)1分题(共11题)1.口腔上皮细胞所处的细胞外液是指A.淋巴液B.组织液C.血浆D.唾液2.观察玻片标本时,若发现视野上方较暗较亮,应调节A.日镜B.物镜C.光圈D.反光镜3.会导致田鼠种群内个体间竞争加剧的是A.发生流行病B.鹰数量增加C.繁殖力提高D.迁出率增加4.裸藻可作为水体污染的指示生物,体内含有叶绿体,将它放在黑暗条件下,在含有葡萄糖的培养液中也可繁殖,这说明裸藻A.不能进行光合作用B.在无光条件下也能进行光合作用C.是异养生物D.既能进行自养生活,又能进行异养生活5.下列物质中,动物细胞内不具有的是A.葡萄糖B.糖元C.核糖D.纤维素6.研究甲状腺功能时应用的放射性同位素是A.B.C.D.7.在自然条件下,下列不符合生态系统正常发展方向的是A.物种组或多样B.营养结构复杂C.功能完善D食物链缩短8.下列物质中,在核糖体上合成的是①肾上腺素②突触后膜上的受体③淀粉④唾液淀粉酶⑤纤维素⑥胰高血糖素教育资源分享店铺网址:https://shop175591889.taobao.com微信号:kingcsa333A.①③④B.②③⑤C.②④⑥D.①④⑥9.细菌繁殖中不可能发生的是A.有丝分裂B.DNA复制C.细胞壁形成D.蛋白质合成10.马和豚鼠体细胞具有相同数目的染色体,但性状差异很大,原因是A.生活环境不同B.DNA分子中碱基对排列顺序不同C.DNA分子中碱基配对方式不同D.着丝点数目不同11.雅鲁藏布大峡谷地区植被分布状况是:山簏热带雨林,山腰常绿阔叶林,上层温带针叶林,原部高山草甸,决定这种分布状况的非生物因素主要是A.阳光B.土壤C.温度D.水分(二)2分题(共17分)12.当一条蛇捕食了一只青蛙后,从生态学角度看,下列叙述正确的是A.完成了物质循环B.蛇破坏了生态平衡C.青蛙不能适应环境D.青蛙的能量流向了蛇13.下图中电视屏幕上的图像引起猫大脑皮层视觉中枢兴奋,经插入脑内的电极记录神经膜电位变化,当兴奋产生时,对该电位变化正确的表述是A.神经膜离子分布内负外正B.Na-大量进入神经细胞内C.K+大量进入神经细胞内D.神经冲动沿神经纤维膜单向传导14.某男子是白化病基因携带者,其细胞中可能不含该致病基因的是A.神经细胞B.精原细胞C.淋巴细胞D.精细胞15.组成人体蛋白质的20种氨基酸所对应的密码子共有A.4个B.20个C.61个D.64个16.两杂种黄色籽粒碗豆杂交产生种子120粒,其中纯种黄色种子的数目约为A.0粒B.30粒C.60粒D.90个教育资源分享店铺网址:https://shop175591889.taobao.com微信号:kingcsa33317.下列结构中不分泌消化酶的是①食道②胃③肝脏④胰腺⑤小肠⑥大肠A.②④⑤B.①③⑥C.③④⑤D.①②⑥18.下列关于细胞工程的叙述中,错误的是A.植物细胞融合必须先制备原生质体B.试管婴儿技术包括人工受精和胚胎移植两方面C.经细胞核移植培育出的新个体只具有一个亲本的遗传性状D.用于培养的植物器官或组织属一外植体19.在自然条件下,有关植物呼吸作用的叙述中,正确的是A.有氧呼吸过程中,中间产物丙酮酸必须进入线粒体B.高等植物只能进行有氧呼吸,不能进行无氧呼吸C.有氧呼吸产生二氧化碳,无氧呼吸不产生二氧化碳D.有氧呼吸的强度晚上比白天强20.下图表示某人在休息及运动时血液流经四种器官的速率。据图分析,下列叙述中错误的是A.休息及运动时,脑的血流量基本不变B.运动时人体血量增加C.饭后立即运动,消化器官血流量减少,不利于食物消化吸收D.运动时骨骼肌产热量增加,皮肤血管血流量增加有利于散热21.如果一个人食物有1/2来自绿色植物,1/4...

1、当您付费下载文档后,您只拥有了使用权限,并不意味着购买了版权,文档只能用于自身使用,不得用于其他商业用途(如 [转卖]进行直接盈利或[编辑后售卖]进行间接盈利)。
2、本站所有内容均由合作方或网友上传,本站不对文档的完整性、权威性及其观点立场正确性做任何保证或承诺!文档内容仅供研究参考,付费前请自行鉴别。
3、如文档内容存在违规,或者侵犯商业秘密、侵犯著作权等,请点击“违规举报”。

碎片内容

2004年上海市高中毕业统一学业考试生物试卷(答案版).doc

确认删除?