电脑桌面
添加内谋知识网--内谋文库,文书,范文下载到电脑桌面
安装后可以在桌面快捷访问

2004年广东高考政治真题及答案.doc

2004年广东高考政治真题及答案.doc_第1页
1/9
2004年广东高考政治真题及答案.doc_第2页
2/9
2004年广东高考政治真题及答案.doc_第3页
3/9
2004年广东高考政治真题及答案本试卷分第Ⅰ卷(选择题)和第Ⅱ卷(非选择题)两部分。第Ⅰ卷(选择题,共75分)一、选择题I:在下列各题的四个选项中,只有一项是最符合题意的。本大题共24小题,每小题2分,共48分。1.《中共中央关于完善社会主义市场经济体制若干问题的决定》在阐述深化经济体制改革必须遵循的原则时,强调要“坚持,树立全面、协调、可持续的发展观,促进经济社会和人的全面发展”。()A.把社会效益放在首位B.人与自然的和谐发展C.物质文明和精神文明的协调发展D.以人为本2.十届全国人大二次会议依照法定程序对宪法进行了修改,将“三个代表”重要思想写进宪法,并明确规定了国家保护经济的合法的权利和利益、公民的合法的私有财产不受侵犯、国家尊重和保障等,对于我国经济和社会的发展具有极其重要的意义。()A.个体隐私权B.私有继承权C.非公有制人权D.混合人权3.2003年10月16日,我国首次载人航天飞行获得圆满成功。在“神舟”飞船的研制、试验过程中,有来自全国110个研究院所、3000多个协作单位的数以万计的人员共同参与,其中,是他们的杰出代表。()A.李继耐、张庆伟、袁隆平B.王永志、戚发韧、杨利伟C.杨利伟、钟南山、王永志D.杨利伟、戚发韧、刘东生4.2003年2月,广东省《政府工作报告》提出,要弘扬“、务实进取、开放兼容、敬业奉献”的新时期广东人精神,为广东省率先实现社会主义现代化提供精神动力。()A.解放思想B.与时俱进C.敢为人先D.敢想敢为5.2004年3月20日,台湾当局举办的所谓“公投”,因投票人数未达到总投票权人数的一半以失败收场。陈水扁等不顾包括台湾人民在内的全中国人民的强烈反对,执意搞所谓的“公投”,其实质是()A.为大选捞取资本B.挑衅两岸关系C.制造民主的假象D.把台湾从祖国分裂出去6.2004年2月28日,中、朝、日、韩、俄、美第二轮北京六方会谈闭幕,发布了《第二轮六方会谈主席声明》各方表示将致力于,维护朝鲜半岛和本地区的和平与稳定。()A.限制朝鲜半岛的核试验B.朝鲜半岛无核化C.防止朝鲜半岛的核扩散D.朝鲜半岛核能的和平利用7.2004年3月24日,联合国第60届人权会议的特别会议通过一项决议,强烈谴责以色列暗杀巴勒斯坦伊斯兰抵抗运动(哈马斯)精神领袖。()A.兰提西B.阿拉法特C.亚辛D.马沙尔8.2004年7月1日开始生效的《行政许可法》,明确规定了行政许可事项的范围,是一部规范政府行政行为的重要法律。这部法律的实施意味着()A.政府的行政管理范围将有所扩大B.没有获得政府许可的事情都不能做C.政府的行政行为将受到限制D.政府传统管理模式的法制化9.某股票的上市流通盘为2000万股,当预期股息为0.4元时,股票的市场价格为20元。如果银行利息率提高2%,当预期股息为0.6元时,该股票的市场价格是()A.15元B.20元C.30元D.40元10.在商品流通中所需货币量不变的前提下,货币流通次数与()A.待售商品数量成反比B.商品价格水平成反比C.商品价格总额成正比D.货币本身的价值成正比11.“不要把所有的鸡蛋都放在同一个篮子里”的投资理念,针对的是股票、债券等投资方式的()①流动性②收益性③风险性④稳定性A.①②B.①③C.②③D.③④12.有人提出,在新经济时代,市场竞争的结果,将更多的体现为“快鱼吃慢鱼”,而不是“大鱼吃小鱼”。这一观点主要是为了说明,企业必须()A.把提高劳动生产率放在第一位B.建立现代企业制度C.建立更为灵活的经营机制D.提高创新速度13.GDP和GNP都是综合反映一国经济活动的重要指标,二者的区别在于计算方式上()A.GDP不包括本国居民在本国范围内生产的最终产品和劳务总量B.GNP不包括本国居民在本国范围内生产的最终产品和劳务总量C.GNP不包括本国居民在国外生产的最终产品和劳务总量D.GDP不包括本国居民在国外生产的最终产品和劳务总量14.“泛珠三角”,简称“9+2”,是为了充分发挥广东、广西等九省和香港、澳门各自优势、实现资源优化配置而提出的发展构想。这一构想()①体现了市场的开放性特征②旨在通过港澳促进内地的开放③旨在通过内地带动港澳产业升级④有利于形成有序的竞争A.①②B.②③C...

1、当您付费下载文档后,您只拥有了使用权限,并不意味着购买了版权,文档只能用于自身使用,不得用于其他商业用途(如 [转卖]进行直接盈利或[编辑后售卖]进行间接盈利)。
2、本站所有内容均由合作方或网友上传,本站不对文档的完整性、权威性及其观点立场正确性做任何保证或承诺!文档内容仅供研究参考,付费前请自行鉴别。
3、如文档内容存在违规,或者侵犯商业秘密、侵犯著作权等,请点击“违规举报”。

碎片内容

2004年广东高考政治真题及答案.doc

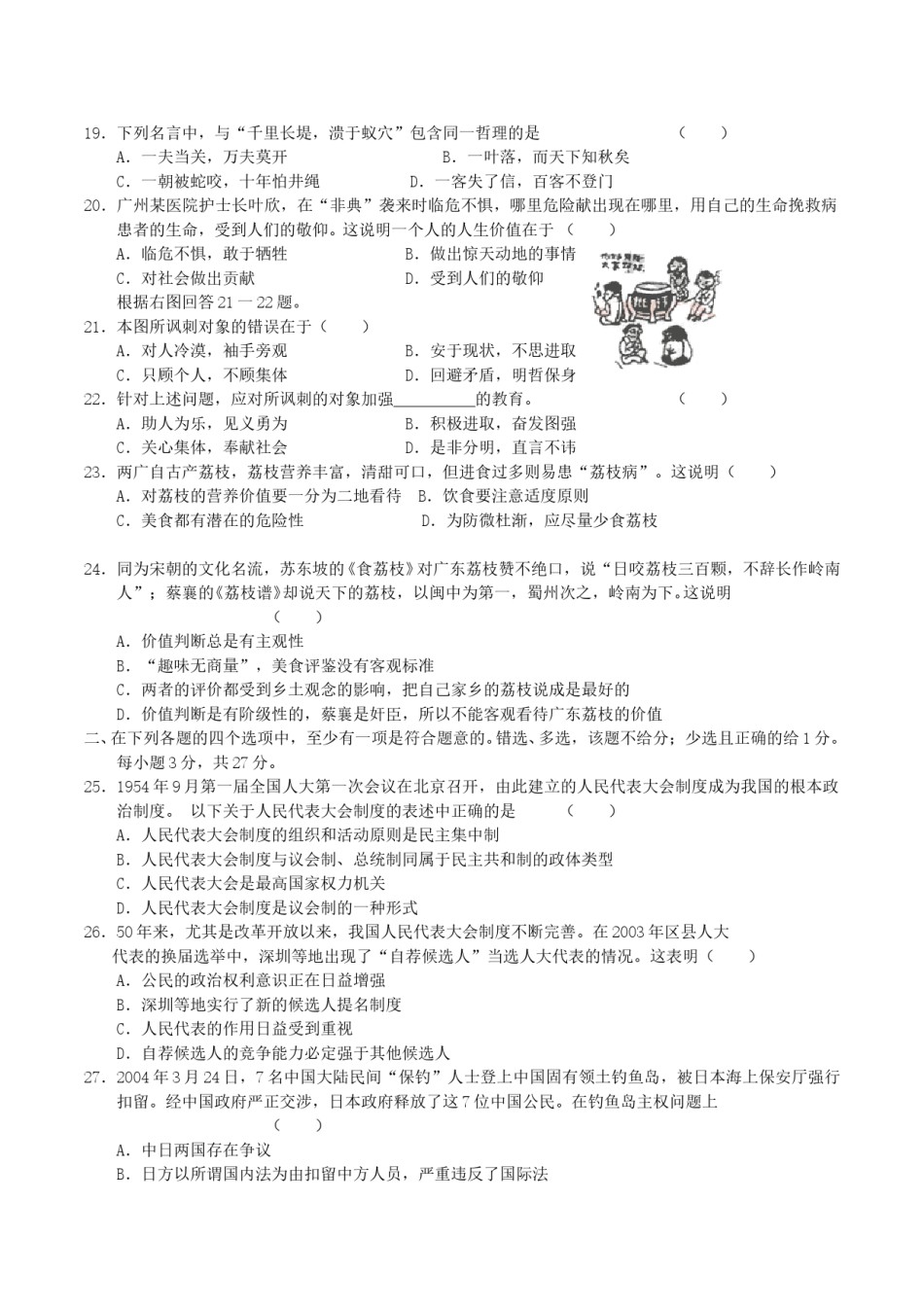
确认删除?