电脑桌面
添加内谋知识网--内谋文库,文书,范文下载到电脑桌面
安装后可以在桌面快捷访问

2004年辽宁高考文理综合真题及答案.doc

2004年辽宁高考文理综合真题及答案.doc_第1页
1/11
2004年辽宁高考文理综合真题及答案.doc_第2页
2/11
2004年辽宁高考文理综合真题及答案.doc_第3页
3/11
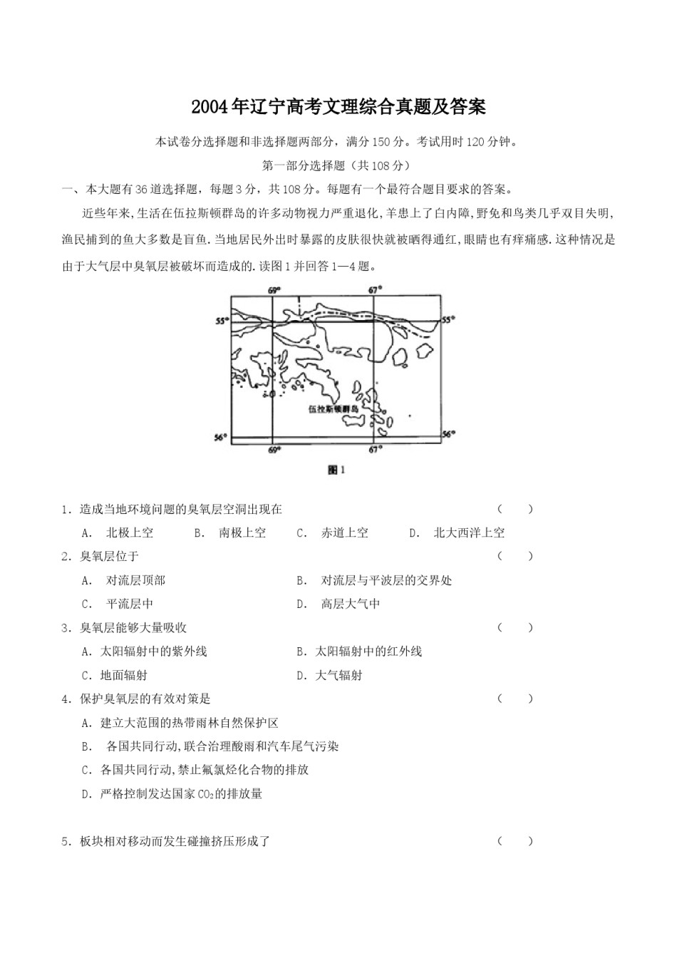
2004年辽宁高考文理综合真题及答案本试卷分选择题和非选择题两部分,满分150分。考试用时120分钟。第一部分选择题(共108分)一、本大题有36道选择题,每题3分,共108分。每题有一个最符合题目要求的答案。近些年来,生活在伍拉斯顿群岛的许多动物视力严重退化,羊患上了白内障,野免和鸟类几乎双目失明,渔民捕到的鱼大多数是盲鱼.当地居民外出时暴露的皮肤很快就被晒得通红,眼睛也有痒痛感.这种情况是由于大气层中臭氧层被破坏而造成的.读图1并回答1—4题。1.造成当地环境问题的臭氧层空洞出现在()A.北极上空B.南极上空C.赤道上空D.北大西洋上空2.臭氧层位于()A.对流层顶部B.对流层与平波层的交界处C.平流层中D.高层大气中3.臭氧层能够大量吸收()A.太阳辐射中的紫外线B.太阳辐射中的红外线C.地面辐射D.大气辐射4.保护臭氧层的有效对策是()A.建立大范围的热带雨林自然保护区B.各国共同行动,联合治理酸雨和汽车尾气污染C.各国共同行动,禁止氟氯烃化合物的排放D.严格控制发达国家CO2的排放量5.板块相对移动而发生碰撞挤压形成了()A.东非大裂谷B.喜马拉雅山C.大西洋D.红海6.日本多地震是由于()A.位于亚欧大陆与太平洋的交界处B.位于亚欧板块与太平洋板块的接触带上C.火山活动强烈D.多泥石流、崩塌、滑坡等地质灾害为建设繁荣富强的现代化国家,中华民族历经百余年的摸索与抗争,取得了辉煌的经济成就.回答7—13题。7.19世纪60~90年代,是中国近代企业的初创时期.这些企业相对集中于()A.珠江三角洲地区B.长江中上游一带C.京津地区D.通商口岸8.甲午战争以后,国内出现了兴办近代民族工业的热潮.其直接原因是()A.西方科技的传播B.重商思潮的影响C.清政府放宽了限制D.改良思想的推动9.辛亥革命后,尤其是第一次世界大战期间,中国民族资本主义经济蓬勃发展.其特点是()A.面粉、棉纺、化工等行业发展迅猛B.以机器制造业带动全局C.东南沿海地区成为工商业中心D.中国工业品大量出口10.第一个五年计划期间,钢铁、汽车、飞机等重要建设项目的完成,标志着()A.社会主义工业化基础的初步奠定B.“调整、巩固、充实、提高”的方针取得成效C.提前完成了过渡时期总路线规定的任务D.工商业的社会主义改造完成11.“文革”以后,中国现代化建设重新启动,在农村经济体制改革方面的突破性举措是()A.直接选举农村基层干部B.实行家庭联产承包为主要形式的责任制C.取消人民公社D.放弃“以阶级斗争为纲”12.改革开放后,中国的工业化有了长足的进步,在基本建设和技术改革方面的重大成就是()A.积极扶植乡镇企业,开辟了工业发展的新路B.调整重工业的服务方向,加快消费品工业发展C.建成一批接近或达到世界先进技术水平的工程项目D.全面整顿铁路运输,保障国民经济动脉畅通13.1978年我国出口在世界贸易排名中列第32位,2003年已经上升至世界第4位.我国出口的快速增长表明()A.我国出口产品具有国际竞争力B.我国产业结构迅速提升C.我国经济发展依赖于外贸增长D.我国经济发展主要由世界贸易拉动14.徽调、汉戏、昆曲,秦腔等经过五六十年的相互交流、融合,从而产生了声腔、剧目、表演都独具一格的新剧种……京剧。200多年来,随着时代的发展,京剧不断地发生变革,更加丰富多彩。京剧的形成和发展说明()A.社会意识对社会存在有反作用B.内因是事物发展的根本原因C.要明确区分新旧事物的根本标准D.事物不断地吸收积极的、合理的因素并得到发展15.“穷则变,变则通,通则久”,“终日乾乾,与时偕行”的观点,与“道之大原出于天,天不变,道亦不变”的观点,反映了()A.唯物论与唯心论的对立B.唯物论与辩证法的统一C.辩证法与形而上学的分歧D.唯心论与形而上学的联系16.全国人民代表大会是我国最高国家权力机关,按照宪法规定,全国人民代表大会及其常务委员会行使的职权有()①立法权,决定权②立法权,司法权③管理权,任免权④任免权,监督权A.①③B.②③C.①④D.②④17.中国政府于1997年和1998年分别签署了联合国《经济、社会及文化权利国际公约》与《公民权利和政治权利国际公约》;2003年3月十届全国人大二次会议通过宪...

1、当您付费下载文档后,您只拥有了使用权限,并不意味着购买了版权,文档只能用于自身使用,不得用于其他商业用途(如 [转卖]进行直接盈利或[编辑后售卖]进行间接盈利)。
2、本站所有内容均由合作方或网友上传,本站不对文档的完整性、权威性及其观点立场正确性做任何保证或承诺!文档内容仅供研究参考,付费前请自行鉴别。
3、如文档内容存在违规,或者侵犯商业秘密、侵犯著作权等,请点击“违规举报”。

碎片内容

2004年辽宁高考文理综合真题及答案.doc

确认删除?