电脑桌面
添加内谋知识网--内谋文库,文书,范文下载到电脑桌面
安装后可以在桌面快捷访问

2004年上海高考文科综合真题及答案(1).doc

2004年上海高考文科综合真题及答案(1).doc_第1页
1/12
2004年上海高考文科综合真题及答案(1).doc_第2页
2/12
2004年上海高考文科综合真题及答案(1).doc_第3页
3/12
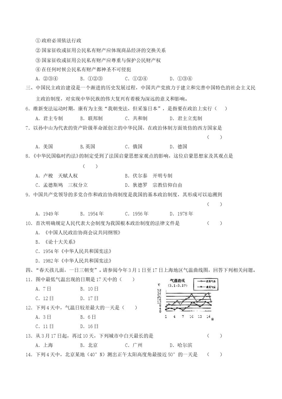
2004年上海高考文科综合真题及答案本试卷分第Ⅰ卷和第Ⅱ卷两部分,全卷共12页,满分为150分,考试时间为120分钟。第Ⅰ卷(共72分)一、李斌,中专毕业后进入上海液压泵厂工作。23年来,他在工人岗位上刻苦钻研,勇于创新,无私奉献,成为高级技师和公认的数控机床专家,被誉为“知识工人的楷模”。1.李斌现象说明了,在什么是人才的表述上,下列最恰当的是()A.人才是指极少数作出杰出贡献的人B.人才是指在某一领域得过奖的人C.人才是指高学历、高职称的人D.人才是指具有一定知识或技能,能进行创造性劳动并作出积极贡献的人2.由于李斌的品牌效应,上海液压泵厂近年来接到了大量定单,国家重点项目,专用设备项目相继找上门,去年销售额同比增加12.6%。这说明在经济和社会发展中,人才是第一资源,这一观点反映了()①劳动者是生产力的决定性因素②劳动者是生产力发展水平的标志性因素③人才是生产力发展的唯一要素④科学技术和劳动者结合能转化为第一生产力A.②④B.③④C.①④D.①③3.李斌的经历告诉我们,人才是多种多样的,每个人都应该立志成为某一方面的人才,实现人生的应有价值。为此,我们一定要()①考上名牌大学②认识自己的个性特点,确定成才方向③选择热门专业④把个人机遇与国家、民族机遇联系起来A.①③B.②④C.②③D.①④二、《中华人民共和国宪法》是我国的根本大法。为适应社会主义现代化建设的需要,现行宪法自1982年颁布以来,已在1988年、1993年和1999年作过三次修改,今年又作了第四次修改。4.2004年3月14日,十届全国人大二次会议经过全体代表认真广泛的审议,以2863票赞成、10票反对、17票弃权,表决通过了《中华人民共和国宪法修正案》。这表明()A.我国国家机构实行民主集中制原则B.人民代表大会制度是我国的基本国体C.不断完善宪法是加强社会主义法制的中心环节D.全国人大是依法治国的主体5.十届全国人大二次会议通过的宪法修正案指出:“公民的合法的私有财产不受侵犯。”“国家为了公共利益的需要,可以依照法律规定对公民的私有财产实行征收或者征用并给予补偿。”这说明()①政府必须依法行政②国家征收或征用公民私有财产应体现商品经济的交换关系③国家征收或征用公民私有财产应尊重与保护公民财产权④在任何时候公民私有财产都神圣不可侵犯A.②③④B.①②③C.①②④D.①③④三、中国民主政治建设是一个渐进的历史发展过程,中国共产党致力于建立和完善中国特色的社会主义民主政治制度,对实现中华民族的伟大复兴有着极为深远的意义和影响。6.维新变法运动时期,康有为主张“我朝变法,但采鉴日本”,是指要在政治上实行()A.君主专制B.联邦制C.共和制D.君主立宪制7.以孙中山为代表的资产阶级革命派创立的中华民国,在政治体制方面效仿的西方国家是()A.美国B.英国C.俄国D.德国8.《中华民国临时约法》的制定受到了法国启蒙思想家观点的影响,这位启蒙思想家及其观点是()A.卢梭天赋人权B.伏尔泰开明专制C.孟德斯鸠三权分立D.狄德罗宗教信仰自由9.中国共产党领导的多党合作和政治协商制度是我国的基本政治制度,其形成可以追溯到()A.1949年B.1954年C.1956年D.1978年10.首次明确规定人民代表大会制度为我国根本政治制度的法律文件是()A.《中国人民政治协商会议共同纲领》B.《论十大关系》C.1954年《中华人民共和国宪法》D.1982年《中华人民共和国宪法》四、“春天孩儿面,一日三朝变”。请参阅今年3月1日至17日上海地区气温曲线图,回答下列相关问题。11.图中最低气温出现的日期是17天中的()A.7日B.10日C.12日D.17日12.下列4天中,气温日较差最大的一天是()A.3日B.6日C.11日D.16日13.从3月17日起,再过10天,下列城市中白天最长的是()A.上海B.北京C.广州D.哈尔滨14.下列4天中,北京某地(40°N)测出正午太阳高度角最接近50°的一天是()A.3月4日B.3月8日C.3月13日D.3月17日15.造成初春气温骤变的原因,除冷暖气流的影响外,云对气温高低也有一定的影响。以下关于云对气温影响的正确叙述是()①白天多云,云对太阳辐射的反射作用,造成地面气温不太高...

1、当您付费下载文档后,您只拥有了使用权限,并不意味着购买了版权,文档只能用于自身使用,不得用于其他商业用途(如 [转卖]进行直接盈利或[编辑后售卖]进行间接盈利)。
2、本站所有内容均由合作方或网友上传,本站不对文档的完整性、权威性及其观点立场正确性做任何保证或承诺!文档内容仅供研究参考,付费前请自行鉴别。
3、如文档内容存在违规,或者侵犯商业秘密、侵犯著作权等,请点击“违规举报”。

碎片内容

2004年上海高考文科综合真题及答案(1).doc

确认删除?