电脑桌面
添加内谋知识网--内谋文库,文书,范文下载到电脑桌面
安装后可以在桌面快捷访问

2006年上海高考化学真题及答案.doc

2006年上海高考化学真题及答案.doc_第1页
1/9
2006年上海高考化学真题及答案.doc_第2页
2/9
2006年上海高考化学真题及答案.doc_第3页
3/9
2006年上海高考化学真题及答案相对原子质量:第I卷(共66分)Cl:35.5Fe:56H:1C:12N:14O:16Mg:24S:32一、选择题(本题共10分),每小题2分,只有一个正确选项,答案涂写在答题纸上。1.石油是一种重要能源,人类正面临着石油短缺、油价上涨的困惑。以下解决能源问题的方法不当的是A用木材作燃料B用液氢替代汽油C开发风能D开发地热2.以下化学用语正确的是A乙烯的结构简式CH2CH2B乙酸的分子式C2H4O2C明矾的化学式KAlSO4·12H2OD氯化钠的电子式Na3.科学家发现C60后,近年又合成了许多球形分子(富勒烯),如C50、C70、C120、C540等它们互称为A同系物B同分异构体C同素异形体D同位素4.下列不符合当今化学研究方向的是A发现新物质B合成新材料C研究化学反应的微观过程D研究化学反应中原子守恒关系5.下列有机物命名正确的是A2-乙基丙烷BCH3CH2CH2CH2OH1-丁醇CCH3--CH3间二甲苯D2-甲基-2-丙烯二、选择题(本题共36分),每小题3分,只有一个正确选项,答案涂写在答题纸上。6.下列含有非极性键的共价化合物是AHClBNa2O2CC2H2DCH47.下列反应中生成物总能量高于反应物总能量的是A碳酸钙受热分解B乙醇燃烧C铝粉与氧化铁粉末反应D氧化钙溶于水8.某非金属单质A和氧气发生化合反应生成B。B为气体,其体积是反应掉氧气体积的两倍(同温同压)。以下对B分子组成的推测一定正确的A有1个氧原子B有2个氧原子C有1个A原子D有2个A原子9.二甘醇可用作溶剂、纺织助剂等,一旦进入人体会导致急性肾衰竭,危及生命。二甘醇的结构简式是HO-CH2CH2-O-CH2CH2-OH。下列有关二甘醇的叙述正确的是A不能发生消去反应B能发生取代反应C能溶于水,不溶于乙醇D符合通式CnH2nO310.已知某溶液中存在较多的H+、SO42-、NO3-,则溶液中还可能大量存在的离子组是AA13+、CH3COO-、C1-BNa+、NH4+、C1-CMg2+、C1-、Fe2+DMg2+、Ba2+、Br-11.已知常温下氯酸钾与浓盐酸反应放出氯气,现按下图进行卤素的性质实验。玻璃管内装有分别滴有不同溶液的白色棉球,反应一段时间后,对图中指定部位颜色描述正确的是①②③④A黄绿色橙色蓝色白色B无色橙色紫色白色C黄绿色橙色蓝色无色D黄绿色无色紫色白色12.NA代表阿伏加德罗常数,下列说法正确的是A9gD2O中含有的电子数为5NAB1molMgCl2中含有的离子数为2NAC1molCH4分子中共价键总数为4NAD7.1gC12与足量NaOH溶液反应转移的电子数为0.2NA13.将纯锌片和纯铜片按图示方式插入同浓度的稀硫酸中一段时间,以下叙述正确的是A两烧杯中铜片表面均无气泡产生B甲中铜片是正极,乙中铜片是负极C两烧杯中溶液的pH均增大D产生气泡的速度甲比乙慢14.下列物质能通过化合反应直接制得的是①FeCl2②H2SO4③NH4NO3④HClA只有①②③B只有②③C只有①③④D全部15.在标准状况下,向100mL氢硫酸溶液中通人二氧化硫气体,溶液pH变化如图所示,则原氢硫酸溶液的物质的量浓度为A0.5mol/LB0.05mol/LC1mol/LD0.1mol/L16.将相同质量的铜分别和过量浓硝酸、稀硝酸反应,下列叙述正确的是A反应速率:两者相同B消耗硝酸的物质的量:前者多,后者少C反应生成气体的颜色:前者浅,后者深D反应中转移的电子总数:前者多,后者少17.根据相关化学原理,下列判断正确的是A若X是原子晶体,Y是分子晶体,则熔点:X<YB若A2+2D-→2A-+D2,则氧化性:D2>A2C若R2-和M+的电子层结构相同,则原子序数:R>MD若弱酸HA的酸性强于弱酸HB,则同浓度钠盐溶液的碱性:NaA<NaB三、选择题(本题共20分),每小题4分,每小题有一个或两个正确选项。只有一个正确选项的,多选不给分;有两个正确选项的,选对一个给2分,选错一个该小题不给分,答案涂写在答题纸上。18.右图是气体制取装置,下列能用此装置制取气体并能“随开随用、随关随停”的是A大理石和稀硫酸制取二氧化碳B锌粒和稀硫酸制氢气C浓盐酸和二氧化锰制取氯气D电石和水制取乙炔19.下列离子方程式中正确的是AH2SO4与Ba(OH)2溶液反应:Ba2++2OH-+2H+十SO42-→BaSO4↓+2H2OBCa(HCO3)2与过量Ca(OH)2溶液反应:Ca2++HCO3-+2OH-→CaCO3↓+CO32-+2H2OCNa2CO3溶液中通入少量CO2:CO32-+CO2+H2O→2HCO3-DCH3COOH溶液与N...

1、当您付费下载文档后,您只拥有了使用权限,并不意味着购买了版权,文档只能用于自身使用,不得用于其他商业用途(如 [转卖]进行直接盈利或[编辑后售卖]进行间接盈利)。
2、本站所有内容均由合作方或网友上传,本站不对文档的完整性、权威性及其观点立场正确性做任何保证或承诺!文档内容仅供研究参考,付费前请自行鉴别。
3、如文档内容存在违规,或者侵犯商业秘密、侵犯著作权等,请点击“违规举报”。

碎片内容

2006年上海高考化学真题及答案.doc

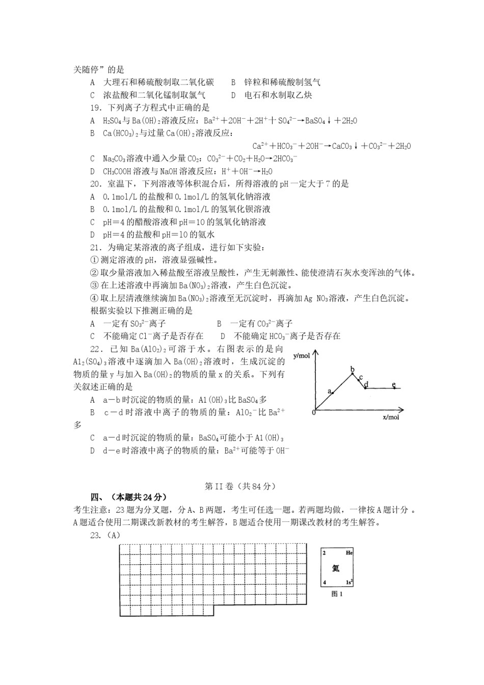
确认删除?