电脑桌面
添加内谋知识网--内谋文库,文书,范文下载到电脑桌面
安装后可以在桌面快捷访问

2006年山东省潍坊市高三历史统一考试4.doc.docx

2006年山东省潍坊市高三历史统一考试4.doc.docx_第1页
1/2
2006年山东省潍坊市高三历史统一考试4.doc.docx_第2页
2/2
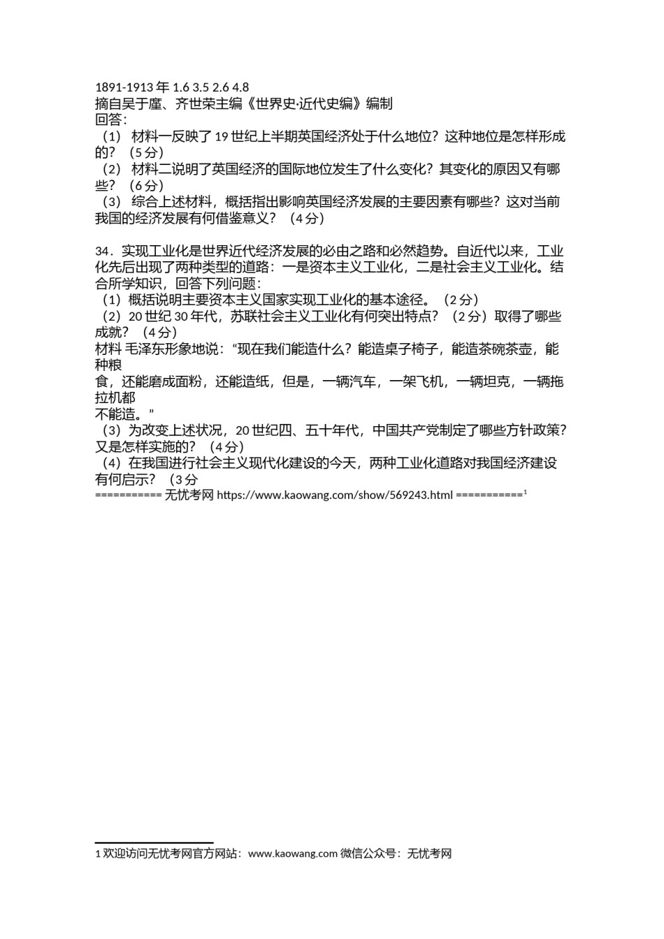
2006年山东省潍坊市高三历史统一考试4-无忧考网第Ⅱ卷(非选择题共55分)二、非选择题:本大题共4小题,第31题13分;第32题12分;第33题15分;第34题15分,共55分。31.阅读下列材料:材料一自贰师将军伐大宛以后,西域震惧,多遣使来献……于是自敦煌西至盐泽,往往起亭,……置使者校尉领护,以给使国者。至宣帝时,遣卫司马使护鄯善以西数国。……时汉独护南道,未能尽北道也。……是岁神爵三年(汉宣帝年号)也。乃因使吉并护北道,故号曰都护。屯田车师前王庭,是时匈奴东蒲类王兹力支,将人众千七百人降都护……自宣元后,单于称藩臣,西域服从。《汉书卷96上西域传序》材料二和帝永元元年(公元89年),大将军窦宪大破匈奴。……三年,班超遂定西域,因以超为都护,居龟兹。复置已校尉。《后汉书西域传》材料三颉利兴师岁入边,下不堪苦……靖(唐将)夜袭颉利……其国遂亡。颉利至京师,告俘太庙……(帝)乃悉还其家属,授右卫大将军,赐美田宅。《新唐书·突厥上》材料四捷书至,天子大阅,……改西昌州曰西州,更置安西都护府岁调千兵,谪罪人以戍之。……《新唐书·西域上》回答:(1)西汉时已对西域实行了有效的管辖,从材料中找出三条依据。(3分)(2)材料二中“大将军窦宪大破匈奴”有何影响?(2分)(3)材料三、四分别反映了中央政府在西北地区采取了什么措施,有何意义?(6分)(4)综合上述材料,从中你能得出什么结论?(2分)32.1924年1月,中国国民党在一大宣言中提出:“中国之革命发韧于甲午以后,盛于庚子,而成于辛亥,……革命之目的,非仅仅在于颠覆满洲而已;……得从事于改造中国。……政治方面,由专制制度过渡于民权制度;经济方面,由手工业的生产过渡于资本制度的生产。循是以进,必能使半殖民地的中国,变而为独立的中国,以屹然于世界。”据此回答:(1)武昌起义后至1919年,革命党人为改造中国在政治和经济两方面进行了哪些实践活动?指出这些实践的结果。(10分)(2)结合所学知识分析上述实践对中国近代历史发展产生的影响。(2分)33.阅读下列材料:材料一19世纪上半期,一个英国政论家这样写道:现在看得很清楚,我们可爱的国家——大不列颠已经被分配承担为她的姐妹国家制造商品的崇高使命。海洋彼岸的亲人将用我们的船只从密西西比河流域给我们运来他们种植的棉花;俄罗斯将为我们的工厂和作坊贡献她的大麻、亚麻和铁矿石。我们熟练的机械工和技工制造必要的机器,把这些原料制成精美的布匹,销往各国。所有布匹都按我们的款式制造,并使之符合人们的需要,我们的船只满载着原料归来,又将载着制成品返回地球的各个角落。这种按照自然法则,用原料换制成品的办法使各个国家相互服务,显示人类的兄弟之情。材料二主要资本主义国家工业年平均增长率(%)英国美国法国德国1861-1873年(1851-1873)3.35.03.81874-1900年1.75.2(1870-1890)2.13.51891-1913年1.63.52.64.8摘自吴于廑、齐世荣主编《世界史·近代史编》编制回答:(1)材料一反映了19世纪上半期英国经济处于什么地位?这种地位是怎样形成的?(5分)(2)材料二说明了英国经济的国际地位发生了什么变化?其变化的原因又有哪些?(6分)(3)综合上述材料,概括指出影响英国经济发展的主要因素有哪些?这对当前我国的经济发展有何借鉴意义?(4分)34.实现工业化是世界近代经济发展的必由之路和必然趋势。自近代以来,工业化先后出现了两种类型的道路:一是资本主义工业化,二是社会主义工业化。结合所学知识,回答下列问题:(1)概括说明主要资本主义国家实现工业化的基本途径。(2分)(2)20世纪30年代,苏联社会主义工业化有何突出特点?(2分)取得了哪些成就?(4分)材料毛泽东形象地说:“现在我们能造什么?能造桌子椅子,能造茶碗茶壶,能种粮食,还能磨成面粉,还能造纸,但是,一辆汽车,一架飞机,一辆坦克,一辆拖拉机都不能造。”(3)为改变上述状况,20世纪四、五十年代,中国共产党制定了哪些方针政策?又是怎样实施的?(4分)(4)在我国进行社会主义现代化建设的今天,两种工业化道路对我国经济建设有何启示?(3分===========无忧考网https://ww...

1、当您付费下载文档后,您只拥有了使用权限,并不意味着购买了版权,文档只能用于自身使用,不得用于其他商业用途(如 [转卖]进行直接盈利或[编辑后售卖]进行间接盈利)。
2、本站所有内容均由合作方或网友上传,本站不对文档的完整性、权威性及其观点立场正确性做任何保证或承诺!文档内容仅供研究参考,付费前请自行鉴别。
3、如文档内容存在违规,或者侵犯商业秘密、侵犯著作权等,请点击“违规举报”。

碎片内容

2006年山东省潍坊市高三历史统一考试4.doc.docx

确认删除?