电脑桌面
添加内谋知识网--内谋文库,文书,范文下载到电脑桌面
安装后可以在桌面快捷访问

2005年湖南高考理科综合真题及答案.doc

2005年湖南高考理科综合真题及答案.doc_第1页
1/13
2005年湖南高考理科综合真题及答案.doc_第2页
2/13
2005年湖南高考理科综合真题及答案.doc_第3页
3/13
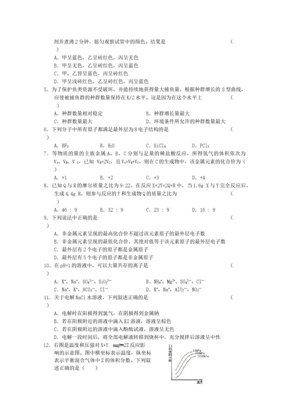
2005年湖南高考理科综合真题及答案本试卷分第Ⅰ卷(选择题)和第Ⅱ卷(非选择题)两部分,考试结束后,将本试卷和答题卡一并交回.第I卷(选择题共24分)注意事项:1.答第Ⅰ卷前,考生务必将自己的姓名、考生号、考试科目涂写在答题卡上。2.每小题选出答案后,用铅笔把答题卡上对应题目的答案标号涂黑。如需改动,用橡皮擦干净后,再选涂其他答案标号。不能在答在试题卷上。3.本卷共21小题,每小题6分,共126分。以下数据可供解题时参考:相对原子质量(原子量):C12O16Na23一、选择题(本题包括13小题。每小题只有一个选项符合题意)1.人体神经细胞与肝细胞的形态结构和功能不同,其根本原因是这两种细胞的()A.DNA碱基排列顺序不同B.核糖体不同C.转运RNA不同D.信使RNA不同2.在光照下,供给玉米离体叶片少量的14CO2,随着光合作用时间的延续,在光合作用固定CO2形成的C3化合物和C4化合物中,14C含量变化示意图正确的是()3.镰刀型细胞贫血症的病因是血红蛋白基因的碱基序列发生了改变。检测这种碱基序列改变必须使用的酶是()A.解旋酶B.DNA连接酶C.限制性内切酶D.RNA聚合酶4.将小麦种子分别置于20℃和30℃培养箱中培养4天,依次取等量的萌发种子分别制成提取液Ⅰ和提取液Ⅱ。取3支试管甲、乙、丙,分别加入等量的淀粉液,然后按下图加入等量的提取液和蒸馏水,45℃水浴保温5分钟,立即在3支试管中加入等量裴林试剂并煮沸2分钟,摇匀观察试管中的颜色。结果是()A.甲呈蓝色,乙呈砖红色,丙呈无色B.甲呈无色,乙呈砖红色,丙呈蓝色C.甲、乙皆呈蓝色,丙呈砖红色D.甲呈浅砖红色,乙呈砖红色,丙呈蓝色5.为了保护鱼类资源不受破坏,并能持续地获得量大捕鱼量,根据种群增长的S型曲线,应使被捕鱼群的种群数量保持在K/2水平。这是因为在这个水平上()A.种群数量相对稳定B.种群增长量最大C.种群数量最大D.环境条件所允许的种群数量最大6.下列分子中所有原子都满足最外层为8电子结构的是()A.BF3B.H2OC.SiCl4D.PCl57.等物质的量的主族金属A、B、C分别与足量的稀盐酸反应,所得氢气的体积依次为VA、VB、VC,已知VB=2VC,且VA=VB+VC,则在C的生成物中,该金属元素的化合价为()A.+1B.+2C.+3D.+48.已知Q与R的摩尔质量之比为9:22,在反应X+2Y=2Q+R中,当1.6gX与Y完全反应后,生成4.4gR,则参与反应的Y和生成物Q的质量之比为()A.46:9B.32:9C.23:9D.16:99.下列说法中正确的是()A.非金属元素呈现的最高化合价不超过该元素原子的最外层电子数B.非金属元素呈现的最低化合价,其绝对值等于该元素原子的最外层电子数C.最外层有2个电子的原子都是金属原子D.最外层有5个电子的原子都是非金属原子10.在pH=1的溶液中,可以大量共存的离子是()A.K+、Na+、SO42—、S2O32—B.NH4+、Mg2+、SO42—、Cl—C.Na+、K+、HCO3—、Cl—D.K+、Na+、AlO2—、NO3—11.关于电解NaCl水溶液,下列叙述正确的是()A.电解时在阳极得到氯气,在阴极得到金属钠B.若在阳极附近的溶液中滴入KI溶液,溶液呈棕色C.若在阴极附近的溶液中滴入酚酞试液,溶液呈无色D.电解一段时间后,将全部电解液转移到烧杯中,充分搅拌后溶液呈中性12.右图是温度和压强对X+Y2Z反应影响的示意图。图中横坐标表示温度,纵坐标表示平衡混合气体中Z的体积分数。下列叙述正确的是()A.上述可逆反应的正反应为放热反应B.X、Y、Z均为气态C.X和Y中只有一种为气态,Z为气态D.上述反应的逆反应的△H>013.已知充分燃烧ag乙炔气体时生成1mol二氧化碳气体和液态水,并放出热量bkJ,则乙炔燃烧的热化学方程式正确的是()A.2C2H2(g)+5O2(g)4CO2(g)+2H2O(l);△H=-4bkJ/molB.C2H2(g)+O2(g)2CO2(g)+H2O(l);△H=2bkJ/molC.2C2H2(g)+5O2(g)4CO2(g)+2H2O(l);△H=-2bkJ/molD.2C2H2(g)+5O2(g)4CO2(g)+2H2O(l);△H=bkJ/mol二、选择题(本题包括8小题。每小题给出的四个选项中,有的只有一个选项正确,有的有多个选项正确,全部选对的得6分,选对但不全的得3分,有选错的得0分)14.一质量为m的人站在电梯中,电梯加速上升,加速大小为,g为重力加速...

1、当您付费下载文档后,您只拥有了使用权限,并不意味着购买了版权,文档只能用于自身使用,不得用于其他商业用途(如 [转卖]进行直接盈利或[编辑后售卖]进行间接盈利)。
2、本站所有内容均由合作方或网友上传,本站不对文档的完整性、权威性及其观点立场正确性做任何保证或承诺!文档内容仅供研究参考,付费前请自行鉴别。
3、如文档内容存在违规,或者侵犯商业秘密、侵犯著作权等,请点击“违规举报”。

碎片内容

2005年湖南高考理科综合真题及答案.doc

确认删除?