电脑桌面
添加内谋知识网--内谋文库,文书,范文下载到电脑桌面
安装后可以在桌面快捷访问

2005年上海高考理科综合真题及答案.doc

2005年上海高考理科综合真题及答案.doc_第1页
1/14
2005年上海高考理科综合真题及答案.doc_第2页
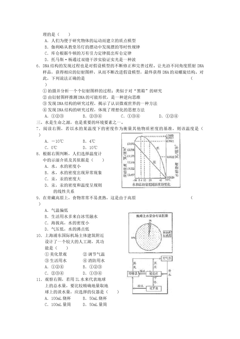
2/14
2005年上海高考理科综合真题及答案.doc_第3页
3/14
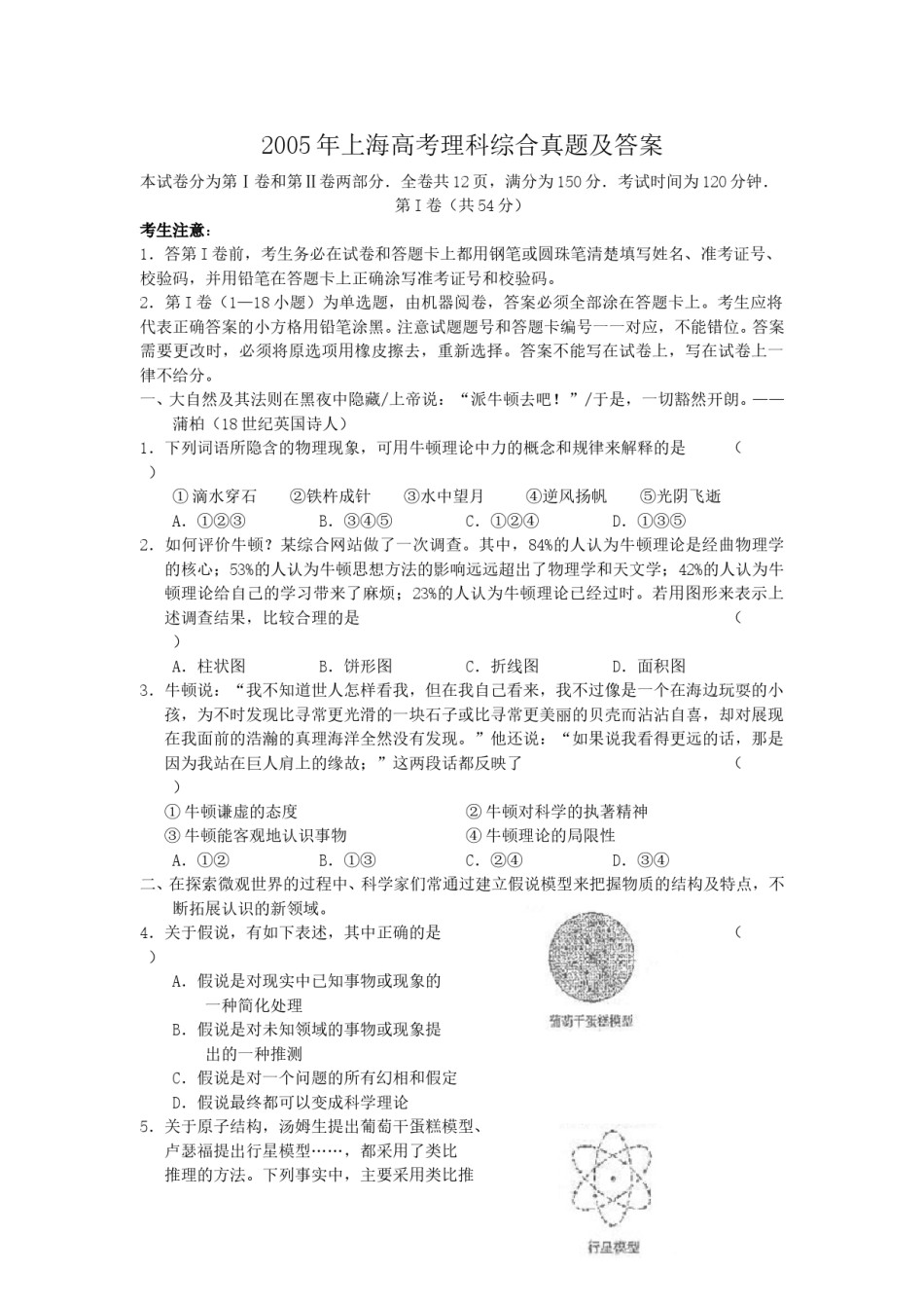
2005年上海高考理科综合真题及答案本试卷分为第Ⅰ卷和第Ⅱ卷两部分.全卷共12页,满分为150分.考试时间为120分钟.第I卷(共54分)考生注意:1.答第I卷前,考生务必在试卷和答题卡上都用钢笔或圆珠笔清楚填写姓名、准考证号、校验码,并用铅笔在答题卡上正确涂写准考证号和校验码。2.第I卷(1—18小题)为单选题,由机器阅卷,答案必须全部涂在答题卡上。考生应将代表正确答案的小方格用铅笔涂黑。注意试题题号和答题卡编号一一对应,不能错位。答案需要更改时,必须将原选项用橡皮擦去,重新选择。答案不能写在试卷上,写在试卷上一律不给分。一、大自然及其法则在黑夜中隐藏/上帝说:“派牛顿去吧!”/于是,一切豁然开朗。——蒲柏(18世纪英国诗人)1.下列词语所隐含的物理现象,可用牛顿理论中力的概念和规律来解释的是()①滴水穿石②铁杵成针③水中望月④逆风扬帆⑤光阴飞逝A.①②③B.③④⑤C.①②④D.①③⑤2.如何评价牛顿?某综合网站做了一次调查。其中,84%的人认为牛顿理论是经曲物理学的核心;53%的人认为牛顿思想方法的影响远远超出了物理学和天文学;42%的人认为牛顿理论给自己的学习带来了麻烦;23%的人认为牛顿理论已经过时。若用图形来表示上述调查结果,比较合理的是()A.柱状图B.饼形图C.折线图D.面积图3.牛顿说:“我不知道世人怎样看我,但在我自己看来,我不过像是一个在海边玩耍的小孩,为不时发现比寻常更光滑的一块石子或比寻常更美丽的贝壳而沾沾自喜,却对展现在我面前的浩瀚的真理海洋全然没有发现。”他还说:“如果说我看得更远的话,那是因为我站在巨人肩上的缘故;”这两段话都反映了()①牛顿谦虚的态度②牛顿对科学的执著精神③牛顿能客观地认识事物④牛顿理论的局限性A.①②B.①③C.②④D.③④二、在探索微观世界的过程中、科学家们常通过建立假说模型来把握物质的结构及特点,不断拓展认识的新领域。4.关于假说,有如下表述,其中正确的是()A.假说是对现实中已知事物或现象的一种简化处理B.假说是对未知领域的事物或现象提出的一种推测C.假说是对一个问题的所有幻相和假定D.假说最终都可以变成科学理论5.关于原子结构,汤姆生提出葡萄干蛋糕模型、卢瑟福提出行星模型……,都采用了类比推理的方法。下列事实中,主要采用类比推理的是()A.人们为便于研究物体的运动而建立的质点模型B.伽利略从教堂吊灯的摆动中发现摆的等时性规律C.库仑根据牛顿的万有引力定律提出库仑定律D.托马斯·杨通过双缝干涉实验证实光是一种波6.DNA结构的发现过程也是对假设模型的不断修正和完善过程。让光沿不同角度照射DNA样品,获得相应的衍射图样,从而不断改进假设模型,最终获得DNA的双螺旋结构。对此,下列说法正确的是()①拍摄并分析一个个衍射图样的过程;类似于对“黑箱”的研究②由衍射图样推测DNA的可能形状,是一种逆向思维③发现DNA结构的研究过程,揭示了认识微观世界的一种方法④发现DNA结构的研究过程,体现了理想化的思想方法A.①②③B.②③④C.①③④D.①②④三、水是生命之源,也是重要的环境要素之一。7.阅读右图,若以水的某温度下的密度作为衡量其他物质密度的基准,则该温度是()A.-10℃B.4℃C.0℃D.10℃8.根据右图判断,人们选择温度计中的示湿介质及其依据是()A.水,水的密度小B.水,水的密度出现异常现象C.汞,汞的密度大D.汞,汞的密度和温度呈规则的线性关系9.在青藏高原上,食物常常不易煮熟,这是由于高原()A.气温偏低B.生活用水多来自冰雪融水C.海拔高,水的密度小D.气压低,水的沸点低10.上海浦东国际机场主体建筑附近设计了一个较大的人工湖,其功能是()①美化景观②调节气温③生活用水④消防用水A.①②④B.①②③C.②③④D.①③④11.观察右图,若用IL水来代表地球上的总水量,要比较精确地量取地球上的淡水量,应选择的仪器是()A.100mL烧杯B.50mL烧杯C.100mL量筒D.50mL量筒12.水循环包括蒸发、降水、下渗、径流等环节。若每种循环途径中同一环节不重复,则右图中水循环的途径有()A.2种B.3种C.4种D.5种四、鸟类是人类的朋友,也是环境的“气...

1、当您付费下载文档后,您只拥有了使用权限,并不意味着购买了版权,文档只能用于自身使用,不得用于其他商业用途(如 [转卖]进行直接盈利或[编辑后售卖]进行间接盈利)。
2、本站所有内容均由合作方或网友上传,本站不对文档的完整性、权威性及其观点立场正确性做任何保证或承诺!文档内容仅供研究参考,付费前请自行鉴别。
3、如文档内容存在违规,或者侵犯商业秘密、侵犯著作权等,请点击“违规举报”。

碎片内容

2005年上海高考理科综合真题及答案.doc

确认删除?