电脑桌面
添加内谋知识网--内谋文库,文书,范文下载到电脑桌面
安装后可以在桌面快捷访问

2007年广东高考理科基础真题及答案.doc

2007年广东高考理科基础真题及答案.doc_第1页
1/11
2007年广东高考理科基础真题及答案.doc_第2页
2/11
2007年广东高考理科基础真题及答案.doc_第3页
3/11
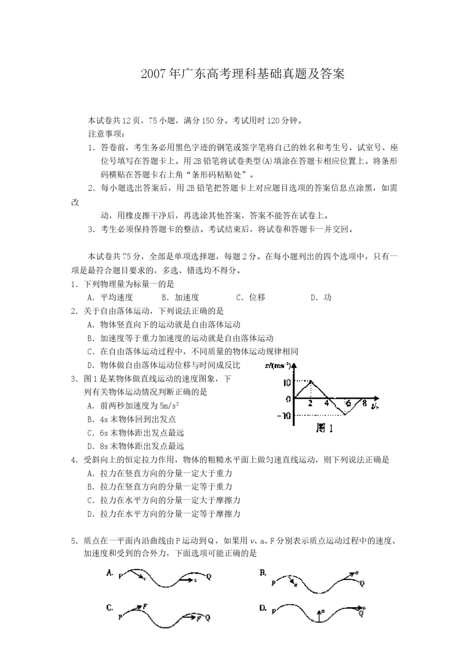
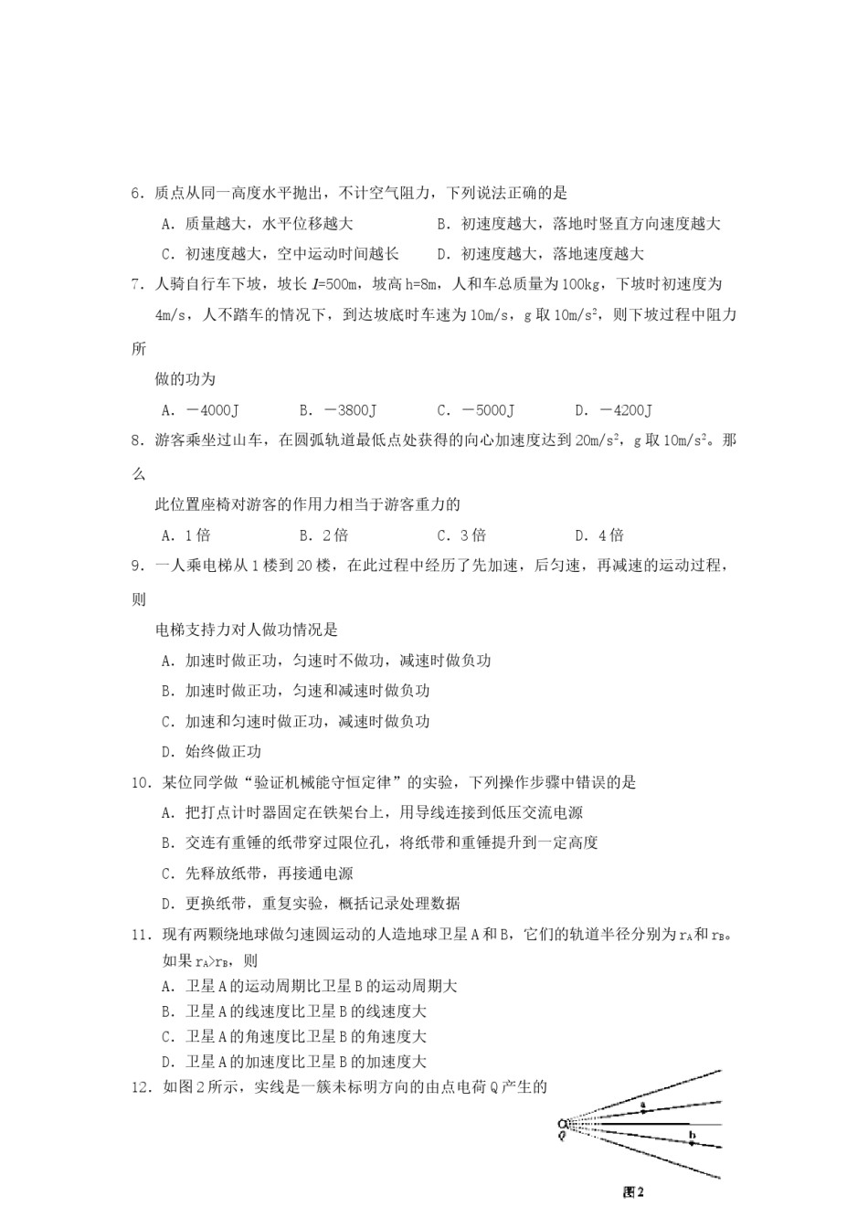
2007年广东高考理科基础真题及答案本试卷共12页,75小题,满分150分。考试用时120分钟。注意事项:1.答卷前,考生务必用黑色字迹的钢笔或签字笔将自己的姓名和考生号、试室号、座位号填写在答题卡上。用2B铅笔将试卷类型(A)填涂在答题卡相应位置上。将条形码横贴在答题卡右上角“条形码粘贴处”。2.每小题选出答案后,用2B铅笔把答题卡上对应题目选项的答案信息点涂黑,如需改动,用橡皮擦干净后,再选涂其他答案,答案不能答在试卷上。3.考生必须保持答题卡的整洁。考试结束后,将试卷和答题卡一并交回。本试卷共75分,全部是单项选择题,每题2分。在每小题列出的四个选项中,只有一项是最符合题目要求的,多选、错选均不得分。1.下列物理量为标量一的是A.平均速度B.加速度C.位移D.功2.关于自由落体运动,下列说法正确的是A.物体竖直向下的运动就是自由落体运动B.加速度等于重力加速度的运动就是自由落体运动C.在自由落体运动过程中,不同质量的物体运动规律相同D.物体做自由落体运动位移与时间成反比3.图1是某物体做直线运动的速度图象,下列有关物体运动情况判断正确的是A.前两秒加速度为5m/s2B.4s末物体回到出发点C.6s末物体距出发点最远D.8s末物体距出发点最远4.受斜向上的恒定拉力作用,物体的粗糙水平面上做匀速直线运动,则下列说法正确是A.拉力在竖直方向的分量一定大于重力B.拉力在竖直方向的分量一定等于重力C.拉力在水平方向的分量一定大于摩擦力D.拉力在水平方向的分量一定等于摩擦力5.质点在一平面内沿曲线由P运动到Q,如果用v、a、F分别表示质点运动过程中的速度、加速度和受到的合外力,下面选项可能正确的是6.质点从同一高度水平抛出,不计空气阻力,下列说法正确的是A.质量越大,水平位移越大B.初速度越大,落地时竖直方向速度越大C.初速度越大,空中运动时间越长D.初速度越大,落地速度越大7.人骑自行车下坡,坡长l=500m,坡高h=8m,人和车总质量为100kg,下坡时初速度为4m/s,人不踏车的情况下,到达坡底时车速为10m/s,g取10m/s2,则下坡过程中阻力所做的功为A.-4000JB.-3800JC.-5000JD.-4200J8.游客乘坐过山车,在圆弧轨道最低点处获得的向心加速度达到20m/s2,g取10m/s2。那么此位置座椅对游客的作用力相当于游客重力的A.1倍B.2倍C.3倍D.4倍9.一人乘电梯从1楼到20楼,在此过程中经历了先加速,后匀速,再减速的运动过程,则电梯支持力对人做功情况是A.加速时做正功,匀速时不做功,减速时做负功B.加速时做正功,匀速和减速时做负功C.加速和匀速时做正功,减速时做负功D.始终做正功10.某位同学做“验证机械能守恒定律”的实验,下列操作步骤中错误的是A.把打点计时器固定在铁架台上,用导线连接到低压交流电源B.交连有重锤的纸带穿过限位孔,将纸带和重锤提升到一定高度C.先释放纸带,再接通电源D.更换纸带,重复实验,概括记录处理数据11.现有两颗绕地球做匀速圆运动的人造地球卫星A和B,它们的轨道半径分别为rA和rB。如果rA>rB,则A.卫星A的运动周期比卫星B的运动周期大B.卫星A的线速度比卫星B的线速度大C.卫星A的角速度比卫星B的角速度大D.卫星A的加速度比卫星B的加速度大12.如图2所示,实线是一簇未标明方向的由点电荷Q产生的电场线,若带电粒子q(Q>q)由a运动到b,电场力做正功。已知在a、b两点粒子所受A.若Q为正电荷,则q带正电,Fa>FbB.若Q正电荷,则q带正电,Fa<FbC.若Q为负电荷,则q带正电,Fa>FbD.若Q为负电荷,则q带正电,Fa<Fb13.电容器是一种常用的电子元件。对电容器认识正确的是A.电容器的电容表示其储存电荷能力B.电容器的电容与它所带的电量正比C.电容器的电容与它两极板间的电压成正比D.电容的常用单位有μF和pF,1μF=108pF14.用电压表检查图3电路中的故障,测得Uad=5.0V,Ucd=0V,Ubc=0V,Uab=5.0V,则此故障可能是A.L断路B.R断路C.R′断路D.S断路15.图4所示为伏安法测电阻的一种常用电路。以下分析正确的是A.此接法的测量值大于真实值B.此接法的测量值小于真实值C.此接法要求待测电阻值小于电流表内阻D.开始实验时滑动变阻器滑动头P应处在最左端16.磁体...

1、当您付费下载文档后,您只拥有了使用权限,并不意味着购买了版权,文档只能用于自身使用,不得用于其他商业用途(如 [转卖]进行直接盈利或[编辑后售卖]进行间接盈利)。
2、本站所有内容均由合作方或网友上传,本站不对文档的完整性、权威性及其观点立场正确性做任何保证或承诺!文档内容仅供研究参考,付费前请自行鉴别。
3、如文档内容存在违规,或者侵犯商业秘密、侵犯著作权等,请点击“违规举报”。

碎片内容

2007年广东高考理科基础真题及答案.doc

确认删除?