电脑桌面
添加内谋知识网--内谋文库,文书,范文下载到电脑桌面
安装后可以在桌面快捷访问

2008年高考广东政治试卷及答案.doc

2008年高考广东政治试卷及答案.doc_第1页
1/9
2008年高考广东政治试卷及答案.doc_第2页
2/9
2008年高考广东政治试卷及答案.doc_第3页
3/9
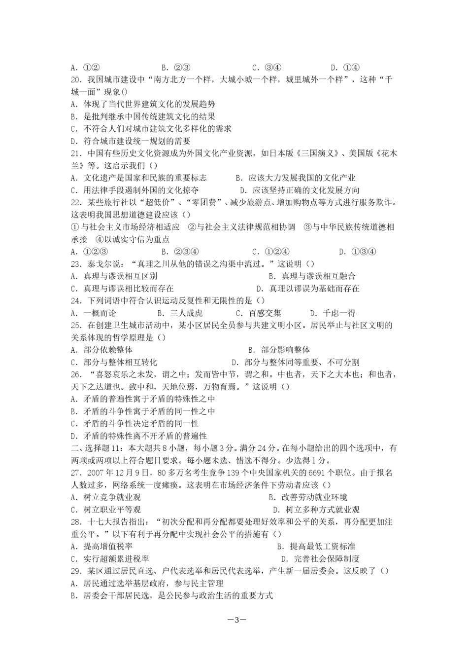
2008年普通高等学校招生全国统一考试(广东B卷)政治试题及参考答案一、选择题Ⅰ:本大题共26小题,每小题2分,满分52分。在每小题给出的四个选项中,只有一项是最符合题意的。一、选择题I:本大题共26小题。每小题2分。满分52分。在每小题给出的四个选项中,只有一项是最符合题意的。1.第十届全国人大五次会议通过并于2007年10月1日开始实施的法律是()A.《物权法》B.《禁毒法》C.《劳动合同法》D.《反垄断法》2.2007年12月召开的中央经济工作会议提出,我国宏观调控的任务之一是()A.防止经济增长由过热转为偏快B.防止经济增长由偏快转为过热C.防止物价出现内生性上涨D.防止物价出现要素性上涨3.2008年北京奥运会、残奥会的主题口号是()A.更高、更快、更强B.和平、友谊、进步C.让世界充满爱D.同一个世界,同一个梦想4.我国自主研制的第一颗月球探测卫星是()A.月亮女神B.神舟六号C.嫦娥一号D.风云三号5.2007年6月5日是第36个世界环境日,这个世界环境日的主题是()A.关注生态,保护环境B.冰川消融,后果堪忧C.节约能源,提高能效D.治理污染,优化环境6.2007年美国发生的引起全球金融市场剧烈震荡的事件是()A.信用卡拖欠危机B.投资过剩危机C.次级住房抵押贷款危机D.消费信贷危机7.第311届世界遗产大会上人选《世界遗产名录》的广东文化遗产是()A.开平碉楼与村落B.梅州客家围龙屋C.广州南越王墓D.韶关马坝遗址8.没有稳定收入的人士很难申请到银行发行的信用卡,因为银行信用卡是()A.商业银行对年满l8周岁的客户发行的一种信用凭证B.商业银行对资信状况良好的客户发行的一种信用凭证C.商业银行对拥有房、车等资产的客户发行的一种信用凭证D.商业银行对喜欢提前消费的客户发行的一种信用凭证9.甲省和乙省的城镇居民恩格尔系数分别为35.3%和36.1%,这表明()A.从收入水平来看,甲省城镇居民略高于乙省城镇居民B.从收入水平来看,乙省城镇居民略高于甲省城镇居民C.从生活水平来看,甲省城镇居民略高于乙省城镇居民D.从生活水平来看,乙省城镇居民略高于甲省城镇居民10.2007年5月30日,我国证券(股票)交易印花税税率由1%调整为3%,当日沪深两市跌停个股约860只,其主要影响因素是()A.财政政策B.货币扩张政策C.收入政策D.货币紧缩政策11.近年来,国内网站纷纷开设“两会直通车”、“网上大会堂”等论坛,网民热论国是。这表明()-1-①网络有利于政府了解社情民意,促进决策科学化和民主化②政府应认真对待和采纳网民提出的意见与建议③网络拓宽了民意反映渠道,是公民参与政治生活的重要平台④依法行使表达权是公民参与国家管理的基础和标志A.①②B.②③C.①③D.③④12.某县假冒伪劣现象严重,县政府推动该县各行业协会积极开展工作、加强行业自律,使得假冒伪劣商品大为减少。这说明()A.建设有限政府,应逐步弱化政府职能B.行业协会是政府宏观调控的职能部门C.政府应承担尽可能多的管理职能D.政府应培育社会组织参与社会管理和公共服务13.第十届全国人大常委会建议第十一届全国人大常委会将选举法的修改列入2008年立法计划,实行城乡按相同人口比例选举人大代表。这一建议反映了()A.人大常委会享有国家立法权B.全国人大闭会期间,其职权由全国人大常委会行使C.人民享有广泛的民主权利D.人民的民主权利得到日益充分的实现14.某市市委决定将“民生净福利”作为评价政府工作的指标。这一举措体现了()A.中国共产党执政为民、心系群众B.民主执政是中国共产党执政的基本方式C.科学发展观的主旨是以人为本D.依法执政是中国共产党执政的基本方式15.政协委员关于完善金融和国有资产管理体制改革的建议,为国家相关改革部署提供了重要参考。这体现了()A.政协委员直接参加国家政权和国家事务管理B.民主党派积极履行参政议政的职能C.政治协商制度有利于促进政府决策的科学化、民主化D.民主党派参与国家大政方针的协商,促进政府决策科学化16.据2004年《西藏的民族区域自治》白皮书统计,西藏自治区共有藏传佛教活动场所1700多处,住寺僧尼约4.6万人;清真寺4座,伊斯兰教信徒约3000余人;天...

1、当您付费下载文档后,您只拥有了使用权限,并不意味着购买了版权,文档只能用于自身使用,不得用于其他商业用途(如 [转卖]进行直接盈利或[编辑后售卖]进行间接盈利)。
2、本站所有内容均由合作方或网友上传,本站不对文档的完整性、权威性及其观点立场正确性做任何保证或承诺!文档内容仅供研究参考,付费前请自行鉴别。
3、如文档内容存在违规,或者侵犯商业秘密、侵犯著作权等,请点击“违规举报”。

碎片内容

2008年高考广东政治试卷及答案.doc

确认删除?