电脑桌面
添加内谋知识网--内谋文库,文书,范文下载到电脑桌面
安装后可以在桌面快捷访问

2008年上海市高中毕业统一学业考试地理试卷 (原卷版).doc

2008年上海市高中毕业统一学业考试地理试卷 (原卷版).doc_第1页
1/15
2008年上海市高中毕业统一学业考试地理试卷 (原卷版).doc_第2页
2/15
2008年上海市高中毕业统一学业考试地理试卷 (原卷版).doc_第3页
3/15
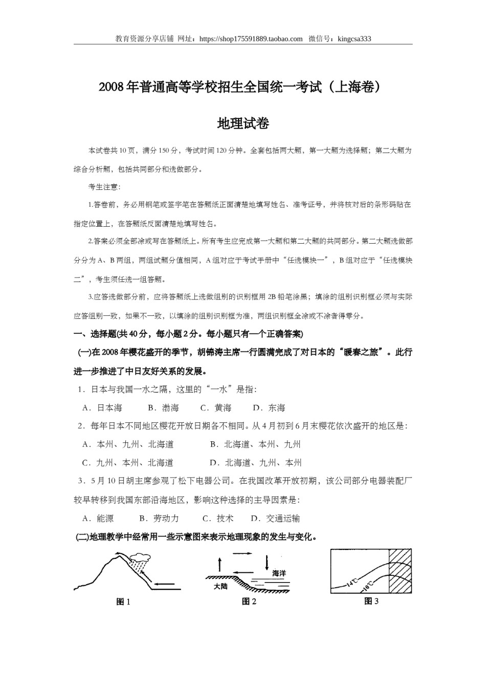
教育资源分享店铺网址:https://shop175591889.taobao.com微信号:kingcsa3332008年普通高等学校招生全国统一考试(上海卷)地理试卷本试卷共10页,满分150分,考试时间120分钟。全套包括两大题,第一大题为选择题;第二大题为综合分析题,包括共同部分和选做部分。考生注意:1.答卷前,务必用钢笔或签字笔在答题纸正面清楚地填写姓名、准考证号,并将核对后的条形码贴在指定位置上,在答题纸反面清楚地填写姓名。2.答案必须全部凃或写在答题纸上。所有考生应完成第一大题和第二大题的共同部分。第二大题选做部分分为A、B两组,两组试题分值相同,A组对应于考试手册中“任选模块一”,B组对应于“任选模块二”,考生须任选一组答题。3.应答选做部分前,应将答题纸上选做组别的识别框用2B铅笔涂黑;填涂的组别识别框必须与实际应答组别一致,如果不一致,以填涂的组别识别框为准,两组识别框全凃或不凃者得零分。一、选择题(共40分,每小题2分。每小题只有—个正确答案)(一)在2008年樱花盛开的季节,胡锦涛主席一行圆满完成了对日本的“暖春之旅”。此行进一步推进了中日友好关系的发展。1.日本与我国一水之隔,这里的“一水”是指:A.日本海B.渤海C.黄海D.东海2.每年日本不同地区樱花开放日期各不相同。从4月初到6月末樱花依次盛开的地区是:A.本州、九州、北海道B.北海道、本州、九州C.九州、本州、北海道D.北海道、九州、本州3.5月10日胡主席参观了松下电器公司。在我国改革开放初期,该公司部分电器装配厂较早转移到我国东部沿海地区,影响这种选择的主导因素是:A.能源B.劳动力C.技术D.交通运输(二)地理教学中经常用一些示意图来表示地理现象的发生与变化。教育资源分享店铺网址:https://shop175591889.taobao.com微信号:kingcsa3334.图l显示的是沿海山地迎风坡成云致雨的过程,这种降水类型称为:A.锋面雨B.对流雨C.台风雨D.地形雨5.图2显示的是某一自然地理现象的循环过程,该过程为:A.海陆间循环B.海上内循环C.夏季风环流D.冬季风环流6.图3中的阴影部分代表大陆,另一部分代表海洋,图中等值线表示:A.南半球7月等温线B.南半球1月等温线c.北半球7月等温线D.北半球1月等温线(三)近年来,长江三角洲经济圈新建了一系列大桥,加快了各地人员、物资的交流。7.连接上海南汇和洋山深水港的东海大桥主要通行:A.旅游大客车B.公交大客车C.集装箱卡车D.水产冷藏车8.杭州湾跨海大桥采用S型设计,使桥梁与航道水流保持基本垂直。这一设计思路主要考虑的因素是:A.海啸B.赤潮C.潮汐D.寒潮9.苏通大桥是目前已建成的最接近人海口的长江大桥,它创造了“最深桥梁桩基础”、“最高索塔”、“最大跨径”和“最长斜拉索”四项世界纪录。这样设计有利于:A.提高南北陆路运量B.确保“黄金水道”的通航能力C.稳定河口水文特征D.抵御台风侵袭(四)能源是现代人类生存发展的重要资源。作为清洁能源的风能具有重要的利用价值。10.下列与风能有关的叙述,正确的是:A.风能属于来自太阳辐射的能源B.风能是一种非可再生资源C.撒哈拉沙漠是风能开发最好的地区D.风能发电投入少,效益好11.我国内蒙古高原和东部沿海都是风能资源丰富的地区,两地利用风能最佳季节分别是:A.秋季、春季B.冬季、夏季C.冬季、春季D.夏季、秋季12.塔里木盆地内部是我国风能资源相对贫乏的地区,其主要原因是:A.距海遥远,深居大陆的腹地B.岩石裸露,下垫面摩擦力大c.盆地地形,周围有高山阻挡D.海拔较高,气温日较差较小教育资源分享店铺网址:https://shop175591889.taobao.com微信号:kingcsa333(五)当前,水资源紧缺已成为许多国家与地区经济发展的严重障碍,人们正在采取多种措施摆脱这一困境。13.通常所说的水资源,是指目前人类可以大量利用的:A.冰川水、河水、湖泊水B.河水、淡水湖泊水、浅层地下水C.冰川水、大气水、土壤水D.大气水、淡水湖泊水、沼泽水14.根据自然条件与用水需求等因素判断,下列四组国家中,水资源都非常紧缺的一组是:A.埃及、新加坡B.巴西、阿根廷C.英国、以色列D.美国、墨西哥15.跨流域调水是解决地区水资源不足的...

1、当您付费下载文档后,您只拥有了使用权限,并不意味着购买了版权,文档只能用于自身使用,不得用于其他商业用途(如 [转卖]进行直接盈利或[编辑后售卖]进行间接盈利)。
2、本站所有内容均由合作方或网友上传,本站不对文档的完整性、权威性及其观点立场正确性做任何保证或承诺!文档内容仅供研究参考,付费前请自行鉴别。
3、如文档内容存在违规,或者侵犯商业秘密、侵犯著作权等,请点击“违规举报”。

碎片内容

2008年上海市高中毕业统一学业考试地理试卷 (原卷版).doc

确认删除?