电脑桌面
添加内谋知识网--内谋文库,文书,范文下载到电脑桌面
安装后可以在桌面快捷访问

2009年高考真题 政治(山东卷)(原卷版).pdf

2009年高考真题 政治(山东卷)(原卷版).pdf_第1页
1/4
2009年高考真题 政治(山东卷)(原卷版).pdf_第2页
2/4
2009年高考真题 政治(山东卷)(原卷版).pdf_第3页
3/4
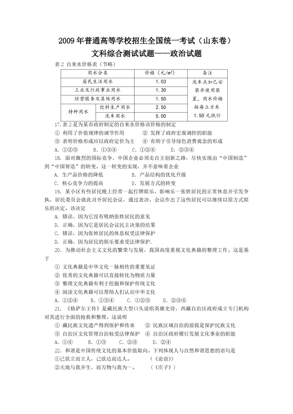
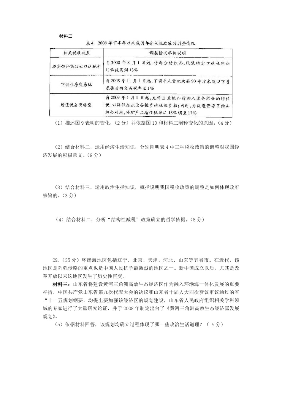
2009年普通高等学校招生全国统一考试(山东卷)文科综合测试试题——政治试题表2自来水价格表(节略)用水分类价格(元/m3)备注居民生活用水1.03洗车点如已安工业及行政事业用水1.30装并使用装经营服务及其他用水1.50置,用水价格饮料生产用水2.50按每立方米1.50元执行特种用水洗车用水5.0017.表2是为某市政府制定的自来水价格该价格的制定①利用了价值规律的调节作用②发挥了政府宏观调控的职能③表明价格形成应以政府定价为主④有助于引导绿色消费观念的形成A.①②③B.①③④C.①②④D.②③④18.面对激烈的国际竞争,中国企业必须走自主创新之路,尽快实现由“中国制造”到“中国智造”的转变。这一转变的实现,并不意味着企业A.生产品价格的降低B.产品结构的优化升级C.核心竞争力的提高D.发展方式的转变19.某小区有些居民晚上经常一起打牌娱乐,影响乐一张姓居民的正常休息并引发争执,居民委员会就此召开居民会议,通过表决,会议作出了这些居民可以继续以原方式娱乐的决定。该决定A.错误,因为它没有吸纳张姓居民的意见D.正确,因为它是居民会议民主决策的结果C.错误,因为张姓居民的休息权受法律保护D.正确,因为居民的娱乐要求受法律保护.20.为推动社会主义文化的繁荣与发展,我国高度重视文化典籍的整理工作。这是基于①文化典籍是中华文化一脉相传的重要见证②优秀的文化典籍可以直接转化为物质力量③整理文化典籍有利于挖掘和保护传统文化④阅读文化典籍可以帮助人们认识中华文化A.①②④B.①③④C.①②③D.②③④21.《格萨尔王传》是藏民族大型口头说唱英雄史诗,西藏自治区政府成立专门机构对其进行全面的抢救和整理。这说明①藏民族文化遗产得到保护和传承②民族区域自治的前提是保护民族文化③自治区文化管理自治权受法律保护④自治区政府履行发展文化事业的职能A.①④B.①③C.②③D.②④22.和谐是中国传统文化的基本价值取向。下列体现人与自然和谐思想的语句是①已欲立而立人,己欲达而达人。(《论语》)②天地与我并生,而万物与我为一。(《庄子》)③万物并育而不相害,道并行而不相悖。(《中庸》)④德不忧者不能怀远,才不大者不能博见。(《沦衡》)A.①②B.③④C.②④D.②③.23.国家语言资源监测与研究中心等多家单位联合发布的"2008年度中国主流媒体十大流行语(综合类)”有北京奥运、金融危机、志愿者、汶川大地震、神七、改革开放30周年、三聚氰胺、降息、扩大内需、粮食安全。这些词语在2008年的流行表明.①社会意识是对社会存在的反映②主观认识随着客观实际的变化而变化③价值观对人们改造客观世界具有导向作用④人们的价值选择应以价值判断为前提A.①④B.①②C.②③D.③④24.2009年是达尔文的《物种起源》发表150周年。下列与《物种起源》中“物种变异、逐步进化”蕴涵的哲理不一致的是A.量变与质变的辩证关系B.肯定与否定的辩证关系C.实践与认识的辩证关系D.运动与静止的辩证关系25.据报道,美国加州大学研究人员设计出一种能控制光线运行方向的材料,这项重大突破使长期存在于科幻小说中的“隐形衣”梦想有可能变为现实。这启示我们①意识不仅能反映现存事物,而目能正确预测未来②利学创造往往需要利学幻想的激发和推动③科学幻想向现实的转化离不开科学实验④发挥意识活动的创造性就能将科学幻想变为现实A.①②B.③④C.①④D.②③28.(25分)近年来,党中央、国务院根据国内外经济形势的变化,审时度势,从容应对,对宏观调控政策进行了及时、灵活的调整。阅读材料,回答问题。材料二:2008年下半年以来,全球经济减速对我国的影响加深,我国财税政策进行了适时调整,释放出“保增长、扩内需、调结构’的强烈信号,并逐步形成“结构性减税”的基调(结构性减税是针对特定税种、基于特定目的而实行的减税,是“有增有减,结构性调整”的一种税制改革方案)。(1)描述图9表明的变化,(2分)并依据图10和材料三阐释变化的原因。(4分)(2)结合材料二,运用经济生活知识,分别阐明表4中三种税收政策的调整对我国经济发展的积极意义。(8分)(3)结合材料三,运用政治生括知识,概括说明我国税收政策的调整是如...

1、当您付费下载文档后,您只拥有了使用权限,并不意味着购买了版权,文档只能用于自身使用,不得用于其他商业用途(如 [转卖]进行直接盈利或[编辑后售卖]进行间接盈利)。
2、本站所有内容均由合作方或网友上传,本站不对文档的完整性、权威性及其观点立场正确性做任何保证或承诺!文档内容仅供研究参考,付费前请自行鉴别。
3、如文档内容存在违规,或者侵犯商业秘密、侵犯著作权等,请点击“违规举报”。

碎片内容

2009年高考真题 政治(山东卷)(原卷版).pdf

确认删除?