电脑桌面
添加内谋知识网--内谋文库,文书,范文下载到电脑桌面
安装后可以在桌面快捷访问

2010高考海南卷历史(原卷版).pdf

2010高考海南卷历史(原卷版).pdf_第1页
1/9
2010高考海南卷历史(原卷版).pdf_第2页
2/9
2010高考海南卷历史(原卷版).pdf_第3页
3/9
绝密★启用前2010年普通高等学校招生全国统一考试(海南卷)历史注意事项:1.本试卷分第I卷(选择题)和第Ⅱ卷(非选择题)两部分。答卷前,考生务必将自己的姓名、准考证号填写在答题卡上。2.回答第I卷时,选出每小题答案后,用铅笔把答题卡上对应题目的答案标号涂黑。如需改动,用橡皮擦干净后,再选涂其他答案标号。写在本试卷上无效。3.回答第Ⅱ卷时,将答案写在答题卡上。写在本试卷上无效。4.考试结束后,将本试卷和答题卡一并交回。第I卷本卷共25个小题,每小题2分,在每小题给出的四个选项中,只有一项是符合题目要求的。1.“欲求兴天下之利,除天下之害,当若繁为攻伐,此实天下之巨害也。”这一观点出自先秦A.儒家B.法家C.墨家D.道家2.中国古代王朝更替的方式不尽相同。其中,在农民战争基础上创建的王朝是A.秦朝B.隋朝C.宋朝D.明朝3.北魏至唐前期实行均田制,宋代以后历朝都未实行统一的土地分配制度。上述变化主要是由于A.小农经济的发展B.租佃关系的盛行C.土地的高度集中D.农业生产水平提高4.唐代确立三省六部制,三省长官均号称宰相,共同承担政务,其主要目的是A.提高行政效率B.强化君主集权C.分割宰相权力D.利于集思广益5.辛弃疾说:“北方之人,养生之具不求于人,是以无甚富甚贫之家。南方多末作以病农,而兼并之患兴,贫富斯不侔矣,”这种现象表明当时A.北方农业比南方发达B.商业是贫富分化的根源C.南方商业比北方发达D.北方社会比南方更稳定6.“遥知夷岛浮天际,未敢忘危负年华”,“封侯非我意,但愿海波平”。上述诗句反映了一位将领抵御外侮、维护国家安定的抱负。与此相符的历史事件是A.靖难之役B.雅克萨之战C.郑成功收复台湾D.戚继光抗倭7.“君子之为学也,以明道也,以救世也。”这一言论体现的观念是A.格物致知B.尊崇道统C.心外无理D.经世致用8.明清时期,以“风流文采磨不尽,水墨自与诗争妍”为特征的文人画兴盛。图1是明清文人画的代表作之一。这类作品所表现的是A.个人的情感B.真实的景象C.多彩的生活D.繁盛的社会9.梭伦在一首诗中写道:“我拿着一只大盾,保护两方,不让任何一方不公正地占据优势。”该诗反映的梭伦改革的基本原则是A.维护多数公民利益B.兼顾不同公民群体利益C.关照少数公民利益D.重视男性公民群体利益10.1792年《美利坚合众国宪法》第十条修正案规定:“宪法未授予合众国、也未禁止各州行使的权利曾由各州或其人民保留之。”该宪法修正案确立的新体制是A.代议制B.分权制C.共和制D.联邦制11.马克思曾经评论道:“由于俾斯麦的特别法令,先生已经以叛国罪被逮捕,其实这仅仅是因为他们敢于履行他们作为德国议员所承担的责任,即在联邦国会里抗议兼并亚尔萨斯和洛林,投票反对新的军事拨款,表示同情法兰西共和国,抨击想要把德国变成普鲁士兵营的企图。”上述评论的历史背景是A.普法战争B.拿破仑战争C.德意志帝国成立D.路易·波拿巴政变12.1909年出版的《一个女工的青春》记录了当时一位英国女工的陈述:“当我星期天去教堂时,我不愿人们看出我是女工,因为我为自己的地位感到羞耻。我还当学徒时,就总听说女工们轻浮、堕落。人们总是以蔑视的口吻谈论她们。我暂时不再贫穷了。我们星期天的美餐仿佛是皇家的宴会……当我涨了工资以后,每顿饭我还喝上一小杯甜葡萄酒。”这段材料表明A.妇女已成为社会的主要劳动力B.妇女的社会地位得到较大提高C.陈述者积极改变自身社会形象D.陈述者仍未摆脱社会偏见束缚13.1700—1830年间,广州白银流入的净数约1亿英镑,其中绝大部分来自英国。这一时期英国对华贸易主要是A.以鸦片换取白银B.以鸦片换取丝茶C.以白银换取丝茶D.以白银换取棉布14.恩格斯在评论某次战争时指出:“如果我们将当时所缔结的各项条约比较一下,就不得不承认这样一件一目了然的事实:这次战争不是对英国和法国有利,而是对俄国有利。”恩格斯所评论的战争是指A.鸦片战争B.第二次鸦片战争C.甲午战争D.八国联军侵华战争15.1864年,有人称:“当今光气大开,远方毕至”,欧洲诸邦“胥聚于我一中国之中,此古今之创事,天地之变局,所谓不世出...

1、当您付费下载文档后,您只拥有了使用权限,并不意味着购买了版权,文档只能用于自身使用,不得用于其他商业用途(如 [转卖]进行直接盈利或[编辑后售卖]进行间接盈利)。
2、本站所有内容均由合作方或网友上传,本站不对文档的完整性、权威性及其观点立场正确性做任何保证或承诺!文档内容仅供研究参考,付费前请自行鉴别。
3、如文档内容存在违规,或者侵犯商业秘密、侵犯著作权等,请点击“违规举报”。

碎片内容

2010高考海南卷历史(原卷版).pdf

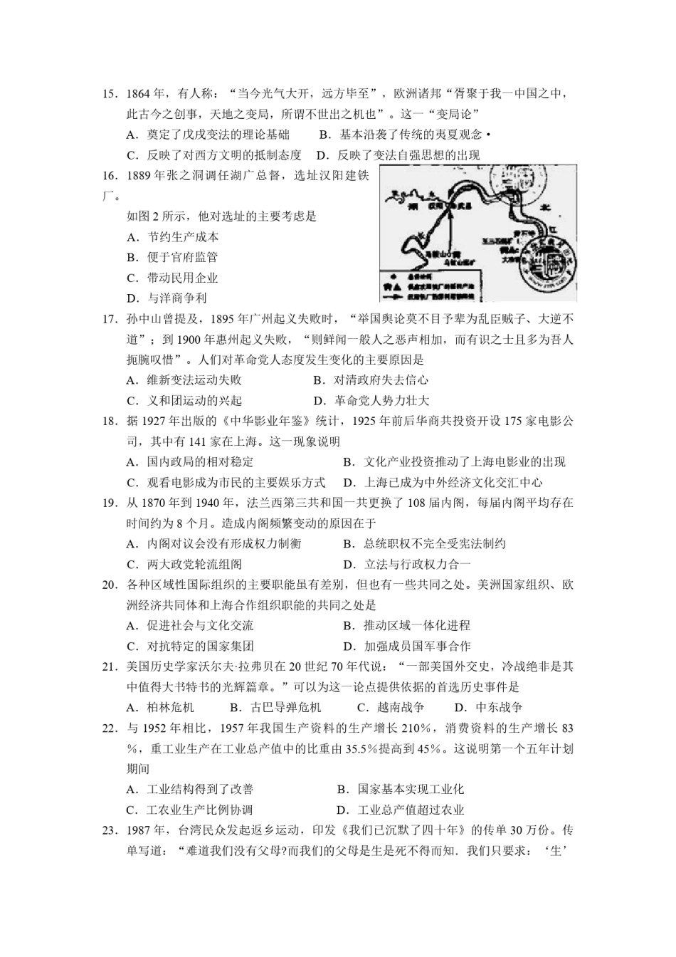
确认删除?