电脑桌面
添加内谋知识网--内谋文库,文书,范文下载到电脑桌面
安装后可以在桌面快捷访问

2010年高考广东政治试卷及答案.docx

2010年高考广东政治试卷及答案.docx_第1页
1/7
2010年高考广东政治试卷及答案.docx_第2页
2/7
2010年高考广东政治试卷及答案.docx_第3页
3/7
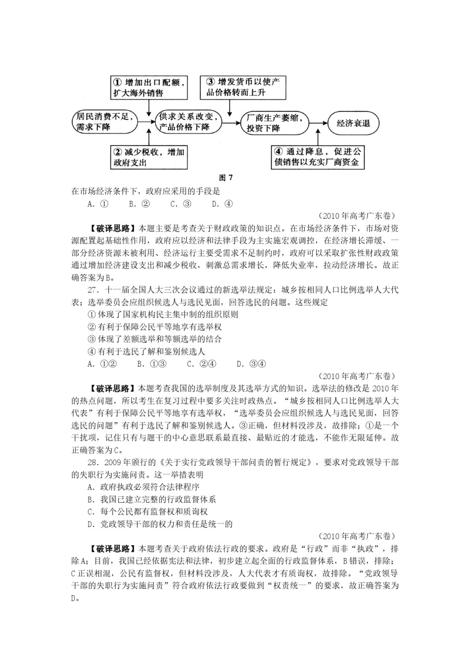
2010年广东高考政治解析版一、单项选择题24.图5、6中商品甲、乙是两种互不关联的普通商品。当两商品的价格P均从P1同幅下降到P2时。对于需求量Q的变化,若有如下判断:①两商品的需求量与价格同向变动②两商品的需求量与价格反向变动③两商品相比,商品甲是高档耐用品④两商品相比,商品甲是生活必需品其中正确的是A.①③B.①④C.②③D.②④(2010年高考广东卷)【破译思路】本题考查商品价格变动对需求量的影响知识点。价格变动对生活必需品的影响比较小,对高档耐用品的影响比较大,可得④;由图表中价格箭头方向及需求曲线的变化可得②。故正确答案为D。25.2005~2009年,广东居民人民币储蓄存款余额从l9051亿元增至31346亿元。若其间伴随如下变化:①利息税税率上升②利息率上升③居民收人上升④消费上升⑤储蓄机构增加其中导致储蓄增长的原因是A.①②B.①④C.②③D.④⑤(2010年高考广东卷)【破译思路】本题考查关于储蓄存款的相关知识。把题干给出的广东居民人民币储蓄存款余额大幅增加看作是结果,居民收入上升和利息率上升可以作为原因,故②③入选;而①利息税税率上升和②消费上升只可能导致储蓄减少,⑤储蓄机构增加与储蓄增长与否无关。故正确答案为C。26.图7横向箭头显示的是一种宏观经济的收缩过程,纵向箭头显示的是针对过程中各环节相应的调控手段。在市场经济条件下,政府应采用的手段是A.①B.②C.③D.④(2010年高考广东卷)【破译思路】本题主要是考查关于财政政策的知识点。在市场经济条件下,市场对资源配置起基础性作用,政府应以经济和法律手段为主实施宏观调控,在经济增长滞缓、一部分经济资源未被利用、经济运行主要受需求不足制约时,政府可以采取扩张性财政政策通过增加经济建设支出和减少税收,刺激总需求增长,降低失业率,拉动经济增长。故正确答案为B。27.十一届全国人大三次会议通过的新选举法规定:城乡按相同人口比例选举人大代表;选举委员会应组织候选人与选民见面,回答选民的问题。这些规定①体现了国家机构民主集中制的组织原则②有利于保障公民平等地享有选举权③体现了差额选举和等额选举的结合④有利于选民了解和鉴别候选人A.①②B.①③C.②④D.③④(2010年高考广东卷)【破译思路】本题考查我国的选举制度及其选举方式的知识。选举法的修改是2010年的热点问题,所以考生在复习过程中要多关注时政热点。“城乡按相同人口比例选举人大代表”有利于保障公民平等地享有选举权,“选举委员会应组织候选人与选民见面,回答选民的问题”有利于选民了解和鉴别候选人。③正确,但材料没涉及,故排除;①是一个干扰项,记住只有与题干的中心意思联系最直接、最贴近的才能选,不能作无限延伸。故正确答案为C。28.2009年颁行的《关于实行党政领导干部问责的暂行规定》,要求对党政领导干部的失职行为实施问责。这一举措表明A.政府执政必须符合法律程序B.我国已建立完整的行政监督体系C.每个公民都有监督权和质询权D.党政领导干部的权力和责任是统一的(2010年高考广东卷)【破译思路】本题考查关于政府依法行政的要求。政府是“行政”而非“执政”,排除A;目前,我国已经依据宪法和法律,初步建立起全面的行政监督体系,B错误,排除;C正误相混,公民有监督权,但材料没涉及,人大代表才有质询权,故排除。“党政领导干部的失职行为实施问责”符合政府依法行政要做到“权责统一”的要求,故正确答案为D。29.2009年发生在新疆乌鲁木齐的“7•5”严重犯罪事件,破坏了社会稳定和民族团结,不得人心。党和政府采取果断措施,迅速对其进行了处置和平息。这说明①中国共产党的坚强领导是挫败民族分裂活动的根本保证②维护社会稳定和民族团结是各族人民的共同意志③民族团结进步事业的发展符合人民的根本利益④妨害我国民族团结的因素将不复存在A.①②③B.①②④C.①③④D.②③④(2010年高考广东卷)【破译思路】本题考查关于民族问题的认识。这类四项中的三项组合,这类题审题时用排除法,找出一项是错误或与题干无关的就可以选出正确的选项。④说法绝对化,不符合实际,①②③正确且符合题意入选,故正确答案为A。30...

1、当您付费下载文档后,您只拥有了使用权限,并不意味着购买了版权,文档只能用于自身使用,不得用于其他商业用途(如 [转卖]进行直接盈利或[编辑后售卖]进行间接盈利)。
2、本站所有内容均由合作方或网友上传,本站不对文档的完整性、权威性及其观点立场正确性做任何保证或承诺!文档内容仅供研究参考,付费前请自行鉴别。
3、如文档内容存在违规,或者侵犯商业秘密、侵犯著作权等,请点击“违规举报”。

碎片内容

2010年高考广东政治试卷及答案.docx

确认删除?