电脑桌面
添加内谋知识网--内谋文库,文书,范文下载到电脑桌面
安装后可以在桌面快捷访问

2010年高考真题 历史(山东卷)(解析版版).doc

2010年高考真题 历史(山东卷)(解析版版).doc_第1页
1/7
2010年高考真题 历史(山东卷)(解析版版).doc_第2页
2/7
2010年高考真题 历史(山东卷)(解析版版).doc_第3页
3/7
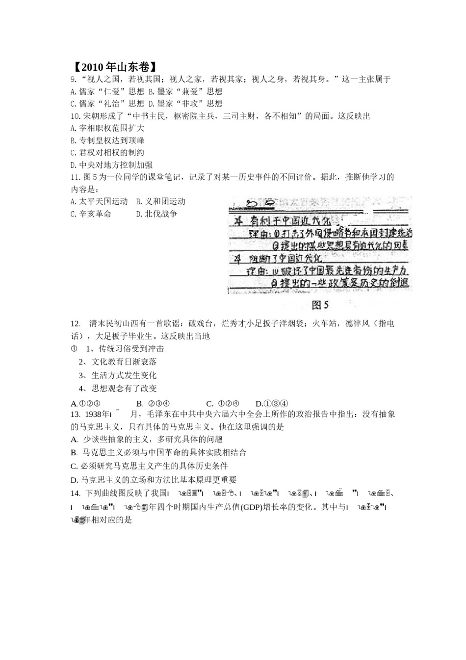
【2010年山东卷】9.“视人之国,若视其国;视人之家,若视其家;视人之身,若视其身。”这一主张属于A.儒家“仁爱”思想B.墨家“兼爱”思想C.儒家“礼治”思想D.墨家“非攻”思想10.宋朝形成了“中书主民,枢密院主兵,三司主财,各不相知”的局面。这反映出A.宰相职权范围扩大B.专制皇权达到顶峰C.君权对相权的制约D.中央对地方控制加强11.图5为一位同学的课堂笔记,记录了对某一历史事件的不同评价。据此,推断他学习的内容是:A.太平天国运动B.义和团运动C.辛亥革命D.北伐战争清末民初山西有一首歌谣:破戏台,烂秀才小足扳子洋烟袋;火车站,德律风(指电话),大足板子毕业生。这反映出当地①、传统习俗受到冲击、文化教育日渐衰落、生活方式发生变化、思想观念有了改变①②③②③④C.①②④D.①③④年月,毛泽东在中共中央六届六中全会上所作的政治报告中指出:没有抽象的马克思主义,只有具体的马克思主义。他在这里强调的是少谈些抽象的主义,多研究具体的问题马克思主义必须与中国革命的具体实践相结合C.必须研究马克思主义产生的具体历史条件D.马克思主义的立场和方法比基本原理更重要下列曲线图反映了我国、、、年四个时期国内生产总值(GDP)增长率的变化。其中与年相对应的是年,一群英国贵族说,改变晚宴规则的时候到了,坐在桌前的人们该被换掉了,但不是通过流血的方式。按照他们的方式,英国结束了王权专制君权收归议会执掌C.建立了责任内阁制D.下层人民的权利得以保障16.下列选项中不能体现继承与发展关系的是智者学派思想——人文主义思潮牛顿经典力学——爱因斯坦相对论C.君权神授说——社会契约论D.罗斯福新政——二战后西方国家经济调整27.(25分)1492年,哥伦布航行到达美洲,开启了世界历史的新时代,阅读材料,回答问题。问题一:偶然与必然有人认为,哥伦布是因为“迷路了”才偶然“发现”了美洲,也有人认为,当时即使没有哥伦布,也必然会有别人“发现”美洲(1)据材料并结合所学知识,谈谈你的观点并说明理由(8分)问题二:发现与相遇15、16世纪以来,人们通常使用“哥伦布发现美洲”的提法,“发现”的意思是“使所有的人和所有的民族都并入欧美文明”。1984年,部分拉美学着倡议改称“美洲发现---两个文明汇合”。1992年,联合国教科文组织主张“两个大陆相遇500年”为主题,举行哥伦布航抵美洲纪念活动。(2)“发现美洲”的提法是站在什么立场上看待哥伦布远航美洲的?“两个文明汇合”和“两个大陆相遇”提法的合理性是什么?(7分)问题三:交流与发展哥伦布明清时期的中国世界市场历史相遇(3)结合所学知识,运用以上四个词语,以“交流与发展”为主题写一则历史短文。(10分)要求:①紧扣主题,观点合理②史实准确,史论结合③条理清晰,合乎逻辑④字数在120字左右。29.(35分)我国西南地区自古就与内地联系密切。如今,这一地区经济发展迅速,为祖国的繁荣富强做出了重要贡献。阅读材料,回答问题。材料一材料滇缅公路是滇西各族人民用血汗和生命筑成的抗战生命线,由汗、彝、白、傣、回等十个民族共同修筑而成,当时,许多青少年学生也自愿奔赴工地筑路。各族人民为滇缅公路付出了巨大牺牲,每公里就有4-6名工人献出生命。(1)据图10回答,秦朝在西南地区采取了哪些管理措施?这些措施具有怎样的历史意义?(5分)(2)据图11和材料二,说明抗战全面爆发后我国公路分布的变化及新建公路在抗战中的主要作用,在滇缅公路修建中,各族人民表现出怎样的精神?(6分)材料三在举国欢庆新中国成立60周年之际,当人们回眸那段不平凡的历史时,爱国热情得到了再一次激发,民族精神获得了又一次振奋。(3)从文化传承的角度,说明中华民族精神为什么能永不泯灭。(6分)材料四青年学生素有光荣的爱国传统,历来以爱国报国为己任。而在爱国情感的表达上,当代青年具有新的时代热点,他们正用新的方式表达对祖国的...

1、当您付费下载文档后,您只拥有了使用权限,并不意味着购买了版权,文档只能用于自身使用,不得用于其他商业用途(如 [转卖]进行直接盈利或[编辑后售卖]进行间接盈利)。
2、本站所有内容均由合作方或网友上传,本站不对文档的完整性、权威性及其观点立场正确性做任何保证或承诺!文档内容仅供研究参考,付费前请自行鉴别。
3、如文档内容存在违规,或者侵犯商业秘密、侵犯著作权等,请点击“违规举报”。

碎片内容

2010年高考真题 历史(山东卷)(解析版版).doc

确认删除?